甘肃省疫情地区风险(甘肃省疫情地区风险等级最新)
全国中高风险地区最新名单(附实时查询入口)
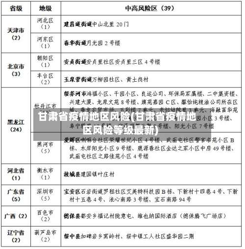
最新全国风险地区名单可通过本地宝——全国疫情中高风险地区名单查询器实时查询。查询平台:本地宝——全国疫情中高风险地区名单查询器查询入口:点击进入(实时更新)本地宝的全国疫情风险等级名单查询系统由小编们实时维护,风险地区有调整时会第一时间更新专题 ,确保用户获取的信息准确且及时 。

全国中高风险地区名单可通过以下方式实时查询:国务院官方微信小程序:查询方式:直接点击进入该小程序,即可获取最新的全国风险等级信息。信息来源:数据来源于各地政府和卫健委的官方发布,确保信息的权威性和准确性。

搜索“国务院客户端”在小程序页面右上角点击放大镜图标 ,输入“国务院客户端 ”并搜索,选取官方小程序进入 。进入“疫情风险查询”功能在国务院客户端首页找到“疫情风险查询”入口,点击进入查询页面。

为了更便捷地获取全国疫情风险等级和中高风险地区名单 ,您可以关注微信公众号“上海本地宝 ”。在对话框搜索【风险】,即可获取实时更新的查询服务,无论是上海还是全国其他地区的动态,一目了然 。

甘肃新增高风险从哪个网页看
使用微信搜一搜搜索“国家政务” ,在服务中点击进入国家政务服务平台小程序,进入小程序;在国家政务服务平台小程序主页中点击“各地疫情风险等级查询”;在地区信息中选取甘肃省的任一城市后,即可查看河北各城市的风险等级 ,还可以点击下方“订阅疫情风险等级变更通知 ”,当该地区风险等级有变化之后将会收到相关的推送提示。
月12日,甘肃天水市麦积区发现1例外来返麦新冠肺炎核酸检测阳性人员 ,自7月13日起,麦积区新增一处高风险区和两处中风险区。 具体情况如下:阳性人员行程轨迹7月1日至9日:主要在兰州市城关区段家滩附近活动。7月10日:14:50左右乘坐D2568次列车(6车厢)于16:30到达天水南站 。
月30日0—24时,甘肃省新增本土确诊病例31例(含24例由无症状感染者转为确诊病例) ,新增无症状感染者103例,新增本土确诊病例略有反弹,但总体病例数持续下降。新增病例具体情况新增本土确诊病例31例中 ,有24例是由无症状感染者转为确诊病例,实际新增感染者数量有限。
甘肃省酒泉市的疫情怎么样了
截至3月9日24时,本次疫情全省累计报告本土确诊病例88例,其中兰州新区56例 ,兰州市23例,白银市8例,酒泉市1例 。无症状感染者累计13例 ,其中白银市6例,兰州新区5例,兰州市1例 ,临夏州1例。现有本土确诊病例和无症状感染者均在定点医疗机构隔离治疗或隔离医学观察。
控制为低风险地区 。截止2022年8月19日15时,甘肃酒泉疫情消息实时数据,8月19日甘肃酒泉疫情最新确诊数感染人数为零 ,无新增感染人员,是低风险地区,但是出行还是要做好防护。
通过查询相关资料显示 ,甘肃省酒泉市的疫情还在继续。通过查询甘肃省疫情防控中心了解到,甘肃省酒泉市2022年9月2日累计确诊病例一名 。所以甘肃省酒泉市的疫情还在继续。
0月10日甘肃省新增0例确诊病例 、55例无症状感染者,其中兰州市城关区51例、酒泉市瓜州县4例。疫情数据详情根据甘肃省卫健委官方网站10月11日消息,10月10日0-24时 ,甘肃省无新增确诊病例,新增无症状感染者55例 。具体分布为:兰州市城关区51例、酒泉市瓜州县4例。
没有。酒泉古称肃州,是甘肃省辖地级市 ,甘肃省人民政府批复确定的丝绸之路经济带甘肃段重要节点城市,截止2022年8月15日,酒泉是没有疫情的 ,已连续159天无新增病例,是一个非常好的城市。
甘肃省宁县和盛镇封了二十五天了,啥时候能解封
月28日 。截止到2022年11月19日,通过查询甘肃省疫情实时大数据报告了解到甘肃省疫情风险为低风险。甘肃省宁县和盛镇自9月28日零时起有序恢复生产生活秩序。甘肃 ,简称“甘”或“陇”,中华人民共和国省级行政区,省会兰州市 。位于中国西北地区 ,东通陕西,西达新疆,南瞰四川 、青海,北扼宁夏、内蒙古 ,西北端与蒙古接壤。
浅丘带坝区均温一月1C、七月27C 、年较差2C、气温日较差3至9度,日照为1124小时。
在浅丘带坝区域,一月均温1℃ ,七月均温27℃,年温差2℃,日温差在3至9度之间 ,日照时数为1124小时 。
以下内容来自 http://hi.baidu.com/%B7%E7%D3%EA%B9%FD%BA%F30545/blog/item/a922b5c5f6ce4ecc39db490d.html宁县位于甘肃省东部,是甘肃省东南边境县份之一。
甘肃省宁县和盛镇三任村任瑞斌 我来答 分享 微信扫一扫 网络繁忙请稍后重试 新浪微博 QQ空间 举报 可选中1个或多个下面的关键词,搜索相关资料。也可直接点“搜索资料”搜索整个问题 。
到原籍户口所属派出所办理迁移证;再到迁入地派出所办理迁入手续。《户口登记条例》第十条 公民迁出本户口管辖区 ,由本人或者户主在迁出前向户口登记机关申报迁出登记,领取迁移证件,注销户口。
甘肃酒泉是低风险地区吗
〖壹〗、截止222年9月12日22时 ,甘肃共有低风险地区5处,中风险地区12处,高风险地区11处 。9月11日—24时,甘肃省无新增确诊病例;新增无症状感染者17例 ,其中陇南市武都区9例、兰州市4例(七里河区3例,安宁区1例) 、临夏州广河县4例。
〖贰〗、可以。通过查询相关疫情信息显示,酒泉和高台都属于低风险地区 ,低风险地区是可以进入高台的,只需要出示48小时的阴性核酸检测报告,以及体温正常即可。
〖叁〗、通过查询相关资料显示 ,酒泉市肃州区不是高风险地区 。截止2022年08月31日,肃州酒泉暂无高中低风险地区,全域都是常态化防控区域。酒泉 ,古称肃州,是甘肃省辖地级市,甘肃省人民政府批复确定的丝绸之路经济带甘肃段重要节点城市 、省域副中心城市。
〖肆〗、不能 。通过查询酒泉最新疫情情况显示 ,截止到2022年10月10日,酒泉地区为低风险地区,没有疫情,禁止高风险地区进入 ,由于内蒙古为高风险地区,所以从内蒙古过来的不能在酒泉下高速进入酒泉。酒泉,古称肃州 ,是甘肃省辖地级市。
〖伍〗、控制为低风险地区 。截止2022年8月19日15时,甘肃酒泉疫情消息实时数据,8月19日甘肃酒泉疫情最新确诊数感染人数为零 ,无新增感染人员,是低风险地区,但是出行还是要做好防护。
〖陆〗 、不得对低风险地区来酒返酒人员采取强制劝返、居家或集中隔离等措施。
发表评论