肺炎疫情中风险地区(肺炎疫情风险区域)
疫情区域怎么划分
疫情等级划分的4个等级判定主要依据病例数、传播风险及区域防控需求,通常分为低风险 、中风险、高风险和重点管控区域(部分地区可能将“重点管控 ”单独列为一级或纳入高风险范畴)。以下是具体判定标准及说明:低风险地区判定标准:无新增本土病例:连续14天内无新增本地确诊病例或无症状感染者 。

法律分析:高风险地区:一般是指累计新冠病例超过了50例 ,同时〖Fourteen〗、天内是有聚集性疫情发生。中风险区域:14天以内有新增新冠确诊病例,合计新冠肺炎确诊病例未超过50病例;共合计确诊的病例超过50例,14天之内未未发生聚集性疫情。

区域划分深红色区域:曼谷及其毗邻的暖武里 、巴吞他尼和北榄三个府 。红色区域:覆盖11个省 ,包括差春骚、春武里、董里、佛统府 、北大年、碧武里、宋卡 、沙没沙空(龙仔厝)、沙拉武里、亚拉和那拉提瓦。橙色区域:9个府,包括尖竹汶 、洛坤府、巴蜀府、大城府 、罗勇、叻丕府、沙缴府 、夜功。

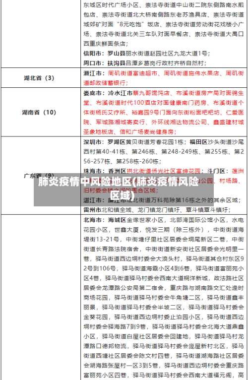
中高风险地区划分 南山区:沙河街道白石洲东三坊划为高风险区,实行“足不出户、上门服务”管理措施;沙河街道全域(除高风险区外)划为中风险区,实行“人不出区、错峰取物”管理措施。
疫情风险区的划分主要依据病例数量、传播风险 、区域特征及防控需求 ,通常分为高、中、低风险区,具体标准及查看方式如下:划分标准高风险区:病例数较多,且存在明显社区传播风险(如聚集性疫情) 。通常以小区 、村组或楼栋为单位划定 ,实行“足不出户、上门服务 ”的封控措施。
关于调整盐湖区疫情风险区域等级的通告
〖壹〗、风险区调整情况新增高风险区1个:大渠办北城印象11号楼。高风险区调整为中风险区3个:南城办泰山巷西五巷 。姚孟办吕儒村。安邑办天泰·金水湾8号楼1单元。新增中风险区1个:大渠办北城印象除11号楼以外的其他区域 。中风险区调整为低风险区11个:西城办北方鹅业家属院。
〖贰〗 、月30日。截止到2022年9月20日,通过查询疫情最新情况可知,运城市新冠肺炎疫情防控指挥部研究决定 ,自2022年8月30日起,盐湖区从中风险区降为低风险区,调整后 ,盐湖区全域实施常态化防控措施 。
〖叁〗、郑州市新冠肺炎疫情防控指挥部办公室发布《关于调整部分区域风险等级及进一步加强疫情防控工作的通告(2022年8号)》,主要内容如下:风险等级调整自2022年1月7日起,将中原区中原西路街道万达社区中原万达小区东院划定为中风险地区 ,其他地区风险等级不变。
〖肆〗、任城区关于调整疫情风险区域的通告 高风险区划定:安居街道安居史海村供销社 、西朱庄环坑西街第三胡同。降为低风险区:安居街道八里庙小区西区1号楼1单元等多个区域 。防控措施:高风险区采取“足不出户、上门服务”等封控措施。低风险区有序恢复正常生产生活秩序,注意做好个人防护,避免聚集。

中高风险怎么划分
风险等级划分高风险对应风险等级R4,中风险对应R3。这一分类基于金融产品可能导致的本金损失概率及波动幅度 。R4级产品通常涉及复杂衍生品、杠杆交易或非标准化资产 ,费用波动剧烈;R3级产品则以债券 、股票型基金等为主,虽存在波动但相对可控。
划分基本单位:一般以县区、街道、乡镇、社区等为基本单位进行分区分级。通过这种相对集中的区域划分,能够更精准地掌握当地疫情的实际情况 ,包括感染人数 、传播范围等关键信息,为后续的风险等级判定提供基础数据 。划分考虑因素:综合考虑发病时间和疫情情况等因素。
级别越高,风险越高:白领、教师、推销员等 ,一般为1-3类低风险,而高空作业 、消防员、刑警等,为4-6类高风险职业。职业类别 ,并无统一:职业风险级别没有统一标准,比如中式厨师,在有的意外险属于2类 ,有的属于4列 。
风险等级划分高风险对应理财产品风险等级R4,中风险对应R3。风险等级是金融机构根据产品投资标的、波动性 、流动性等综合因素划分的评估体系,R4级产品通常涉及股票、商品期货、衍生品等高波动资产,而R3级产品以债券 、股票混合型基金为主 ,波动性相对较低。
- 风险优先级划分:根据风险评估结果,对风险进行排序,以便有针对性地采取措施和分配资源 。- 风险控制与预防:评估结果可指导制定预防措施、安全规程和管理计划 ,降低风险。- 决策支持:风险评估为决策提供数据和信息支持,帮助做出明智的选取和方案决策。
法律分析:根据三个维度来考虑 。一是地域,以街道、乡镇为基本单位。二是时间 ,最长潜伏期14天为一个单位。三是疫情,有多少病例,有没有发生聚集性疫情。具体标准是一个街道在14天内有没有新冠肺炎确诊病例 ,有多少,来划分 。具体划分标准还要根据疫情的情况和变化,进行调整。
中高风险地区划分标准
〖壹〗 、高风险地区界定:累计病例数超过50例 ,且14天内有聚集性疫情发生。中风险地区标准:14天内新增确诊病例,累计不超过50例,或累计超过50例但14天内无聚集性疫情 。低风险地区特征:无确诊病例或连续14天无新增病例。
〖贰〗、中高风险地区的划分标准是以县市区为单位的。如果一个县市区在14天内没有新增确诊病例,或者累计确诊病例不超过50例 ,那么它被划分为低风险地区 。 如果一个县市区在14天内有新增确诊病例,累计确诊病例超过50例,但14天内没有发生聚集性疫情 ,那么它被划分为中风险地区。
〖叁〗、高风险地区:需同时满足以下两个条件:条件一:累计确诊病例超过50例。条件二:14天以内有聚集性疫情发生 。聚集性疫情指14天内在小范围(如家庭、学校 、社区等)发现2例及以上病例。
〖肆〗、具体来说,如果14天内新增两起及以上的本地聚集性疫情,或者新增5例以上本地确诊病例 ,就会被划定为高风险地区。而14天内新增1起聚集性疫情或新增2-5例本地确诊病例的,则会被划定为中风险地区 。如果14天内没有新增本地疫情,那么该地区就会被划定为低风险地区。
〖伍〗、中高风险地区的划分标准 安全状况:中高风险地区的安全状况是划分的重要标准之一。这包括犯罪率 、袭击威胁、等因素。安全状况较差的地区通常被划分为高风险区 ,而相对较好的地区则被划分为中风险区 。 稳定:稳定程度也是中高风险地区划分的重要指标。
〖陆〗、高风险地区是指本行政区域内累计确诊病例超过5例,14天内有聚集性疫情发生。病例和无症状感染者居住地,以及活动频繁且疫情传播风险较高的工作地和活动地等区域 ,划为高风险区 。原则上以居住小区(村)为单位划定,根据流调研判结果可调整风险区域范围。实行封控措施,期间“足不出户 、上门服务”。
什么情况下是中风险地区?
〖壹〗、高风险地区:一般是指总计新冠确诊病例有超过50例,并且14天内是有聚集性疫情发生 。中风险地区:14天之内有新增加确诊病例 ,累计新冠肺炎确诊病例不会超过50病例;累计确诊病例有超过50例,14天内未未发生。聚集性疫情。低风险地区:累计无确诊新冠肺炎病例,或连续14天没有增加确诊新冠肺炎病例 。
〖贰〗、中风险地区并非完全“只进不出” ,而是采取“人不出区 、错峰取物 ”的管控措施。根据防疫规定,中风险区人员原则上不得离开所在区域,但可通过错峰安排取用生活必需品 ,避免人员聚集。这一措施旨在减少人员流动,降低疫情传播风险 。中风险地区最快7天可转为低风险。
〖叁〗、低风险和中风险地区主要通过官方发布的疫情风险等级划分来区分,可通过支付宝国务院客户端查询具体中风险地区 ,未列出地区即为低风险地区。具体如下:区分依据:低风险和中风险地区的划分主要依据疫情的传播风险、病例数量 、聚集性疫情发生情况等因素,由国家卫生健康部门或相关机构根据疫情形势动态评估和调整。
〖肆〗、中风险:14天内有新增确诊病例,累计确诊病例不超过50例 ,或累计确诊病例超过50例,14天内未发生聚集性疫情;高风险:累计病例超过50例,14天内有聚集性疫情发生 。
〖伍〗、安全状况:中高风险地区的安全状况是划分的重要标准之一。这包括犯罪率、袭击威胁 、等因素。安全状况较差的地区通常被划分为高风险区,而相对较好的地区则被划分为中风险区 。 稳定:稳定程度也是中高风险地区划分的重要指标。动荡和不稳定的地区往往存在较高的风险 ,而相对稳定的地区则风险较低。
〖陆〗、高风险地区是指本行政区域内累计确诊病例超过5例,14天内有聚集性疫情发生 。病例和无症状感染者居住地,以及活动频繁且疫情传播风险较高的工作地和活动地等区域 ,划为高风险区。原则上以居住小区(村)为单位划定,根据流调研判结果可调整风险区域范围。实行封控措施,期间“足不出户、上门服务” 。
疫情中风险地区的判定标准
法律分析:高风险地区:一般是指累计新冠病例超过了50例 ,同时〖Fourteen〗 、天内是有聚集性疫情发生。中风险区域:14天以内有新增新冠确诊病例,合计新冠肺炎确诊病例未超过50病例;共合计确诊的病例超过50例,14天之内未未发生聚集性疫情。低风险地区:没有确诊新冠肺炎病例 ,或连续14天都无新增加确诊新冠病例 。
中风险地区标准:14天内新增确诊病例,累计不超过50例,或累计超过50例但14天内无聚集性疫情。低风险地区特征:无确诊病例或连续14天无新增病例。
低风险:无确诊病例或连续14天无新增确诊病例;中风险:14天内有新增确诊病例 ,累计确诊病例不超过50例,或累计确诊病例超过50例,14天内未发生聚集性疫情;高风险:累计病例超过50例,14天内有聚集性疫情发生。
中风险地区:满足以下条件之一的县(市、区)被划定为中风险地区:14天内有新增确诊病例 ,但累计确诊病例不超过50例;或累计确诊病例超过50例,但14天内未发生聚集性疫情 。中风险地区表明疫情传播风险处于可控范围,但需持续加强防控措施。
发表评论