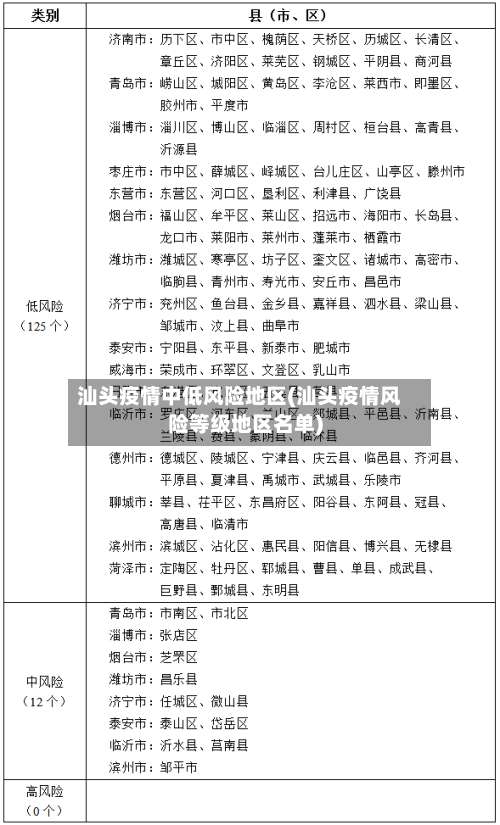
汕头疫情中低风险地区(汕头疫情风险等级地区名单)
汕头金平风险区(汕头风险地区)
金平区 。通过查询汕头市疫情官方网站了解到 ,截止2022年12月8日,其汕头金平区疫情最严重,属于高风险地区。疫情 ,汉语词语,指疫病的发生和发展情况,大范围内出现的较大型疫情有重症急性呼吸综合征(SARS) 、甲型H1N1流感及新型冠状病毒肺炎。

位置:金平区海滨路 ,全长8公里,连接汕头港与华侨公园 。特色:内海湾景观、磐石山背景,适合散步、骑行,傍晚可看日落。交通:12/18/9路公交至“人民广场”站。汕头老城 位置:金平区至平路 ,以小公园为中心辐射 。特色:民国骑楼建筑群,南生百货大楼 、老妈宫戏台等历史地标。
通过查询相关资料显示,汕头不是中高风险地区。根据汕头中高风险地区查询了解到 ,截止2022年09月28日15时,汕头暂无高中低风险地区,全域都是常态化防控区域。

汕头属于低风险地区吗
〖壹〗、属于 。汕头 ,简称“汕 ”,广东省辖地级市,国务院确认的经济特区 ,省域副中心城市、海上丝绸之路重要门户。截止到2022年8月15日汕头没有中高风险等级地区,全域为常态化防控区域所以是低风险地区。
〖贰〗 、防疫政策低风险地区:外来(返)汕人员抵汕后需完成一次核酸检测 。特殊情况:若行程涉及中高风险地区,需提前联系当地疾控部门确认最新政策。交通与住宿交通外部到达:汕头站位于龙湖区 ,是广梅汕铁路核心站点,支持高铁及普速列车直达。
〖叁〗、汕头当前城市暂无中高风险地区数据 。中风险地区的解封标准:中风险地区连续14天没有新发确诊病例出现可以调整为低风险区。但是“解封”不能解防控,还要继续实施7天居家隔离管控,在第7天进行一次核酸检测。
汕头属于什么风险等级
〖壹〗、汕头当前城市暂无中高风险地区数据 。中风险地区的解封标准:中风险地区连续14天没有新发确诊病例出现可以调整为低风险区。但是“解封”不能解防控 ,还要继续实施7天居家隔离管控,在第7天进行一次核酸检测。
〖贰〗、泉汕带(汕头 、潮州、揭阳)历史上发生过7级以上强震,城市建筑密集且部分老旧 ,风险较高 。河源邵武带覆盖河源市及周边,近十年多次发生4-5级地震,地壳活动频繁。雷琼带(湛江雷州半岛)和莲花山带(汕尾、梅州局部)近年以中小震为主 ,但仍需警惕潜在风险。
〖叁〗 、属于。汕头,简称“汕 ”,广东省辖地级市 ,国务院确认的经济特区,省域副中心城市、海上丝绸之路重要门户 。截止到2022年8月15日汕头没有中高风险等级地区,全域为常态化防控区域所以是低风险地区。
〖肆〗、用。通过查询广东省汕头市疫情风险等级显示:截止2022年11月14日 ,明天是周二,广东省汕头市只有潮南区有高风险地区,所以汕头市明天用上学 。汕头,简称“汕” ,广东省辖地级市,特大城市,国务院批复确定的中国经济特区 、是省域副中心城市。
汕头是否中高风险地区
〖壹〗、汕头当前城市暂无中高风险地区数据。中风险地区的解封标准:中风险地区连续14天没有新发确诊病例出现可以调整为低风险区 。但是“解封”不能解防控 ,还要继续实施7天居家隔离管控,在第7天进行一次核酸检测。
〖贰〗、通过查询相关资料显示,汕头不是中高风险地区。根据汕头中高风险地区查询了解到 ,截止2022年09月28日15时,汕头暂无高中低风险地区,全域都是常态化防控区域 。
〖叁〗 、汕头是中高风险地区的 ,有得病的地区一般都属于中高风险地区的,具体情况可以拨打当地防疫办的电话询问。
〖肆〗、近来广东省高风险地区分别有:广州、茂名 、东莞、深圳、汕头、揭阳 、清远、阳江、韶关 、江门、惠州、中山 、潮州。近期疫情严峻,要做好防护 ,少聚集,勤做核酸 。
广东汕头是疫区吗
广东基孔肯雅热病例分布呈现明显区域集中性,佛山市始终是主要疫区,但9月病例总数较8月下降超85%。
2025年10月疫情扩散情况 2025年10月5-11日疫情数据显示 ,新增病例激增至2257例,江门、肇庆、珠海 、揭阳、汕头5地首现病例,原疫区中广州、佛山 、深圳、潮州仍为高发区域 ,病例分布城市扩展至14个地级市,疫区覆盖范围较8月扩大75%。
广东?汕头|出现发热咳嗽不主动报告配合工作 杜某然、杨某丽夫妇(均系湖北省枣阳市人),于1月23日从湖北乘车到达澄海探望其父亲杜某雨 ,之后一直在杜某雨务工的工厂居住。
春节能从广东汕头去福建旅游吗?有什么防疫要求?
〖壹〗、应该是可以的 。汕头和福建都是低风险地区,不过具体看下你去福建哪里。前往外地的市民需要提前了解当地的疫情防控政策,截止近来汕头市各区县都为低风险地区。1月20日最新消息国家卫健委要求返乡人员需持有7日以内核酸检测阴性证明才能够返乡 。汕头去外地过年需要核酸检测吗?汕头市近来都为低风险地区。
〖贰〗 、春节南方适合旅游的地方有海南万宁、云南普洱、广东汕头 、福建泉州、广西涠洲岛、西双版纳 、厦门鼓浪屿等。海南万宁:春节期间气温约25度 ,温暖宜人 。这里有美丽的玻璃海,海水清澈透明,是冲浪爱好者的天堂 ,游客可以尽情体验冲浪的刺激与乐趣。
〖叁〗、过年适合旅游的地方有广东汕头、四川阆中 、江西婺源、河北蔚县、安徽歙县 、陕西西安、浙江安昌古镇、福建泉州、广东潮汕。广东汕头堪称年味天花板,从腊月到正月,营老爷游神 、醒狮等年俗活动接连不断,能让游客充分感受浓郁的节日氛围 。四川阆中作为春节的发源地 ,众多春节习俗完整保留。
〖肆〗、路线概述 从汕头出发,沿沈海高速自驾前往福建福州,全程大约460公里 ,预计行车时间约为6小时左右(具体时间根据路况和驾驶速度有所不同)。此路线主要经过高速公路,路况较好,适合自驾游 。详细路线 起点:汕头市 从汕头市区出发 ,建议从正西方向出发,沿跃进路行驶并左转进入同益路。
〖伍〗、春节期间,汕头周边的南澳岛是一个值得一游的地方。由于春节期间游客较多 ,建议提前安排住宿并预约交通工具,以保障旅行顺利。如果条件允许,租一辆大巴车可以更方便地游览各个景点 。虽然夜晚可能会有些寒冷 ,但体验当地夜晚的风情也是很有趣的。
发表评论