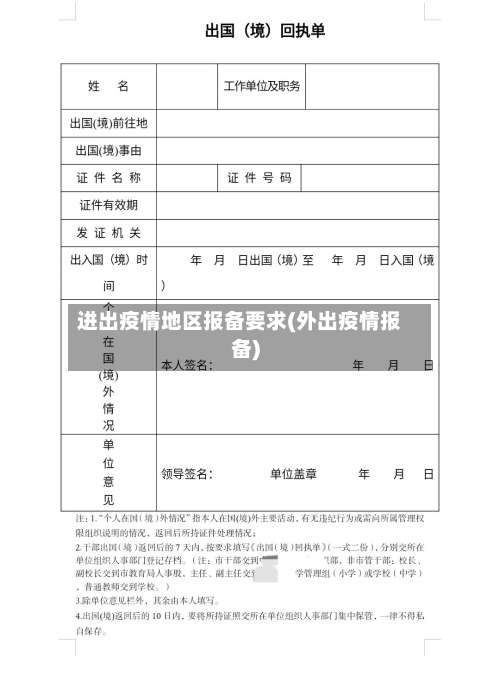
进出疫情地区报备要求(外出疫情报备)
衡阳疫情防控措施
衡阳的疫情防控措施涵盖个人防控、出行管理 、健康监测、重点人员管控等多个方面,具体如下:个人防控与报备要求个人需主动排查风险 ,遵守防控措施,及时关注疫情动态并配合工作。非必要不跨省、跨市旅行,避免前往本土疫情地区 。

为认真贯彻“外防输入 、内防反弹 ”总策略和“动态清零”总方针 ,完整准确全面落实优化疫情防控工作的二十条措施,现就进一步科学精准做好我市疫情防控有关工作通告如下:坚持入衡先报和“落地检”。

衡阳蒸湘万达广场疫情防控为保证商场能为顾客提供一个安全的购物环境,衡阳蒸湘万达广场持续开展全方位消杀作业,构筑起防疫消杀安全屏障。营业前的消杀工作营业前对各商户、货梯、电梯、商场卫生间等各个角落进行全面消毒 。各餐饮店内已消毒商场内各商户 ,在门店贴示,请顾客放心入店。
湖南衡阳风险等级区域管控措施+解除条件汇总根据疫情防控工作需要,按照《新型冠状病毒肺炎疫情防控方案》相关规定 ,湖南风险区防控措施及解除标准如下:风险区划定标准防控措施解除标准高风险区将病例和无症状感染者居住地,以及活动频繁且疫情传播风险较高的工作地和活动地等区域,划为高风险区。
衡阳春节疫情防控提醒春节将至 ,人员流动和聚集更加频繁,疫情防控一刻也不能放松,要坚持贯彻“外防输入 ,内防反弹 ”的总策略不动摇,严格落实“四方责任”和“四早”原则。衡阳市疾控中心提醒广大市民朋友要切实增强防控意识,履行个人防控责任 。
深圳疾控提醒:近期到过广州白云的市民请报备
广东疾控提醒2月9日以来有云南临沧 、广西防城港旅居史的来(返)粤人员立即向所在社区报备 ,并配合当地疫情防控措施。具体信息如下:疫情发生情况 2022年2月23日,云南省临沧市报告9例本土核酸阳性个案,系区域核酸筛查发现。同日,广西防城港市报告3例本土核酸阳性个案 ,系抵边村屯例行核酸筛查发现 。
广东疾控提醒2022年1月11日以来有北京市海淀区、房山区、丰台区 、朝阳区旅居史的人员立即报备。具体信息如下:报备对象:2022年1月11日以来有北京市海淀区、房山区、丰台区 、朝阳区旅居史的人员,以及与通报病例活动轨迹有交集、重合的来(返)粤人员。
月22日广东疾控提醒有陕西咸阳旅居史人员尽快报备,主要基于以下背景和要求:陕西咸阳出现本土确诊病例且存在传播风险 12月19日 ,陕西咸阳市在重点人群排查中发现1例本土确诊病例,12月20日、21日各新增1例,截至12月21日24时累计报告3例本土确诊病例 。
潮州疾控提醒1月16日以来有深圳 、东莞旅居史的来(返)潮人员尽快主动向社区、宾馆或酒店报备 ,并配合落实“三天两检+三天居家健康监测+十一天自我健康监测”的健康管理措施。
广州疾控5月4日最新重要提醒:从省外来(返)广州的人员需遵循以下要求:及时报备:请第一时间向所在社区、酒店或单位报告。核酸检测与健康监测:实施核酸检测3天2检及11天自我健康监测 。日常防护措施:非必要不外出,不聚餐聚会。勤洗手 、常通风,保持良好的个人卫生习惯。
疫情期间外出报备制度
〖壹〗、因外出 ,现已在南京、中山、沈阳等中风险地区待返人员,必须提前报备,返回后严格按照我区疫情防控要求进行隔离管控 。疫情防控期间必须按要求严格执行疫情期间外出请假报备规定 ,因瞒报 、漏报、缓报造成严重后果的,将严肃追责。
〖贰〗、报备制度是一种重要的管理制度,它是指在特定情况下,个人或组织需要向有关部门报告并备案的一种规定。报备制度的应用范围广泛 ,可能涉及个人行程 、企业事务、项目进展等多个领域。具体而言,报备制度是为了保证信息透明、可追踪以及预防潜在风险而设立的一种机制 。
〖叁〗 、为保障全区孩子们的身体健康和生命安全,维护好我区节后正常的教学秩序 ,区教体局始终将学生的健康成长放在首位,针对假期期间确实有必要离烟的学生,我们将严格落实外出报备制度 ,对学生的旅居史及乘坐交通工具等事项进行摸排,同时,做好学生的健康监测 ,并根据实际情况上报指挥部。
〖肆〗、河南省卫生健康委提醒:“双节 ”期间,省外来豫返豫人员和省内重点行业人员返乡,必须提前3天向目的地村(社区)、单位报备 ,并持有48小时内核酸检测阴性证明。报备要求对象范围:省外来豫返豫人员 、省内重点行业人员(如从事冷链物流、医疗卫生、公共交通等高风险岗位人员) 。
〖伍〗 、为加强寒假期间及开学后的疾病预防与控制管理,结合当前防疫形势、上级有关要求及我校的实际情况,特制定新冠肺炎疫情期间教职员工外出报批管理制度,具体如下:疫情防控期间学校实行封闭式管理 ,教职员工原则上不能离开宁波大市区,因特殊原因确实需要离开宁波大市区去外地的,须实行外出审批及报备手续。
〖陆〗、疾病居家观察:根据具体疾病潜伏期判断 ,如流感需症状消失后2-3天,传染性疾病可能需14天。自然灾害(如地震):需等待房屋安全评估完成,可能持续数日至数周 。需要特别注意的是:疫情期间如需就医外出 ,需提前向社区报备,经批准后安排专用车辆,全程做好防护并闭环返回。

疫情报备怎么报备
疫情报备可以通过点击当地健康码小程序的社区报备进行报备 ,具体操作如下:使用健康码小程序进行报备点击社区报备 在当地的健康码小程序界面点击社区报备。选取报备的地区 在社区报备界面选取需要报备的地区 。点击去报备 选取报备地区后点击去报备。
疫情期间,可通过天府市民云APP向社区进行报备,具体操作如下:准备工具:确保使用安装了天府市民云APP(版本0.0及以上)的智能手机 ,如iPhone13(iOS11系统)。操作步骤:进入社区报备页面:打开天府市民云APP,在主页面找到并点击“社区报备”选项 。
进入疫情防控服务打开“我的宁夏”APP,在首页或功能列表中找到“疫情防控服务 ”选项,点击进入。进入公共服务管理平台在疫情防控服务页面中 ,找到“公共服务管理平台”入口,点击进入下一级页面。
返蓉人员可通过天府市民云App完成社区报备,具体步骤如下:下载并打开App确保手机已安装“天府市民云”应用 ,打开后进入主界面。进入疫情防控专区在App首页或功能列表中找到“疫情防控专区 ”入口,点击进入 。选取社区报到功能在专区页面中,点击“社区报到”选项 ,系统将跳转至报备信息填写界面。
发表评论