最新国内疫情中高危地区/中国疫情最新 中高危地区
部分中风险算中风险吗
上海部分地区算是中风险地区。以下是具体分析:中风险地区划定:根据最新疫情情况和相关规定 ,上海市已经新增了部分中风险地区,例如宝山区的高境镇等地 。这些地区由于疫情传播的风险较高,因此被划定为中风险地区。防控措施:上海市对中风险地区采取了严密的防控措施,包括限制人员流动 、加强消毒、开展病毒监测等。

唐氏筛查中危(中风险)并不意味着胎儿一定患有唐氏综合征 ,但需引起重视并进一步检查。具体分析如下: 中危的含义与风险唐氏筛查中危表示胎儿患唐氏综合征的风险高于低风险人群,但尚未达到高风险阈值 。这一结果仅提示概率增加,并非确诊 ,需通过后续检查排除异常。

中风险区:中风险区是指存在一定风险和不确定性的地区。这些地区可能存在一些安全隐患或经济环境相对不稳定,但整体风险水平相对较低 。在中风险区旅行或居住时,需要保持警惕并遵循当地的安全建议。 低风险区:低风险区是指相对安全和稳定的地区。


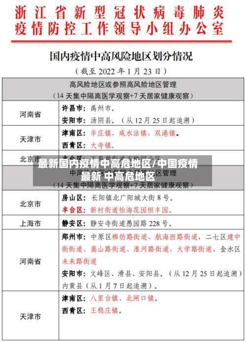
12月全国中高风险地区有哪些地方?
〖壹〗、截至12月19日 ,全国共有16个县(镇、街道 、区)被划分为中风险地区 。具体包括北京市朝阳区的汉庭酒店大山子店及其底商,辽宁大连金普新区的先进街道金润小区B区,新疆吐鲁番市高昌区的红盾小区 ,黑龙江牡丹江市的多个小区和社区,内蒙古呼伦贝尔市的多个街道办事处,以及四川成都市的多个社区和村庄。
〖贰〗、近来中高风险区域有哪些 截至12月19日 ,新冠肺炎疫情预防控制部在相关地区的总部宣布,全国有16个县(镇、街道 、区)为中危区。调高地区:12月19日,北京市朝阳区汉庭酒店大山子店(包括底商)划定为中风险地区 。
〖叁〗、中高风险地区来京就诊者,就诊时需主动告知医生居住地情况及接触史。截至2020年12月20日15时 ,全国无高风险地区,有14个中风险地区。口罩佩戴要求:商超、餐饮单位 、宾馆饭店、农贸市场、机场 、火车站、长途客运站和影剧院等重点场所,要严格落实戴口罩、测温验码 、通风消毒、保持社交距离等措施 。
〖肆〗、截至12月15日16时)全国现有1243个高风险地区 ,涉及21个省(自治区、直辖市)和新疆生产建设兵团 、69个设区市(区);161个低风险地区,涉及21个省(自治区、直辖市)和新疆生产建设兵团、68个设区市(区)。
〖伍〗 、截至12月14日17时)全国现有1640个高风险地区,涉及22个省(自治区、直辖市)和新疆生产建设兵团、82个设区市(区);188个低风险地区 ,涉及22个省(自治区 、直辖市)和新疆生产建设兵团、81个设区市(区)。
特朗普改口:支持戴口罩,我戴上像独行侠丨全球疫情20条最新信息
特朗普对口罩态度转变:当地时间1日,美国总统特朗普在接受采访时一改往日口风,称完全赞成佩戴口罩。在被问及是否会在公开场合戴口罩时 ,他表示:“这么做没问题 。事实上,我有一个口罩,我喜欢我戴口罩的样子 ” ,他还称戴口罩的自己看上去像“独行侠”。
特朗普在白宫活动上“改口”称希望美国新冠死亡人数不超过10万,以下是全球疫情20条最新信息:世卫组织:1日表示,确定新冠病毒源自自然界,新冠肺炎疫情大流行仍构成“世界关注的突发公共卫生事件”。联合国秘书长:1日指出 ,新冠肺炎疫情给老年群体造成重大冲击,老年人感染后病死率更高 。
发表评论