【咸宁疫情风险地区查询,咸宁疫情轨迹】
鄂州到咸宁要隔离吗
〖壹〗、需要。通过查询鄂州和咸宁疫情风险等级显示:2022年12月7日鄂州部分地区高风险 ,咸宁常态化防控区域,所以鄂州到咸宁要隔离 。鄂州,旧称吴都 、古武昌,湖北省辖地级市 ,地处全国经济地理中心。

〖贰〗、从鄂州到咸宁全程158公里,看你是选取哪种交通出行了,自驾车走高速不到三个小时 ,坐大巴预计三个多小时,做普通火车预计也得一小时左右吧,动车和直达车可能快点 ,仅供借鉴!鄂州到咸宁的汽车时刻表。

〖叁〗、咸宁到鄂州开车的大致时长在5-5小时之间,具体取决于路线选取、交通状况和驾驶速度。主要路线及时长借鉴 高速路线(推荐):走武咸快速路→沪渝高速,全程约10-110公里 ,正常路况下耗时约5-两小时 。
崇阳是高风险地区吗
咸宁崇阳不是中高风险区。根据公开资料查询显示,截止2022年11月29日13时,崇阳暂无高中低风险地区 ,全域都是常态化防控区域。去崇阳不需要核酸 。崇阳对于低风险地区没有核酸以及隔离要求,需要健康绿码,行程码,体温测量正常。
不是。经查询 ,截止2022年12月8日,咸宁崇阳地区属于常态防控区,崇阳县是湖北省咸宁市辖县 ,位于湖北省南陲,居湘 、鄂、赣三省交界处 。
截止到2022年4月21日时崇阳县风险等级是低风险,所以去崇阳不需要核酸的。崇阳对于低风险地区没有核酸以及隔离要求 ,只需要健康绿码,行程码,体温测量正常就可以了。要注意的是 ,不要经过中高风险地区,不然健康码变色,就需要隔离了 。
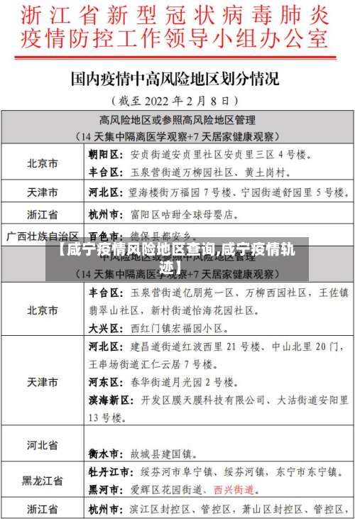
高风险地区:累计病例超过50例 ,14天内有聚集性疫情发生为。
福州福州回崇阳要隔离。根据相关疫情防控部门公布截止2022年11月24日属于高风险地区,按照崇阳防疫政策而需要集中隔离7天 。

湖北咸宁属于中高风险地区吗
湖北咸宁是中高风险地区。根据相关公开信息显示(截至2022年11月22日)湖北一共有43处高风险地区,其中武汉有37处,黄冈有6处 ,其他地区没有高风险地区。
截止2022年12月2日,高风险等级。根据当地疫情防控办资料显示,咸宁属于高风险等级 。咸宁市 ,是湖北省地级市。地处华中地区、湖北省东南部,长江中游南岸,与湖南 、江西接壤。
不是 。通过查询信息显示 ,截至2022年12月9日,湖北咸宁无新增确诊病例,不属于中高风险地区。
不属于。通过查询湖北省咸阳市疫情防控最新通告显示:截止2022年11月28日 ,咸宁暂无高中低风险地区,全城都是常态化防控区域 。
咸宁最新出入政策(进咸宁+出咸宁)
咸宁最新出入政策(进咸宁+出咸宁)出咸宁(离开咸宁去其他城市)咸宁全市近来均为低风险地区,因此 ,从咸宁出发前往其他城市时,火车站、客运站并未要求提供48小时内的核酸检测报告。只需持健康码/行程卡绿码,并确保体温测温正常,即可顺利通行。然而 ,需要注意的是,全国各地的疫情防控政策可能存在差异 。
进入咸宁 入境人员 对入境人员采取“7天集中隔离医学观察+3天居家健康监测”管理措施,在集中隔离医学观察的第7天各开展一次核酸检测 ,在居家健康监测的第3天开展一次核酸检测。居家健康监测期间不外出,如就医等特殊情况必需外出时做好个人防护,尽量避免乘坐公共交通工具。
不需要 。防疫要求:高风险区来(返)咸宁人员 ,实施“7天居家隔离 ”,期间赋码管理、不得外出。在居家隔离第7天各开展1次核酸检测。不具备居家隔离条件的,由接收地安排适当场所落实居家隔离要求。
离开咸宁市嘉鱼县 无 返回咸宁市嘉鱼县 对有国内中高风险地区旅居史的来(返)鄂人员 ,实施集中隔离医学观察至离开当地满14天,集中隔离医学观察期满后,实施居家隔离医学观察14天 。中高风险地区解除后 ,隔离措施自动解除。
发表评论