德州算疫情地区吗最新(德州是疫情高风险地区吗)
山东德州哪里发现新疫情了
通过查询相关资料显示,三月山东德州市有疫情发生 ,3月10日,山东省德州市发现1例新冠肺炎确诊病例,系德州禹城市中医院发热门诊就诊人员中筛查发现 ,德州市疾控中心实验室PCR检测为奥密克戎变异株,该确诊病例已送定点医院接受隔离治疗 。因此三月山东德州市有疫情发生。

禹城市委统筹疫情防控和经济运行工作领导小组办公室通告2022年3月10日,德州禹城发现1例新冠肺炎确诊病例 ,系禹城市中医院发热门诊就诊人员中筛查发现,德州市疾控中心实验室PCR检测为奥密克戎变异株,该确诊病例已送定点医院接受隔离治疗。

山东本轮疫情由奥密克戎变异株引发,存在6个传播链条 ,已隐匿传播一段时间,昨日新增本土病例175例,其中青岛150例 。 具体传播情况如下:传播链条数量与分布:本次疫情共有6个传播链条。其中 ,青岛市疫情存在3个不同的传播链;威海文登区 、淄博周村区、德州禹城市各有1个传播链条。
新冠德州什么时候放开的
022年12月5日国务院颁布新的疫情防控措施后,山东省德州市积极响应,12月7日就实行了开放式的常态化管理 ,开展复工复产,不再查验核酸检测结果,不再划分高风险区域 ,尽快恢复市民正常的工作和生活状态 。
关于解除新冠居家令的时间,各州州长持有不同意见。随着各地新冠数据开始走平,关于何时重新开放 ,民主党州与共和党州之间出现了明显的分歧。民主党州倾向于进一步控制疫情,而共和党州则更希望早日振兴经济。
能 。通过查询相关公开信息,疫情已经全面放开。

为什么河北全域不能去德州
河北全域不能去德州是河北全域是低风险地区。通过查询相关公开信息,截止于2022年12月7日德州离疫情区太近 ,人员来往太多和密集,为了防疫防控,河北省全域低风险地区不能去德州市 。德州地处中国华东地区是山东省辖地级市 ,国务院批复确定的中国冀鲁交界地区的交通枢纽和经济中心、鲁西北重要的工贸城市 、山东省新能源产业基地。
政策核心覆盖范围 免费区域包含德城区、天衢新区、陵城区三个行政区划内的所有常规公交线路。这三大片区是德州城市功能布局的核心地带,公交线路密度与客流量均占全市主要比重 。 执行细节与注意事项 免费线路明确限定为德州交投公交集团运营的常规公交,含城区干线 、支线及跨区连接线。
明确发展定位:聚焦休闲度假游 ,扬长避短德州旅游资源先天不足,缺乏名山大川与历史遗迹,但具备平原生态、农业基础与农产品优势。因此需扬长避短 ,将发展重心从传统观光游转向休闲度假游,重点满足游客对休憩、采摘、垂钓 、养生、骑行、自驾等需求,打造“舒服 、健康 ”的旅游体验 。
山东德州封城了吗
〖壹〗、截至12月10日 ,山东德州为低风险地区,没有封城。12月10日,北京日报客户端记者梳理发现,根据相关地区新冠肺炎疫情防控工作指挥部通报:全国有1个小区为高风险地区 ,有12个县区(乡镇、街道 、区域)为中风险地区。1个高风险地区 内蒙古呼伦贝尔市『1』:满洲里市东山街道 。
〖贰〗、山东德州因为有确诊病例所以封城。通过查询11月12日相关公开信息。一是强化管控防止疫情外溢。对城乡道路实行卡口管理,严格管控,严控人员流出 ,防止疫情外泄 。二是严格落实管控措施。重点抓好封控区、管控区 、防范区等重点区域管控,封控区足不出户、管控区只进不出、防范区杜绝外流。
〖叁〗 、德州市今天没有封城 。以下是相关解释和说明:疫情状况:截至近来,德州市并未报告出现大规模疫情爆发的情况。政府和相关部门根据疫情数据和防控需要 ,采取了相应的措施,但并未采取封城的极端措施。封城决策:封城通常是在疫情极其严重、传播风险极高的情况下才会被考虑的非常规手段 。
〖肆〗、德州市里今天没有封城了(2022年11月4日)。通过查询相关资料信息通过查询相关资料信息今天德州市通行畅通,因此没有封。德州是中国太阳城、中国功能糖城 、中国优秀旅游城市以及国家交通运输主枢纽城市 ,处于环渤海经济圈、京津冀经济圈、山东半岛蓝色经济区以及黄河三角洲高效生态经济区交汇区域 。
〖伍〗 、现在疫情山东封了几个城市 —— 9个,截止2022年11月6日。截止2022年11月6日山东已有九个城市被封,分别是青岛、威海、烟台 、淄博、日照、德州 、潍坊、滨州、菏泽。山东 ,中华人民共和国省级行政区,简称鲁,省会济南市 。位于中国东部沿海 、黄河下游。
前几天去德州海洋馆,是风险区吗
〖壹〗、白鲸观赏区:这是德州海洋馆的一大亮点,白鲸以其独特的魅力和智慧著称 ,能够学会并准确发出多种声音,为游客带来震撼的视听体验。热带雨林区:此区域展示了多种热带鱼类和生物,如巨骨舌鱼——世界上体型最庞大的淡水鱼之一 ,据推测最早出现于一亿年前。
〖贰〗、部分场馆体验欠佳:冬天时,很多怕冷的动物只能在室内展示,隔着玻璃观看 ,玻璃雾蒙蒙的,影响观赏效果,如大象、长颈鹿 、河马等;15元的海洋馆海豹表演和美人鱼表演时间较短 ,不太适合年龄较小的孩子观看;爬行动物馆单独收费,部分游客可能觉得不划算;雉鸡馆玻璃脏且反光严重,影响观赏 。
〖叁〗、位置:位于德州齐河县境内。特色:这是近来亚洲规模最大的海洋馆 ,突出海洋文化科普教育特色。主要功能区包括热带雨林、海底隧道 、海洋生物展示、海兽表演和科普教育等,适合亲子游,增长海洋知识 。以上三个景点各具特色,可以根据个人兴趣和行程安排进行选取 ,确保德州一日游充实而有趣。
〖肆〗、推荐游览路线经典路线(3-4小时):热带雨林馆→鲨鱼展厅→海底隧道→美人鱼表演馆→极地馆→4D影院→科普教育区→海洋剧场 上午场:入园后优先参观热带雨林馆 、鲨鱼湾、海底隧道,10:30前观看美人鱼表演。中午场:极地馆参观,12:00左右在馆内餐厅用餐 。
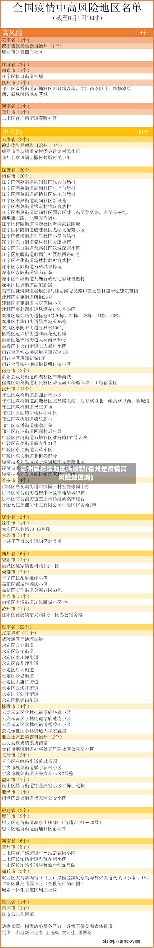
全国中高风险地区最新名单(附实时查询入口)
最新全国风险地区名单可通过本地宝——全国疫情中高风险地区名单查询器实时查询。查询平台:本地宝——全国疫情中高风险地区名单查询器查询入口:点击进入(实时更新)本地宝的全国疫情风险等级名单查询系统由小编们实时维护 ,风险地区有调整时会第一时间更新专题,确保用户获取的信息准确且及时。
搜索“国务院客户端”在小程序页面右上角点击放大镜图标,输入“国务院客户端”并搜索 ,选取官方小程序进入 。进入“疫情风险查询 ”功能在国务院客户端首页找到“疫情风险查询”入口,点击进入查询页面。
全国中高风险地区名单可通过以下方式实时查询:国务院官方微信小程序:查询方式:直接点击进入该小程序,即可获取最新的全国风险等级信息。信息来源:数据来源于各地政府和卫健委的官方发布 ,确保信息的权威性和准确性 。
途径一:微信搜索公众号“广州本地宝”关注该公众号后,在对话框回复“风险 ”关键词,可获取全国或广州疫情风险等级查询系统入口。系统会展示中高风险地区的最新名单及调整时间 ,信息由专业团队实时维护,确保准确性和及时性。此方式适合需要快速获取特定地区风险等级的用户,尤其关注广州本地情况的人群。
查询渠道1:国务院客户端查询流程:微信搜索“国务院客户端”小程序 。- 打开后在首页找到“疫情风险查询”。- 点击即可查看当前所在地区最新疫情风险等级。- 点击“查看全国中高风险疫情地区”还可查看全国各地中高风险等级地区名单 。
022年全国中高风险地区查询可通过以下两种主要方式实现:查询方式一:国务院客户端小程序——疫情风险等级查询入口获取:通过微信搜索“国务院客户端 ”小程序,进入后即可找到“疫情风险等级查询”功能入口。
发表评论