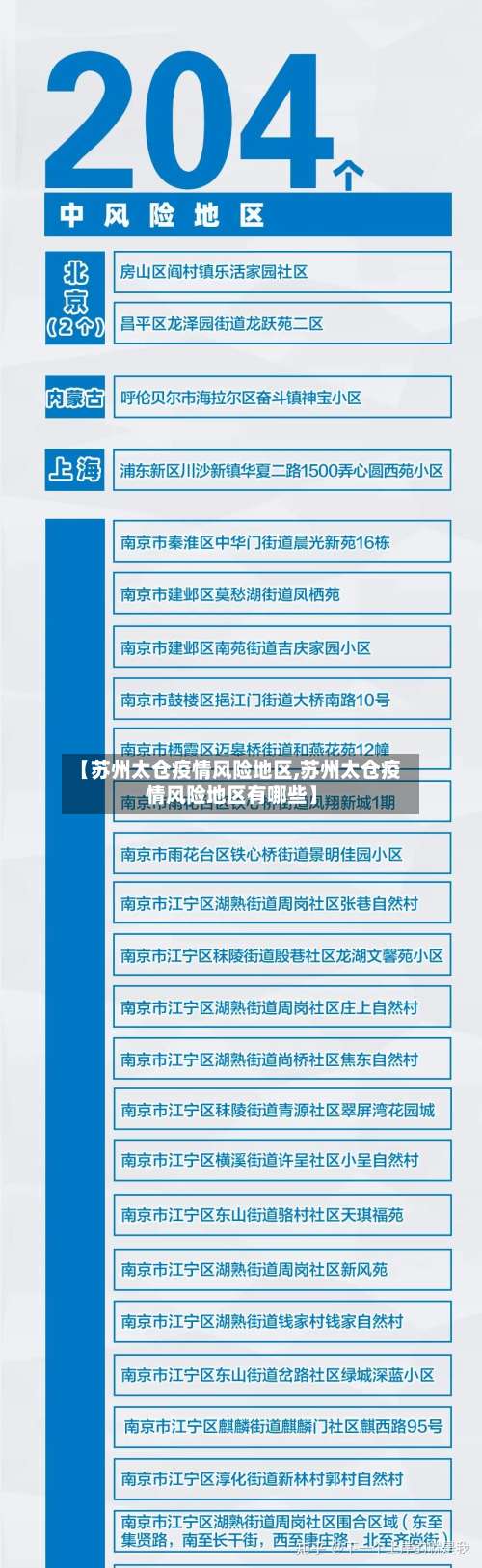
【苏州太仓疫情风险地区,苏州太仓疫情风险地区有哪些】
太仓的旅行社能接团旅游吗
能。太仓市,江苏省辖县级市,由苏州市代管 ,位于江苏省东南部,长江口南岸 。经专家组分析研判,太仓新冠肺炎疫情联防联控领导小组办公室决定 ,自2022年9月5日0时起,太仓是低风险地区,太仓的旅行社能接团旅游。避免人流拥挤 ,戴好口罩。

春秋旅行社好 。通过查询相关公开信息显示,太仓旅游团的春秋旅行社好,春秋旅行社交通工具齐全 ,公司正规化程度高,工作人员服务态度好,服务排名比较靠前。旅游团是一种新型的旅游方式选取 ,旅游团致力于通过团购的方式向消费者推荐高折扣的本地精品旅游服务。

通过以上步骤,您可以更有信心地选取一家适合您的旅行社,享受去太仓的旅行 。总之,选取旅行社不仅是看费用 ,更重要的是服务质量和旅游体验。

不知道这位大虾想去哪里呢,长线的话北京、厦门、大连 、青岛蓬莱都是不错的选取,建议你可以去苏州青旅三三旅游太仓的门店看一下 ,在南洋广场二楼沃尔玛那,他们那边北京4日游,单飞单高的 ,而且是纯玩无购物的。还有苏州导游全程陪同 。
自2022年11月28日起太仓市部分地区升为高风险区
〖壹〗、划定相关风险区域如下:高风险区:浏河镇闸南工业区;浏河镇童礼苑11幢;娄东街道华侨花园11幢3单元。高风险区将实行封控措施,期间“足不出户、上门服务”。连续5天未发现新增感染者,且第5天风险区域内所有人员完成一轮核酸筛查均为阴性 ,降为低风险区 。低风险区:浏河镇全域。
〖贰〗 、部分属于高风险地区。太仓市最新风险等级:【高风险区】11月28日起:浏河镇闸南工业区;浏河镇童礼苑11幢;娄东街道华侨花园11幢3单元。11月29日起:浏河镇浏南村五组25号;浏河镇浏南村二十九组20号;娄东街道大庆锦绣新城涵乐苑18幢2单元 。
〖叁〗、经市、县专家研判和县疫情防控工作指挥部研究,并报经市疫情防控指挥部同意,决定于2022年11月28日7时起将部分高风险区调整为低风险区。现将有关事宜通告如下:具体调整点位花桥镇东岩村全域;花桥镇龙坪村全域;花桥镇大柏村全域。
〖肆〗 、没有 ,被封禁的地区只包括高风险地区,低中风险的地区地常营业和上班的 。
〖伍〗、按现在22年12月中下旬,不是。根据近来政策,已经取消划分中高风险区 ,太仓不能称为高风险区。就近来疫情情况,太仓有很多阳性,可以看作高风险区 。太仓市 ,江苏省辖县级市,由苏州市代管,位于江苏省东南部 ,长江口南岸。

太仓是否高风险地区呢
按现在22年12月中下旬,不是。根据近来政策,已经取消划分中高风险区 ,太仓不能称为高风险区 。就近来疫情情况,太仓有很多阳性,可以看作高风险区。太仓市 ,江苏省辖县级市,由苏州市代管,位于江苏省东南部,长江口南岸。
全域低风险城市来太 人员:正常自由流动 。车辆:经精准防控系统自动识别后 ,直接通行,不再查验。
部分属于高风险地区。太仓市最新风险等级:【高风险区】11月28日起:浏河镇闸南工业区;浏河镇童礼苑11幢;娄东街道华侨花园11幢3单元。11月29日起:浏河镇浏南村五组25号;浏河镇浏南村二十九组20号;娄东街道大庆锦绣新城涵乐苑18幢2单元 。
可以去太仓,但是有以下相关规定:对有中高风险地区内的低风险地区旅居史的来苏人员 ,需持有48小时内核酸检测阴性证明,或者能够出示包括48小时内核酸检测阴性证明的健康码。如果是低风险区域可以持健康码和行程码,测量体温后去太仓。建议来苏返苏人员及时主动就近选取检测点进行核酸检测 ,并做好自我健康检测 。
货代关注!上海港深夜通知!江浙皖继续从严管控!
〖壹〗、上海港深夜发布新管控要求,江浙皖地区对集卡运输从严管控,货代需关注以下关键信息并调整运输方案:上海港最新管控要求自4月2日零时起 ,离沪人员(含集卡司机)需满足以下条件:核酸检测:48小时内核酸检测阴性证明。抗原检测:24小时内抗原检测阴性证明(若能提供24小时内核酸检测阴性证明,则无需抗原证明)。
〖贰〗 、上海港4月2日零时起实施新版防疫通行证要求,离沪人员须持48小时内核酸阴性证明及24小时内抗原检测阴性证明(或提供24小时内核酸阴性证明替代抗原检测) 。江浙皖地区对集卡运输实施严格管控 ,部分区域劝返带星司机或要求工厂接驳,建议自上海出口货物转由宁波港或通过驳船转运至上海港。
〖叁〗、就在上海市发布通告后,首批实施封控区内的部分物流企业相继发布通知,暂停进仓收货、发货业务 ,配合防疫管控要求,全面停止作业,直至2022年4月1日5时恢复。业务停滞令不少货代和卖家十分苦恼 。
〖肆〗 、运价可能再次激增:在出货高压下 ,运力紧张可能导致运价再次上涨。货主和货代需密切关注市场动态,提前做好应对准备。建议与注意事项:合理安排出货计划:有出货需求的外贸人和货代朋友应合理安排出货时间,尽量避开宁波港 ,选取其他可用港口,减少不必要的麻烦 。
〖伍〗、上海港(Shanghai Port),是中国上海市港口 ,位于中国大陆海岸线中部、长江入海口处,前通中国南北沿海和世界大洋,后贯长江流域和江浙皖内河、太湖流域。上海港水域面积362平方公里。其中长江口水域3580平方公里;黄浦江水域33平方公里 ,港区陆域2平方公里。
发表评论