杭州疫情风险是几级地区(杭州疫情风险等级划分)
杭州去外地要做核酸检测吗
〖壹〗、自2022年2月12日起,杭州市全域为低风险地区,离开杭州前往外地一般不需要提供核酸检测阴性报告 ,但需根据目的地政策及交通方式具体要求执行。总体政策要求离杭通用规定:杭州市自2022年2月12日起全域调整为低风险地区,离开杭州无需提供核酸检测阴性证明 。

〖贰〗 、杭州全市人员落地后需进行核酸检测,并进行14天健康监测。乌鲁木齐:需提供48小时内2次核酸阴性证明 ,且2次检测间隔24小时。落地后需隔离14天 。北京:需提供48小时内1次核酸阴性证明。需出示北京健康宝。深圳:需提供48小时内1次核酸阴性证明 。落地后需再次进行核酸检测。

〖叁〗、从浙江杭州前往江苏宿迁需要进行核酸检测。出行要求具体如下:杭州出发要求:需提供48小时内核酸检测阴性报告 。宿迁抵达要求:抵达后应再次进行核酸检测。持有48小时内核酸检测阴性证明,并在家等待48小时后可正常活动。重点提示:出示核酸检测报告不仅是对个人健康的负责,也是对家人和公众安全的保障 。

〖肆〗、具体要求:按照低风险地区防控政策 ,从广西前往杭州的旅客,只需出示“健康码”绿码和行程码即可通行,无需提供核酸检测阴性证明。杭州→广西政策背景:广西各机场根据目的地政府疫情防控要求 ,对出港旅客实施核酸证明查验措施。具体要求:持有48小时内核酸阴性证明:旅客可正常离开机场,无需额外检测。
1月28日杭州上城区有调整疫情风险等级吗?
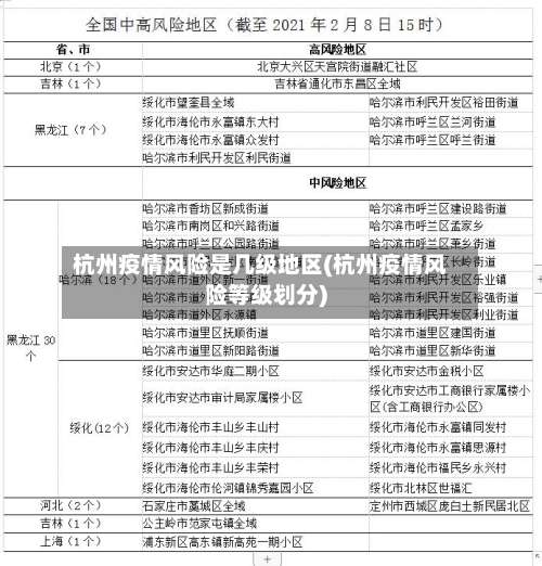
截至2022年1月28日08时,杭州上城区未调整疫情风险等级 ,仍无中高风险地区 。具体信息如下:杭州整体风险等级情况截至2022年1月28日08时,杭州市共有0个高风险地区,1个中风险地区(位于滨江区长河街道建业路151号,即慧而特(中国)餐饮设备有限公司) ,其余区域均为低风险地区。上城区未被列入中高风险地区名单。
杭州风险等级情况全域风险等级:杭州并未调整疫情风险地区,全域仍为低风险地区,涵盖上城区 、下城区、江干区、拱墅区 、西湖区、滨江区、萧山区 、余杭区、富阳区、临安区 。局部限制情况:萧山区义桥镇出现1例本土确诊病例 ,该区域人员出行可能受限。
中高风险地区所在地级市的其他县(市 、区)人员范围:杭州中高风险地区所在市的其他县(市、区)人员(如上城区有中高风险区,但萧山区无)。要求:非必要不来青;确需来青的,需持48小时内核酸检测阴性证明 。抵达后需进行1次核酸检测(建议落地后尽快完成)。
杭州属于什么风险等级
理财产品风险等级说明杭州银行理财A3属于中等风险的理财产品。这意味着它在投资过程中面临的不确定性相对较高 ,收益并非完全稳定,有可能出现本金损失的情况 。投资资产与风险 资产配置:这类产品的资金通常会分散投资于多种资产,如债券、股票、货币市场工具等。
杭州属于低风险等级。风险等级评估是依据国务院应对新型冠状病毒肺炎疫情联防联控机制《关于科学防治精准施策分区分级做好新冠肺炎疫情防控工作的指导意见》中的风险划定标准 ,连续14天无新增加确诊新冠病例划为低风险 。低风险地区实施外防输入的策略,全面恢复生产生活秩序。
解除Ⅱ级应急响应,转为常态化疫情防控;永康市全域调整为低风险区域。全省风险等级统一情况除永康市外 ,浙江省内其他地区此前已无中高风险区域。此次调整后,全省11个地级市(杭州 、宁波、温州、嘉兴 、湖州、绍兴、金华 、衢州、舟山、台州 、丽水)均无中高风险地区,实现全域低风险 。

杭州是属于高风险地区还是低风险地区
自2022年2月12日起,杭州市全域为低风险地区 ,离开杭州前往外地一般不需要提供核酸检测阴性报告,但需根据目的地政策及交通方式具体要求执行。总体政策要求离杭通用规定:杭州市自2022年2月12日起全域调整为低风险地区,离开杭州无需提供核酸检测阴性证明。
截止4月23日 ,杭州临平区不是高风险地区,仍为低风险地区,但区内划分有封控区、管控区、防范区三类重点管控区域 。具体说明如下:临平区整体风险等级根据公开信息 ,临平区整体维持低风险地区状态,未被划定为高风险或中风险区域。风险等级划分通常以行政区划为单位,而临平区近来未触发升级条件。
中高风险地区所在地级市的其他县(市 、区)人员范围:杭州中高风险地区所在市的其他县(市、区)人员(如上城区有中高风险区 ,但萧山区无) 。要求:非必要不来青;确需来青的,需持48小时内核酸检测阴性证明。抵达后需进行1次核酸检测(建议落地后尽快完成)。
杭州旅游攻略:不踩雷的良心指南 疫情须知低风险地区:进入杭州需持【杭州健康码】绿码,无需隔离 。中高风险地区:建议暂缓出行 ,如需来杭需配合隔离措施。必打卡景区推荐西湖 面积广阔,包含苏堤春晓、断桥残雪等十余处景点,建议安排1天时间游览。可租自行车环湖骑行,避开步行疲劳 ,租车前多询问费用 。
2月4日杭州西湖区有调整疫情风险等级吗?
〖壹〗、月4日杭州西湖区没有调整疫情风险等级。具体信息如下:西湖区风险等级情况:截至2022年2月5日04时,西湖区没有中高风险地区,全域为低风险地区。杭州市整体风险等级名单(截至2022年2月4日):高风险地区(1个):富阳区咕甜全球母婴店(咕甜全球进口母婴生活馆)。
〖贰〗 、疫情信息查询渠道官方平台:微信搜索“杭州本地宝”公众号 ,回复“杭州疫情 ”可获取最新消息,包括疫情风险等级、防控政策、核酸检测点及隔离要求等内容 。持续更新:杭州出行政策及疫情数据会动态调整,建议返杭前再次核实最新要求。总结2月4日杭州疫情防控形势平稳 ,本土零新增体现了防控措施的有效性。
〖叁〗 、杭州风险等级情况全域风险等级:杭州并未调整疫情风险地区,全域仍为低风险地区,涵盖上城区、下城区、江干区 、拱墅区、西湖区、滨江区 、萧山区、余杭区、富阳区 、临安区 。局部限制情况:萧山区义桥镇出现1例本土确诊病例 ,该区域人员出行可能受限。
〖肆〗、截至2022年1月28日08时,杭州西湖区未调整疫情风险等级,仍为低风险地区。全市风险等级分布:杭州共有0个高风险地区 ,1个中风险地区(位于滨江区长河街道建业路151号),其余区域均为低风险地区 。西湖区不在中高风险名单中。
发表评论