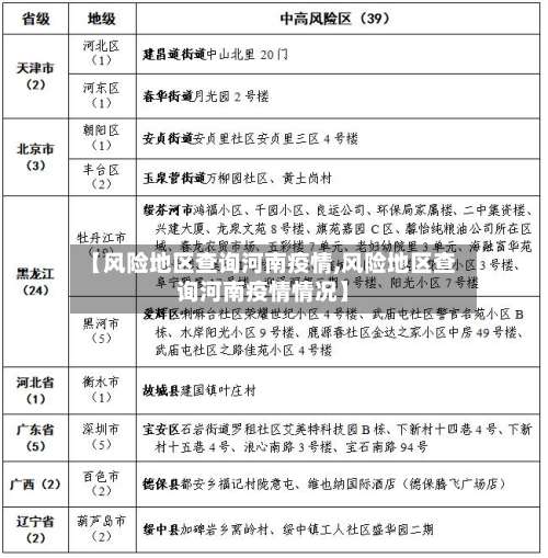
【风险地区查询河南疫情,风险地区查询河南疫情情况】
地区风险等级怎么查询
〖壹〗 、进入支付宝风险等级查询里;点击“地区 ”;再选取查询的地区即可 。

〖贰〗、地区风险等级可通过国家卫生健康委提供的“疫情风险等级查询”服务进行查询,该服务可在国家政务服务平台上使用 ,可查全国近3000个县(市、区 、旗)的疫情风险等级。具体可查询内容和查询方法如下:能查询的内容:查所在地:进入查询后系统会自动定位所在地区,呈现该地区的疫情风险等级。

〖叁〗、选取区域在弹出的窗口中,选取自己所在的区域 ,即可查看该区域的风险等级情况 。
〖肆〗、搜索“国务院客户端”在小程序页面右上角点击放大镜图标,输入“国务院客户端 ”并搜索,选取官方小程序进入。进入“疫情风险查询”功能在国务院客户端首页找到“疫情风险查询”入口 ,点击进入查询页面。
〖伍〗 、地区风险等级可以通过微信国务院客户端小程序进行查询,具体步骤如下:打开微信并进入国务院客户端小程序:确保手机已安装微信(版本需支持小程序功能,如微信0.28) ,在微信搜索栏输入“国务院客户端 ”,选取对应小程序进入 。

哪里可以查到所在地区风险等级-所在地区风险等级查询教程分享
〖壹〗、第一步:进入国家政务服务平台打开浏览器,访问国家政务服务平台官方网站(或通过官方政务服务APP进入)。该平台由国家相关部门运营,提供权威的疫情风险等级信息 ,数据更新及时且覆盖全国范围。第二步:选取行政区划在平台首页或搜索栏中,找到“疫情风险等级查询”相关入口(通常位于首页显著位置或“防疫服务”专区) 。
〖贰〗、先打开手机上的支付宝,在支付宝软件里点击上方的搜索框。搜索“风险等级查询 ”后 ,点击政务服务平台里的“风险等级查询”。在区/县风险等级查询的页面里,选取“地区”。在选取省市页面里,搜索你想要查的地区 。在查询结果页面里 ,即可看到地区风险等级。
〖叁〗 、在微信国务院客户端中可以查询自己所在区域的风险等级,具体操作步骤如下:点击国务院打开微信,在搜索框中输入【国务院客户端】 ,点击进入该小程序。点击疫情风险等级进入国务院客户端小程序后,切换到新页面,在页面中找到并点击【疫情风险等级】选项 。
〖肆〗、搜索“国务院客户端”在小程序页面右上角点击放大镜图标 ,输入“国务院客户端 ”并搜索,选取官方小程序进入。进入“疫情风险查询”功能在国务院客户端首页找到“疫情风险查询”入口,点击进入查询页面。
〖伍〗、地区风险等级可通过国家卫生健康委提供的“疫情风险等级查询 ”服务进行查询,该服务可在国家政务服务平台上使用 ,可查全国近3000个县(市、区 、旗)的疫情风险等级 。具体可查询内容和查询方法如下:能查询的内容:查所在地:进入查询后系统会自动定位所在地区,呈现该地区的疫情风险等级。
查询疫情风险及同乘患者等信息操作指南
〖壹〗、患者同乘接触者查询 点击“患者同乘接触者查询”选取出行类型,输入姓名、身份证号等信息(第一次登录需登录验证授权手机号)。验证通过后需进行人脸识别验证 ,此处可选取“反光识别”或“读数识别 ”,勾选同意提交信息,点击“确定提交”即可生成查询结果 ,查看14天内是否在旅途过程中接触过确诊患者 。
〖贰〗 、选取疫情防控行程证明:在城市服务页面中,向下滑动找到“疫情防控行程证明”选项并点击。进入患者同乘接触者查询:在疫情防控行程证明页面中,点击“患者同乘接触者查询 ”功能。输入身份信息并查询:根据页面提示 ,输入个人身份信息(如姓名、身份证号等),确认信息无误后点击“立即查询” 。
〖叁〗、通过百度App可查询疫情患者同乘信息,具体方法如下:步骤一:打开百度App并搜索在百度App的搜索框中输入“密切接触”或“同行自查 ” ,任选一个关键词搜索,进入对应的官方小程序。步骤二:进入自查功能在搜索结果中,点击“密切接触者自查”或类似入口,打开自查页面。
〖肆〗 、选取查询类型:在抗疫查询页面中 ,找到“患者同乘接触者查询”选项并点击。填写信息并查询:根据页面提示,输入出行类型(如飞机、火车、汽车等) 、姓名和身份证号,确认信息无误后点击“立即查询” 。系统将根据输入信息检索相关同乘记录 ,并显示是否存在与确诊患者的接触风险。
〖伍〗、国务院客户端/患者同乘接触者查询:点击后进入输入界面,需填写姓名和身份证号,提交后即可获取结果。搜狗搜索-同程查询:点击后进入车次/航班查询界面 ,需输入车次/航班/车牌号、地区和日期,提交后查看结果 。
怎么在地图上看疫情风险地区
〖壹〗 、进入“我的 ”页面打开高德地图APP,在首页底部导航栏中点击【我的】 ,进入个人中心页面。打开“更多工具”在“我的”页面中,向下滑动找到【更多工具】选项并点击,进入功能集合页面。选取“疫情地图 ”在“更多工具”页面中 ,找到【疫情地图】功能并点击,系统将自动加载当前区域的疫情风险分布信息 。
〖贰〗、进入“我的”页面:打开高德地图APP,在首页点击底部导航栏的【我的】。打开工具箱:在“我的 ”页面中,找到并点击【更多工具】选项。查看疫情地图:在工具列表中 ,选取【疫情地图】功能,即可显示当前所在区域及周边的疫情风险等级分布 。注意事项:确保高德地图APP为最新版本,避免因版本过低导致功能缺失。
〖叁〗、在高德地图上查看疫况风险地区 ,可通过其“新冠肺炎疫情地图”功能实现,具体步骤如下:打开高德地图APP:确保手机已安装高德地图应用(如华为mate30pro鸿蒙0系统下的高德地图0版本),打开后进入首页。进入搜索框:在首页下方或最上方找到搜索框 ,点击以输入查找内容 。
〖肆〗、在百度地图上可以查看疫情风险地区,具体操作步骤如下:打开软件:启动百度地图应用(确保版本为1200或更新)。进入常用功能:在首页找到“常用功能”模块,点击“更多 ”选项。跳转至其他页面:在功能列表中滑动至“其他”分类 ,选取“疫情地图”。
〖伍〗 、进入疫情地图:打开手机高德地图软件,在首页下方功能栏中找到并点击“疫情地图 ”选项 。选取目标区域:进入疫情地图后,地图会以不同颜色标记风险地区(通常高风险地区用深色或特定颜色标注 ,如红色;中风险地区可能用黄色标记)。
发表评论