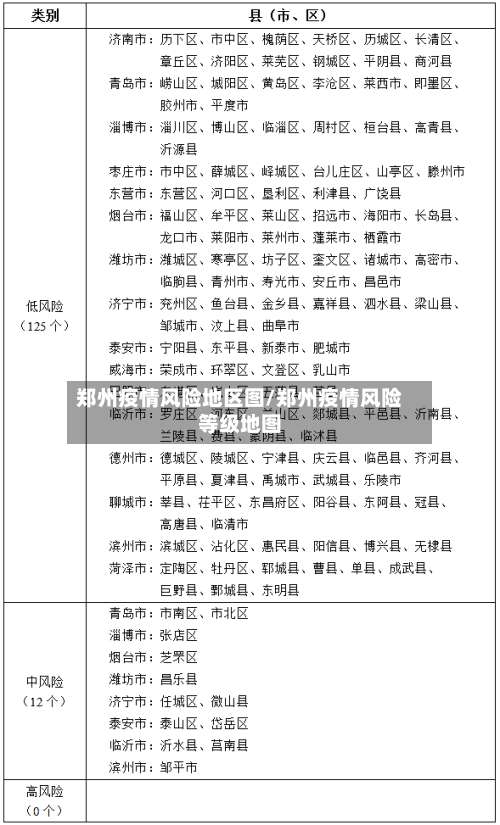
郑州疫情风险地区图/郑州疫情风险等级地图
2022郑州疫情风险等级最新消息郑州疫情风险等级最新消息公布
风险区域调整通知;入/离郑政策及核酸检测要求。郑州分类管理规定根据疫情防控需求 ,郑州对不同风险区域实施分级管理,具体措施如下: 封控区管理措施:区域封闭,全体人员“足不出户 ”;生活物资由社区统一配送(服务上门);按规定进行核酸检测 。

022郑州疫情风险等级最新消息【疫情动态】点击查看:【风险等级】截至近来 ,郑州市部分疫情高中低风险地区。

在落实各项疫情防控措施的基础上,经过多轮次全员核酸检测,封控 、管控、防范区内连续14天无新发感染者。落实的疫情防控措施包括区域内重点人员的排查与管理、对重点场所进行风险评估 、区域内环境清洁消毒与核酸检测等 。最终需依据多项结果形成综合研判意见 ,而非单纯以时间判断。
022年郑州解封的最新消息为:郑州市1月18日发布25号通告,对管城回族区、二七区部分封控区、管控区进行调整,且随着疫情形势变化 ,经研判会陆续解封。以下是详细信息:部分区域调整情况:1月18日郑州市发布25号通告,针对管城回族区 、二七区的部分封控区和管控区进行了调整 。
截至近来,郑州惠济区均为低风险区。以下为相关补充信息:风险等级查询方式:可通过微信搜索公众号“郑州本地宝”,关注后回复【风险等级】 ,查看河南省各地市最新疫情风险等级,也可查询全国其他城市风险等级最新情况。
2022郑州风险区域最新查询
郑州风险区域查询方式郑州风险等级动态调整,可通过以下链接获取最新信息:郑州本地宝风险等级查询入口:http://bendibao.com(需补充完整域名 ,如zhengzhou.bendibao.com)页面提供实时更新的风险区域名单及划分标准 。2022郑州最新风险等级名单:通过郑州本地宝或官方渠道获取详细名单。
场所管控要求:密闭公共场所暂停营业;商场、超市、农贸市场等基本生活物资供应场所需控制购物人员数量;餐饮场所禁止堂食。特殊保障措施:特种车辆及民生保障工作人员通行不受限。
大学路街道桃源社区桃源路45号院 、桃源路25号院翰林世家 其他地区风险等级保持不变 。
022年郑东新区不是高风险区,而是低风险区,且全年无高风险区记录。以下为详细说明:风险等级情况根据公开信息 ,截至2022年全年,郑东新区始终被划定为低风险区,未出现高风险区调整记录。风险等级的划分通常基于疫情传播风险、病例数量及防控需求 ,郑东新区在此期间未达到高风险标准 。
022郑州市中原区风险等级最新划分截至近来,中原区部分高中低风险地区。
2021郑州最新风险等级名单(0个高风险+1个中风险)
截至2021年11月3日,郑州市风险等级名单为0个高风险地区、1个中风险地区(荥阳市贾峪镇滨湖社区)。具体调整情况如下:高风险地区:无 。自2021年8月28日12时起 ,郑州市中高风险地区全部清零,此后未再划定高风险区域。中风险地区:荥阳市贾峪镇滨湖社区根据2021年11月3日更新信息,该区域被调整为中风险地区,为当时郑州市唯一的中风险区域。
截至相关更新时间 ,2021年荥阳市中高风险地区名单如下:高风险地区:0个中风险地区:1个荥阳市贾峪镇滨湖社区 相关背景与防控措施:疫情发现与病例情况 2021年11月2日晚,郑州市初筛发现3例核酸阳性人员,经复核检测 ,截至11月3日9时,确诊1例病例、2例无症状感染者 。
截至最新信息,2021年河南郑州疫情风险等级情况如下(持续更新中):高风险地区:暂无。中风险地区:共2个 ,具体为荥阳市贾峪镇滨湖社区 、金水区未来路办事处银基王朝四期。疫情数据补充说明(截至11月3日24时):新增病例情况:新增本土确诊病例3例,其中郑州2例,周口1例 。
郑州市新冠肺炎疫情防控指挥部办公室发布通告 ,自2021年11月7日起调整部分区域疫情风险等级,将新密市新华路办事处新惠街社区划定为中风险地区,其他地区风险等级保持不变。
自2021年11月19日0时起 ,郑州金水区未来路办事处银基王朝四期由中风险地区调整为低风险地区。具体说明如下:调整依据:经郑州市新冠肺炎疫情防控领导小组同意,依据疫情防控形势对部分区域风险等级进行调整。
郑州市调整部分区域疫情风险等级的通告(2021年45号)
郑州市新冠肺炎疫情防控指挥部办公室发布通告,自2021年11月7日起调整部分区域疫情风险等级,将新密市新华路办事处新惠街社区划定为中风险地区 ,其他地区风险等级保持不变 。
截至2021年11月3日,郑州市风险等级名单为0个高风险地区、1个中风险地区(荥阳市贾峪镇滨湖社区)。具体调整情况如下:高风险地区:无。自2021年8月28日12时起,郑州市中高风险地区全部清零 ,此后未再划定高风险区域 。
高风险地区:暂无。中风险地区:共2个,具体为荥阳市贾峪镇滨湖社区、金水区未来路办事处银基王朝四期。疫情数据补充说明(截至11月3日24时):新增病例情况:新增本土确诊病例3例,其中郑州2例 ,周口1例 。新增本土无症状感染者6例,均位于郑州。新增境外输入无症状感染者1例,无新增疑似病例。
自2021年11月19日0时起 ,郑州金水区未来路办事处银基王朝四期由中风险地区调整为低风险地区 。具体说明如下:调整依据:经郑州市新冠肺炎疫情防控领导小组同意,依据疫情防控形势对部分区域风险等级进行调整。
截至2021年11月3日,郑州市荥阳市贾峪镇滨湖社区属于中风险地区 ,郑州市其他区域无中高风险地区。具体说明如下:风险等级调整情况自2021年11月3日起,郑州市将荥阳市贾峪镇滨湖社区调整为中风险地区,全市范围内无高风险地区 。

发表评论