疫情几类地区划分最新/疫情地区分为几类
疫情等级划分4个等级怎么判定的
〖壹〗、疫情等级划分的4个等级判定通常基于疫情传播风险 、病例数量、防控需求及区域影响等综合因素 ,具体标准可能因地区或政策调整而略有差异 。以下是通用判定逻辑的详细说明:四个等级的通用划分标准低风险地区 判定条件:无确诊病例,或连续14天内无新增本土确诊病例。

〖贰〗、在中国,突发公共卫生事件的疫情分级标准主要划分为四个等级:特别重大(Ⅰ级):当疫情在全国范围内扩散 ,对社会经济造成严重威胁,或与已知传染病差异显著且传播迅速时,会被列为Ⅰ级响应。这一级别的疫情需要国家层面的高度重视和全面防控 。

〖叁〗 、划分依据:以病例和无症状感染者居住地 ,以及活动频繁且传播风险较高的工作地、活动地等区域为主,原则上以居住小区(村)为单位划定,范围可根据流调研判结果调整。特征:病例数多 ,存在明显社区传播风险(如聚集性疫情),通常以小区、村组或楼栋为单位划定,实行“足不出户 、上门服务 ”的封控措施。
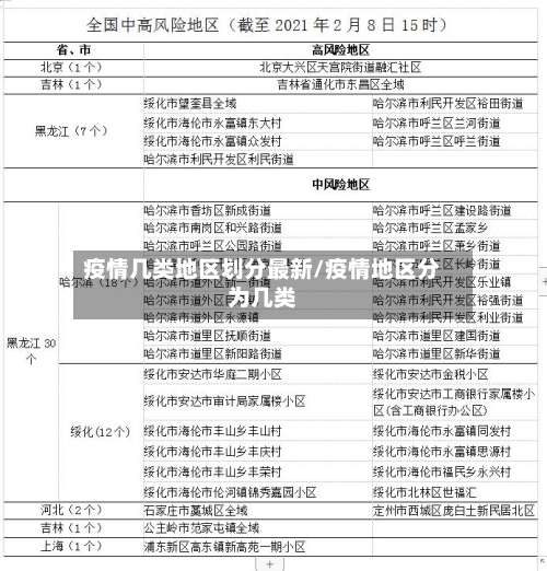
〖肆〗、疫情风险等级划分四个等级,以居住小区或村为单位 ,根据流调研判结果可调整风险区域范围 。具体等级划分如下: 高风险地区:通常指累计新冠病例超过50例,且14天内出现聚集性疫情的地方。包括病例和无症状感染者居住地,以及疫情传播风险较高的工作地和活动地等。
〖伍〗、公共卫生事件根据其性质 、危害程度和涉及范围 ,分为特别重大(Ⅰ级)、重大(Ⅱ级)、较大(Ⅲ级)和一般(Ⅳ级)四个等级 。特别重大(Ⅰ级):疫情扩散范围:疫情在全国范围内扩散。社会经济影响:对社会经济造成严重威胁。
疫情防控二类地区是什么意思啊
疫情防控中的“二类地区”并没有全国统一标准,但在实际管理中通常对应两类划分:中风险区或管控区。按高中低风险区划分 在疫情常态化管理阶段,若某区域连续7天出现新增确诊病例 ,或存在单起疫情但传播风险较高时,可能被列为中风险区(类比“二类地区”) 。
防控二类地区主要指在特定蚊媒传染病(如登革热、基孔肯雅热)传播风险评估中,存在较高风险的省份。 定义标准 二类地区的划分依据主要为两点:伊蚊活跃期较长或存在本地病例及聚集性疫情风险。这类地区需加强蚊媒监测和病例预警 ,防止疾病暴发 。
疫情防控二类地区主要指根据疫情风险程度划分出的中等风险区域。在疫情常态化防控阶段,为了更有效地管理疫情,部分地区会采用分级管理的方式。二类地区的划分就是基于对病毒传播速度 、阳性感染者数量等多个指标进行综合研判后决定的 。
一类地区:定义:媒介伊蚊活跃期较长、既往报告登革热本地病例较多、聚集性疫情发生风险相对较高的省份。包括:浙江 、福建、广东、广西 、海南、云南。二类地区:定义:媒介伊蚊活跃期相对较长或既往有登革热本地病例报告、有一定聚集性疫情发生风险的省份 。
二类地区的定义与现状 基孔肯雅热主要通过蚊虫叮咬传播 ,国内将存在伊蚊媒介 、曾有输入病例或局部传播风险的区域划分为二类防控区。例如云南、广东等边境或湿热地区,近年来偶有输入病例报告,但本土传播链尚未大规模扩散。
疫情防控三类地区是根据疫情严重程度等多方面因素划分的不同管控区域类型 。一类地区通常是疫情最为严重、传播风险极高的区域,可能会实施较为严格全面的管控措施 ,如全域封闭管理 、人员足不出户等。二类地区疫情严重程度次之,管控措施会相对宽松一些,可能会限制人员流动 ,部分区域进行管控等。
疫情风险等级划分5个等级的标准是什么
〖壹〗、高风险地区的定义:这类地区通常是指在一定时间内(通常是14天)累积新冠病例数超过50例,并且这段时间内发生过聚集性疫情。 中风险区域的特征:14天内出现过新增新冠确诊病例,但累计确诊病例数未超过50例;或者累计确诊病例超过50例 ,但在14天内没有发生聚集性疫情 。
〖贰〗、法律分析:高风险地区:一般是指累计新冠病例超过了50例,同时〖Fourteen〗、天内是有聚集性疫情发生。中风险区域:14天以内有新增新冠确诊病例,合计新冠肺炎确诊病例未超过50病例;共合计确诊的病例超过50例 ,14天之内未未发生聚集性疫情。
〖叁〗 、疫情等级划分的4个等级判定通常基于疫情传播风险、病例数量、防控需求及区域影响等综合因素,具体标准可能因地区或政策调整而略有差异 。以下是通用判定逻辑的详细说明:四个等级的通用划分标准低风险地区 判定条件:无确诊病例,或连续14天内无新增本土确诊病例。
〖肆〗 、划分标准高风险区:病例数较多 ,且存在明显社区传播风险(如聚集性疫情)。通常以小区、村组或楼栋为单位划定,实行“足不出户、上门服务 ”的封控措施 。例如:某小区7天内累计新增10例及以上本土确诊病例,或2起及以上聚集性疫情。中风险区:病例数较少,但存在传播风险(如病例轨迹涉及多个场所)。

四川B类管控地区名单划分
〖壹〗 、截至4月17日 ,四川B类管控地区名单划分未明确具体县(市、区、旗)名称,仅提供分类管理措施 。具体如下:对有本土疫情发生的县(市 、区、旗)旅居史的来(返)川人员:实施居家隔离直至抵川后满7天,第7天进行咽拭子核酸检测 ,最后1次双采双检阴性后解除隔离。若不具备居家隔离条件,则实施集中隔离。
〖贰〗、根据四川疾控健康提示,将原有风险人员排查管控措施变更为:国内有本土疫情发生的地市 ,包括地级市 、省会城市、直辖市划分为A类地区、B类地区,实行分类管控 。
〖叁〗、为实行分类管控,划分A 、B类地区。A类地区为国内新冠疫情高风险地区。B类地区 ,国内新冠疫情中风险地区,上海市、四川省广安市。地区,是中国行政区划单位之一 ,行政地位与地级市、自治州 、盟相同,属地级行政区,由省、自治区管辖 。地区的管理机构为地区行政公署,是省、自治区人民政府的派出机关。
最新中高风险如何定义的
〖壹〗 、中风险区的定义与划定依据中风险区指病例和无症状感染者停留和活动一定时间 ,且可能具有疫情传播风险的工作地和活动地等区域。其划定范围需结合流行病学调查结果综合研判,例如病例的行动轨迹、接触人员范围、环境采样结果等,以确定潜在传播风险的具体区域 。
〖贰〗 、中高风险是指投资理财中的风险等级 ,具体为中等风险到高风险之间的级别。以下是关于中高风险的具体解释:风险等级定义 在投资理财领域,银行理财产品风险通常被划分为R1到R5五个级别,其中R3代表中等风险 ,R4代表中高风险,R5代表高风险。
〖叁〗、最新中高风险地区的定义需通过国务院客户端等官方渠道查询,具体划分标准以国家卫生健康委或地方政府发布的最新政策为准 。以下是查询步骤及背景说明:查询步骤 打开官方APP:在手机桌面找到并打开“国务院客户端”APP(版本需为最新 ,如248)。
〖肆〗、在金融领域,高风险通常指的是那些可能带来高回报但同时也伴随着巨大亏损可能性的投资,如高风险股票或加密货币交易。健康和安全风险:在高风险行业中工作 ,如建筑工地 、深海潜水或高空作业,工作人员面临严重的身体伤害甚至生命危险 。
〖伍〗、高风险的定义标准主要是指在某些领域或情境中,存在的可能导致严重后果或较大损失的概率或状态。其具体定义标准可以从以下几个方面进行理解:事件发生可能性较高:高风险通常意味着某一事件或行为具有较高的发生概率。这种概率评估基于历史数据、现状分析以及未来趋势的预测 。
〖陆〗、定义:在金融领域,高风险指的是具有较高不确定性和潜在损失可能性的投资项目或金融产品。特征:亏损概率大 ,面临的市场波动较大;回报潜力高,一旦市场走势符合预期,可能获得远超平均水平的收益;投资门槛高 ,对投资者的风险承受能力和资金实力有较高要求。
疫情风险区是怎么划分的
〖壹〗 、疫情风险区的划分主要依据病例数量、传播风险、区域特征及防控需求,通常分为高 、中、低风险区,具体标准及查看方式如下:划分标准高风险区:病例数较多 ,且存在明显社区传播风险(如聚集性疫情)。通常以小区、村组或楼栋为单位划定,实行“足不出户 、上门服务”的封控措施 。
〖贰〗、疫情等级划分的4个等级判定主要依据病例数、传播风险及区域防控需求,通常分为低风险 、中风险、高风险和重点管控区域(部分地区可能将“重点管控 ”单独列为一级或纳入高风险范畴)。以下是具体判定标准及说明:低风险地区判定标准:无新增本土病例:连续14天内无新增本地确诊病例或无症状感染者。
〖叁〗、国内疫情风险地区主要分为高 、中、低风险区 ,划分依据包括病例数量、聚集性疫情发生情况等,具体标准如下:高风险地区:定义:累计新冠病例超过50例,且14天内有聚集性疫情发生 。
〖肆〗、当前政策下已不再划分中风险区 ,风险区仅分为高风险区和低风险区两类,但此前中风险区的界定标准如下:中风险区的定义与划定依据中风险区指病例和无症状感染者停留和活动一定时间,且可能具有疫情传播风险的工作地和活动地等区域。
发表评论