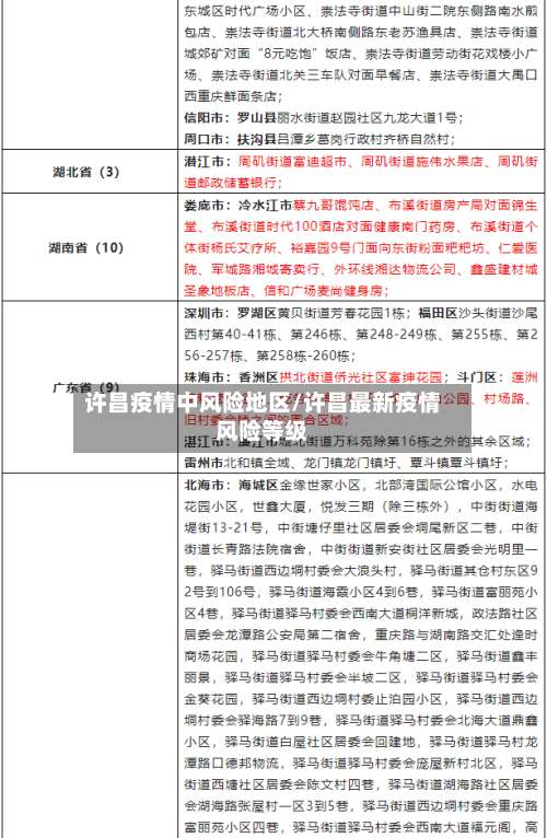
许昌疫情中风险地区/许昌最新疫情风险等级
许昌中高风险地区去厦门用不用隔离?
许昌中高风险地区去厦门需要隔离 ,一律实施14天集中或居家医学观察。具体说明如下:中高风险地区人员来返厦门规定许昌疫情中高风险地区人员应暂缓来(返)厦门,待所在地区风险等级降至低风险后方可来(返)厦 。对所有来自或途经国内疫情中高风险地区的来(返)厦人员,一律实施14天集中或居家医学观察,并按厦门市规定实行新冠病毒核酸检测。

月19日(含)以来 ,自河南省许昌市入(返)厦门的人员,需主动向所在社区(村)和单位(或所住宾馆)报告。可以通过登录“i厦门 ”微信公众号,点击【疫情防控】→【信息自助登记】 ,选取【风险地区入(返)厦人员自主登记】进行信息申报。
一般情况(非中高风险地区所在城市)近期从市外来渝返渝人员需主动进行1次核酸检测,并做好自我健康监测 。若出发地无中高风险地区,通常无需隔离 ,但需关注重庆最新防疫政策动态。中风险地区来渝 中风险区直接来渝人员:需集中隔离医学观察,隔离期间在第14天各进行1次核酸检测。
许昌是中风险地区吗
政策依据自1月5日起,安阳市在高速公路 、国省干线等重要出入口设立疫情监测服务点 ,对入安车辆及人员实施分类管控 。其中明确要求:“对国内中高风险地区、发生本土疫情及所在省辖市(如郑州、许昌、洛阳等市)司乘人员就地隔离或劝返”。中高风险地区定义 国内中高风险地区:以国务院客户端小程序每天更新的全国疫情风险等级为准。
例如,此前因中风险区划分导致部分城市“一市两制”,政策优化后市内交通 、跨城通行更顺畅 。就医购药更便捷:封控期间 ,慢性病患者购药、急诊患者就医常受限制。政策明确禁止随意静默管理后,社区需保障居民基本医疗需求,例如许昌门卫对购药人员登记后放行,此类措施将更规范化。
魏都区:0374-2623049建安区:0374-5133458市城乡一体化示范区:0374-3373519经济技术开发区:0374-8581882东城区:0374-2959910374-2951002温馨提示近来 ,许昌市疫情防控形势严峻复杂,请广大市民非必要不离许,不前往中高风险地区及发生本土疫情的地区 ,减少不必要流动 。
河南许昌属于中风险地区吗?
许昌市禹州火龙镇刘沟村、夏都街道华庄社区 、夏都街道欧亚陶瓷有限公司:上述地区被调整为中风险地区,来(返)穗人员需实施相应管控措施(如居家隔离或集中隔离,具体以社区安排为准)。其他区域:未明确列为中高风险地区的来(返)穗人员 ,需配合社区进行健康监测,建议主动进行一次核酸检测,并自我观察14天。
图:次密接政策调整后 ,基层防控资源可更集中用于高风险环节中风险区取消:中风险区划分标准曾因地区差异导致执行混乱,部分区域因一例病例被划定为中风险,引发过度管控 。取消后 ,风险区仅保留高、低两级,高风险区严格封控,低风险区正常生产生活,避免“一刀切”封控 ,减少社会矛盾。
根据许昌市防疫工作要求,截至到2022年9月29经核实大旺地区和许昌地区都属于低风险地区,根据两地防疫政策显示:从大旺乘坐火车到南昌需要具有核酸阴性证明 ,出行时需做好个人防护措施,少去人员密集的公共场所。
当前风险等级:根据最新信息,中牟县近来未被划分为中高风险地区 ,整体处于低风险状态。风险等级动态性:风险等级可能随疫情发展快速调整,建议通过官方渠道(如【风险等级专题】链接或郑州本地宝公众号)实时查询最新情况 。
魏都区:0374-2623049建安区:0374-5133458市城乡一体化示范区:0374-3373519经济技术开发区:0374-8581882东城区:0374-2959910374-2951002温馨提示近来,许昌市疫情防控形势严峻复杂 ,请广大市民非必要不离许,不前往中高风险地区及发生本土疫情的地区,减少不必要流动。

发表评论