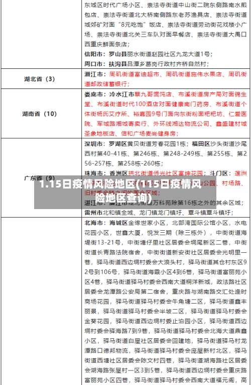
1.15日疫情风险地区(115日疫情风险地区查询)
ZFX:上周回顾及本周市场展望(1.11-1.15)
本周市场展望(18-22)政策与经济预期 美国政策:民主党全面执政背景下,拜登将于1月14日公布新一轮抗疫刺激计划 ,市场普遍预期规模将达数万亿美元,进一步提振投资者风险偏好,助涨风险性资产。欧洲疫情:欧洲疫情急速升温 ,市场怀有扩大财政刺激及货币宽松的憧憬,持续养大投资者风险胃纳 。

国外呼吸机告急!口罩告急!中国医疗物资还够吗?官方刚发声
〖壹〗 、中国医疗物资近来基本能满足国内需求,但在全球需求面前 ,呼吸机等物资完全满足世界需要不现实。

〖贰〗、医疗资源全面告急床位紧缺:疫情严重的国家医院已无多余床位,接诊室被改造成临时病房,专门用于收治新冠肺炎患者。口罩短缺:国外大部分口罩依赖进口,疫情初期因我国口罩出口量锐减 ,导致医务人员口罩供应紧张 。医院曾免费提供口罩,后因紧缺而停止,甚至出现口罩被盗的情况。

〖叁〗、其他药物:中国还向美国出口各种治疗艾滋病 、糖尿病、帕金森病的药物以及化疗药物。全球最大的仿制药生产国印度 ,其7成以上的原料药也来自中国 。历史例证:疫情期间,美国对中国口罩、呼吸机等产品的抢购,也体现了对中国医疗用品的依赖。
〖肆〗 、十倍奉还:无锡与日本丰川市的友好互动中国抗疫期间 ,日本多地提供“对口支援 ”,例如大分市(人口47万)向武汉捐赠3万个口罩。日本疫情加剧后,丰川市因库存告急向友好城市无锡求助:事件背景丰川市曾向无锡捐赠4500只口罩 ,现因疫情反弹请求返还剩余物资。
〖伍〗、来源:CIC灼识询问《中国新冠疫情系列行业蓝皮书》全球呼吸机供应情况:随着疫情迅速发酵,呼吸机作为新冠肺炎治疗中的重要医疗设备,全球供应告急 。在当前呼吸机产能严重不足的背景下 ,众多非专业厂商纷纷宣布转产呼吸机。然而,由于呼吸机专业壁垒较高,“跨界”产能预计短期内难以实现。

现在疫情严重,1.15从西安回富平需要做核酸检测吗?
〖壹〗、如果现在疫情严重约十五号从西安回富平是需要做盒子如果现在疫情严重,1月15号从西安回富平是需要做核酸检测的 ,而且出示健康码和通行码显示为绿颜色 。
〖贰〗、现在疫情严重,15从西安回富平需要做核酸检测吗?我觉得如果疫情严重,从西安回富平就需要做核酸检测 ,而且要做是阴性的检测证明。
〖叁〗 、现在疫情严重。1月45号从西安回到富平也是需要做核酸检测的 。因为现在国家规定,只要是出门,必须有48小时的核酸证明才可以。
〖肆〗、近来西安到富平有公交车直达 ,只要有西安健康码绿码就可以正常乘车前往,不需要做核酸检测。
发表评论