淮安疫情风险地区时间(淮安疫情风险等级划分)
江苏淮安是否中高风险地区
〖壹〗 、江苏淮安属于低风险地区,从江苏淮安做飞机去沈阳 ,下飞机之后不需要隔离,需要扫描通信行程码,通信行程码显示没有去过中高风险地区 ,就没有任何问题,不需要隔离,这点请注意。

〖贰〗、截止2022年12月3日不是 。根据淮安疫情防控指挥中心发布的政策通知 ,淮安当地疫情已经全部清零,全域都是常态化防控区域。由于当地处于低风险区域,仍需要做48小时核酸。淮安 ,旧称淮阴、清江浦 。淮安市地处江苏省北部中心地域,淮河下游。淮安市属于江苏省下辖市。全市总面积共10030平方公里 。
〖叁〗 、如果没有特殊的情况,这两天比较好不要去江苏淮安。这是中高风险地区当地的管控政策,非常的严格。大部分的人去淮安的话会不会劝返和隔离 。
淮安11月22日0时至24时新增确诊病例1例+无症状感染者32例
淮安市疫情防控通告根据省卫健委11月23日发布 ,11月22日0时至24时,我市新增新冠肺炎确诊病例轻型1例,无症状感染者32例。确诊病例1:系淮阴区高风险区筛查发现。隔离前涉及的重点场所和点位:徐溜镇韩庄村赵庄、韩庄村小教堂、韩庄村村部。无症状感染者1-10:系淮阴区集中隔离点发现 。
淮安市疫情防控通告根据省卫健委11月24日发布 ,11月23日0时至24时,我市新增新冠肺炎确诊病例轻型1例,无症状感染者35例。确诊病例1:系经开区居家隔离发现。隔离前涉及的重点场所和点位:和达雅苑小区万家乐超市 、城南体育场、益丰大药房、万达广场福壹家超市 ,月季花园小区口水娃零食大玩家,金盾驾校 。
淮安市疫情防控通告根据省卫健委11月25日发布,11月24日0时至24时 ,我市新增新冠肺炎确诊病例轻型2例,无症状感染者25例。确诊病例1:系11月24日第60号通告的无症状感染者转为确诊病例轻型。确诊病例2:系盱眙县集中隔离点发现 。隔离前涉及的重点场所和点位:黄花塘镇新街社区王俊理发店。

淮安是低风险地区吗
地区风险等级:近来淮安为低风险地区,按照常规情况 ,低风险地区的快递可以正常发往上海。疫情影响:尽管淮安为低风险地区,但上海的疫情情况以及相关政策可能会影响快递的到达和派送 。例如,如果上海有严格的防疫措施,可能会导致快递在到达上海后无法及时派送到收件人手中 ,而停留在中转站。
淮安为低风险地区外市来淮人员需向所在社区(村)和单位报备,严格做好个人防护和健康监测,服从管理。中高风险地区所在设区市的低风险地区来淮人员 ,应提前3天向目的地所在社区(村)和单位申报,并提供48小时内核酸检测阴性证明,配合落实相关防控措施 。
江苏淮安属于低风险地区 ,从江苏淮安做飞机去沈阳,下飞机之后不需要隔离,需要扫描通信行程码 ,通信行程码显示没有去过中高风险地区,就没有任何问题,不需要隔离 ,这点请注意。
淮安市属于低风险地区。市外来淮返淮人员,抵淮时须持有48小时内核酸检测阴性证明 、健康码绿码,抵淮后立即进行核酸检测。
风险是按照城市或省划分的,不存在你在城市的左边是低风险 ,城市的右边是高风险,某个城市有高风险区,那整个城市都是高风险区 。
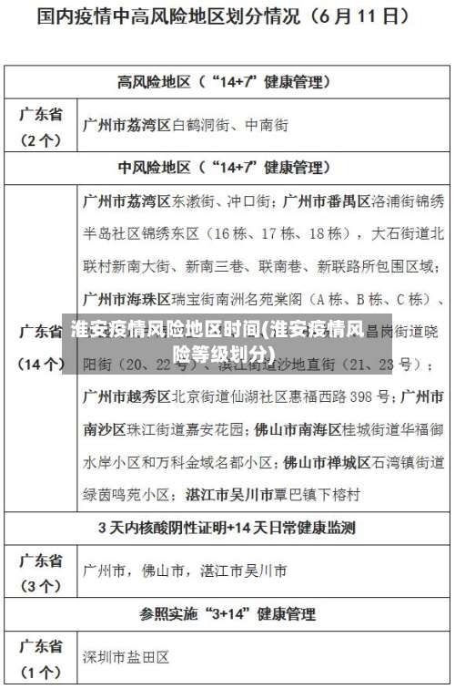
江苏有高风险地区和低风险地区。高风险地区(1个):江苏省南京市(1个)栖霞区迈皋桥街道星程酒店(经五路店)。中风险地区(5个):江苏省宿迁市(3个)宿豫区锦绣江南小区 ,宿豫区江山大道38号1A栋厂房,宿豫区安泰佳园小区 。
淮安是什么风险地区
淮安的快递可以发往上海。但具体情况可能受到以下因素影响:地区风险等级:近来淮安为低风险地区,按照常规情况 ,低风险地区的快递可以正常发往上海。疫情影响:尽管淮安为低风险地区,但上海的疫情情况以及相关政策可能会影响快递的到达和派送 。
淮安为低风险地区外市来淮人员需向所在社区(村)和单位报备,严格做好个人防护和健康监测 ,服从管理。中高风险地区所在设区市的低风险地区来淮人员,应提前3天向目的地所在社区(村)和单位申报,并提供48小时内核酸检测阴性证明 ,配合落实相关防控措施。
淮安市属于低风险地区 。市外来淮返淮人员,抵淮时须持有48小时内核酸检测阴性证明、健康码绿码,抵淮后立即进行核酸检测。
截止2022年12月3日不是。根据淮安疫情防控指挥中心发布的政策通知,淮安当地疫情已经全部清零 ,全域都是常态化防控区域 。由于当地处于低风险区域,仍需要做48小时核酸。淮安,旧称淮阴、清江浦。淮安市地处江苏省北部中心地域 ,淮河下游。淮安市属于江苏省下辖市 。全市总面积共10030平方公里。
高风险地区(1个):江苏省南京市(1个)栖霞区迈皋桥街道星程酒店(经五路店)。中风险地区(5个):江苏省宿迁市(3个)宿豫区锦绣江南小区,宿豫区江山大道38号1A栋厂房,宿豫区安泰佳园小区 。江苏省南京市(1个)栖霞区迈皋桥街道郑远元修脚房连锁加盟店(迈皋桥街道合作村92-6-112号)。
淮安现在是什么风险地区
〖壹〗、地区风险等级:近来淮安为低风险地区 ,按照常规情况,低风险地区的快递可以正常发往上海。疫情影响:尽管淮安为低风险地区,但上海的疫情情况以及相关政策可能会影响快递的到达和派送 。例如 ,如果上海有严格的防疫措施,可能会导致快递在到达上海后无法及时派送到收件人手中,而停留在中转站。
〖贰〗 、文化娱乐场所:国家电影局规定低风险地区电影院上座率不得高于75% ,中高风险地区电影院暂不开放。交通运输:交通运输部暂停中高风险地区所在城市的跨城公交、出租车、顺风车业务 。铁路部门暂停发售南京 、郑州等中高风险地区进京列车的车票,并推出免费退票措施。
〖叁〗、可以呀!现在淮安是低风险地区,得力于政府的管控有力,2022年没有发生一起疫情 ,全部为低风险地区,那么,发往上海的快递当然没有任何问题了 ,可以做到随到随发,第二天就可以到达上海!只要你需要,快递公司一定会竭诚为你服务 ,保您满意。
〖肆〗、从苏州乘坐高铁返回灌云途中经过扬州 、淮安时,若处于高风险地区建议尽量不下车,非高风险地区可按正常流程乘车 ,无需特殊处理 。以下是具体说明:关于途经站点与路线根据信息,该高铁线路全程约305公里,时速较以往提升3成 ,途经扬州、淮安、灌云县 、灌南县、涟水县、宝应县 、高邮市等8个地区。
发表评论