文山疫情风险地区最新/云南文山疫情属于什么风险地区
坐车返文山 、砚山、西畴、麻栗坡 、马关、丘北、广南、富宁的注意_百度...
〖壹〗 、文山八县分别是文山市、砚山县、西畴县 、麻栗坡县、马关县、丘北县 、广南县、富宁县。文山市:作为文山自治州的地级行政区首府,位于云南省东南部 ,文山州西部,是文山州委、州政府所在地,也是全州政治 、经济、文化的信息中心 。文山市历史悠久 ,建制已有2000多年的历史,县名源自《易经》的推演。

〖贰〗、您好!文山州共辖八个县,分别是:文山市 、砚山县、西畴县、麻栗坡县、马关县 、丘北县、广南县和富宁县。在这些县中 ,文山市和砚山县的经济相对较为发达 。

〖叁〗、文山有4个高铁(火车站)站,分别是:富宁站 、普者黑火车站、广南县站、珠琳站。最近的是珠琳站,但最方便是普者黑站 ,走普碳高速,车程会快一些。其次是珠琳站,但是因为公路正在翻修,可能车程不是最短的 。

〖肆〗 、云南文山是一个多县的地区 ,具体而言,全州共有八个县。这八个县分别是文山、砚山、西畴 、麻栗坡、马关、丘北 、广南和富宁。这些县各自拥有独特的地理环境和丰富的资源,共同构成了文山这片美丽而多姿的土地 。作为云南省的一个重要组成部分 ,文山的经济状况和发展水平也各具特色。
〖伍〗、云南省文山州共有7个县和一个市,州府设在文山市。文山州是一个充满多元文化特色的地区,拥有文山市、砚山县、西畴县 、麻栗坡县、马关县、丘北县 、广南县、富宁县等行政区。这些地方各具特色 ,共同构成了文山州丰富的地貌和文化景观 。
〖陆〗、文山州有8个县分别是:文山市,砚山县,西畴县 ,麻栗坡县,马关县,丘北县 ,广南县,富宁县。砚山县:位于文山州北部,地理坐标为东经104°12′,北纬23°36′。西畴县:位于文山州北部 ,地理坐标为东经104°40′,北纬23°25′ 。
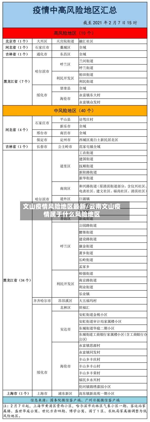
云南文山是中高风险地区吗
云南省根据疫情风险等级评估结果,将129个县(市 、区)划分为高风险(15个)、较高风险(17个)、中风险(41个) 、较低风险(27个)、低风险(29个)五类地区 ,其中昆明主城四区中的官渡区、五华区 、西山区、盘龙区被列为高风险地区。
不是。截止到2022年11月1日云南文山暂无中高风险地区,全部都是常态化防控区域,云南文山一般指文山壮族苗族自治州 ,文山壮族苗族自治州,云南省下辖的民族自治州,位于中国西南边陲的云南省东南部 。
高风险地区:7天集中隔离+5次核酸检测;中风险地区:7天居家隔离+3次核酸检测;低风险地区:持48小时核酸阴性证明 ,入普后24小时内完成1次核酸检测。
苏州市:截至2月17日17时,苏州市有32个中风险区,来自或途经苏州市的人员需报备。其他重点地区:云南省德宏傣族景颇族自治州(2月2日以来)、云南省文山壮族苗族自治州、内蒙古自治区呼和浩特市等中高风险区所在城市人员需报备 。
其他地区:晴间多云。特殊天气现象 滇西南 、滇东南清晨局地有大雾持续在线 ,需防范低能见度对交通运输的不利影响。森林火险气象等级预报 高风险区域:丽江西南部、大理东北部、楚雄西北部,森林火险气象等级为4级 。
云南文山健康码及通信行程卡异常 、重点涉疫地区入(返)文人员云南健康码红码、通信行程卡黄卡,14天内有国内疫情高风险地区或重点涉疫地区旅居史人员。一律实施14天集中医学隔离观察(第14天分别进行一次核酸检测),加7天居家健康监测(第7天分别进行一次核酸检测)。
关于云南省文山州等地区来句返句人员健康管理的提醒
有云南省文山州等国内疫情中高风险地区所在设区市或有本土阳性感染者报告设区市旅居史的来句返句人员 ,应在抵句1两小时内尽快向所在社区和单位报备。
及时向住地申报信息州外返乡人员须知:从州外乘坐客运车辆返回文山的人员,抵达住地后需第一时间向社区(村委会)申报行程及健康信息 。遵守属地防疫政策:严格执行当地疫情防控规范要求,配合健康监测或隔离措施。
低风险地区:3天2次核酸检测(间隔24小时) ,自我健康监测14天。旅游返乡人员:需额外提供行程码,若14天内有涉疫地区旅居史,按对应风险等级管理 。
且无核酸检测报告 ,就需要先隔离,等待核酸结果后再决定,如核酸是阳性就要隔离。文山州疫情防控最新提醒无疫情发生的县(市、区 、旗)地区来(返)文人员。查验云南健康码、通信行程卡和测量体温 ,均无异常后可正常通行 。
云南省文山壮族苗族自治州、天津市西青区来返穗人员2022年1月29日以来有云南省文山壮族苗族自治州 、2月6日以来有天津市西青区旅居史的来(返)穗人员,及所有穗康码“红码”和“黄码 ”人员请跟所在社区(村)、单位、酒店主动报备,接受社区相应的健康管理。

发表评论