福建疫情最低风险地区(福建疫情高中低风险地区划分)
现在福建福州疫情是什么风险等级?
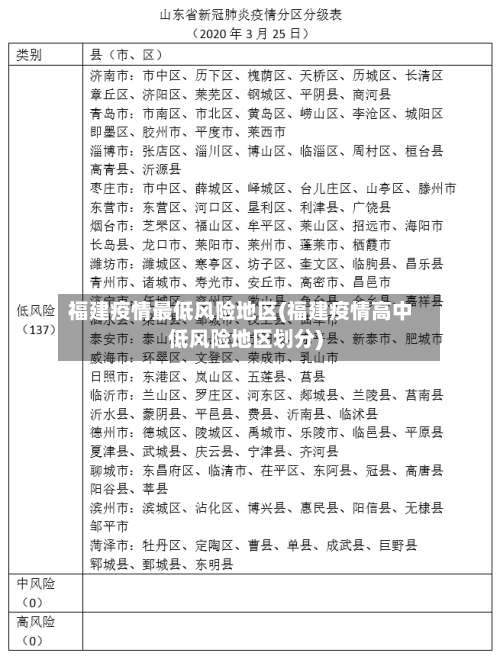
台海网3月1日讯 据福州卫健委消息 根据国家和我省应对新冠肺炎疫情分区分级管理要求,并结合福州市疫情特点,落实科学精准防控 ,将福州市各县(市)区划分为低风险地区、中风险地区(零星散发疫情区 、一般疫情区和较多病例疫情区)、高风险地区等三大类并动态更新。

福建被列为基孔肯雅热I类风险区,本地传播风险较高,但近来公开信息未明确提及具体病例数量 。 福建疫情风险等级 福建省属于基孔肯雅热I类地区 ,特点是伊蚊活跃期长、本地病例较多,易发生聚集性疫情,需特别防范蚊虫叮咬和社区传播。

福建福州现在有1个低风险地区;有2个中风险地区。疫情风险区等级划分的标准:高风险地区:一般是指累计新冠病例超过了50例 ,同时〖Fourteen〗 、天内是有聚集性疫情发生 。

通过查询相关资料:截止11月7日福州新增8个中高风险区,部分区域降低风险等级。福州市晋安、仓山、闽侯发布最新通告,调整部分区域新冠肺炎疫情防控风险等级。同时 ,晋安区新增1个高风险区 、1个中风险区,仓山区新增3个高风险区、3个中风险区 。
现在可以从上海回福建。近来两地都是低风险地区,可以自由出入。风险等级评估是依据国务院应对新型冠状病毒感染肺炎疫情联防联控机制相关法律规定中的风险划定标准 ,即以县市区为单位,无确诊病例或连续14天无新增确诊病例为低风险地区 。

三明永安疫情风险等级
〖壹〗、低风险地区。截止2022年12月9日,根据三明永安疫情指挥部发布的通知,该区域疫情风险等级为低风险地区。永安市隶属福建省三明市 ,为三明市代管的县级市 。
〖贰〗 、最新全国疫情风险等级提醒 (截至12月13日21时)高风险地区(0个)暂无。中风险地区(15个):新疆(1个):新疆维吾尔自治区吐鲁番市高昌区红盾小区。
〖叁〗、郑州有中风险地区。自2022年1月6日起,郑州市中原区绿东村办事处电缆社区69号院、二七区建中街办事处永安社区保全街28号院被划定为中风险地区,其他地区风险等级不变 。防范区有相应的管理措施。防范区要求非必要不外出 ,确需外出的,需凭48小时内核酸检测阴性证明。
〖肆〗 、合规性:永安保险是经过保监会同意成立的财险公司,因此在合规性方面是可靠的 。偿付能力:偿付能力是衡量保险公司财务状况的重要指标。永安保险的偿付能力在2021年第一季度达到2173% ,虽然风险等级为B类,但整体偿付能力表现尚可,说明其破产几率较低。
〖伍〗、截至12月16日 ,上海市疫情风险等级为低风险 。
【疫情不断旅还乱】国家卫健委研判福建疫情,有望十一长假前得到控制...
国家卫健委赴福建工作组专家研判,福建莆田疫情规模有望在国庆长假前得到控制。疫情规模与特征截至9月12日16时,莆田本轮疫情累计报告新冠阳性64例 ,其中确诊病例和无症状感染者各32例,感染病毒为德尔塔毒株。
福建疫情规模有望在国庆前得到控制 。具体分析如下:疫情特点与传播情况:疑似源头传播时间较长:疑似源头林某某在完成14+7天的集中隔离后,于8月26日开始7天居家健康监测,期间开始向家人传播病毒 ,至9月10日发现病例,传播时间跨度较长。低龄儿童感染较多:此次疫情首先在学校发现,低龄儿童感染比例较高。
国庆前疫情控制情况专家判断:国家卫健委派出的赴福建工作组专家判断 ,近来莆田疫情形势严峻复杂,后续在社区、学校、工厂等人群中继续发现病例的可能性高,疫情存在外溢风险 。
截至9月14日8时 ,福建莆田 、厦门已形成双传播中心,出现“1传32”的工厂聚集性疫情,多家医院停诊 ,定点医院紧急腾空。
发表评论