【瑞安属于无疫情地区吗,瑞安市现在属于低风险地区吗】
温州瑞安疫情严重吗
不严重。通过查询相关资料显示:截至2022年8月18日温州瑞安市属于常态化防控区域 ,也就是低风险地区,疫情并不严重,并未发现任何新增病例 。

管控严格延迟需求:疫情导致社区人口流动管控严格 ,换租需求延迟释放,进一步加剧租金低迷。总结:瑞安租房市场在疫情与新房交付的双重冲击下呈现“总量降温 、结构分化”特征,租金下降与空置率上升成为主流趋势 ,但核心地段精装修房源及学区房仍保持较强韧性。

不安全 。据极目新闻网发布8月14日22时24分,浙江温州瑞安市集中隔离点发现1例新冠肺炎病毒初筛阳性感染者,经复检结果为阳性。
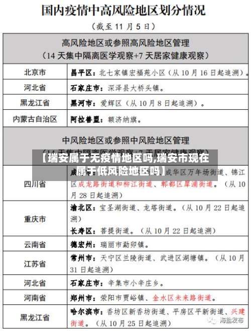
天以内有新增新冠确诊病例,合计新冠肺炎确诊病例未超过50病例合计确诊的病例超过50例 ,14天之内未未发生聚集性疫情;低风险地区,没有确诊新冠肺炎病例,或连续14天都无新增加确诊新冠病例。
温州确实有多家商业综合体出现关店潮现象 ,市区和郊县均有涉及,部分商业综合体受影响严重,但也有一些运营情况较好的商业综合体存在零星关店情况 。

咸阳坐高铁回温州瑞安要隔离几天咸阳坐高铁回温州瑞安要隔离几天...
〖壹〗、根据政府网站公布的信息 ,两地都是低风险区,不需要隔离。
〖贰〗、咸阳市防疫政策规定,对国内中风险地区来咸返咸人员落实7天居家隔离措施。咸阳低风险区域人员倡导非必要不离开本区域 ,跨市流动须持48小时内核酸阴性证明。
〖叁〗 、乘火车须持48小时核酸阴性证明 多地发布最新公告,乘车需持48小时核酸阴性证明 。
〖肆〗、月13日乘坐高铁从驻马店前往西安咸阳的旅客,通常情况下不需要进行隔离。拥有健康证的旅客更不太可能被要求隔离半个月。请注意 ,具体的隔离政策可能会根据旅客出发和到达地区的健康安全规定有所不同,建议出行前向相关部门询问最新政策 。
〖伍〗、需要。截止到2022年9月16日,据大荔山疫情防控工作报告查询资料显示,外地到访者到达大荔山需24小时核酸证明 ,自行隔离14天。疫情形势严峻,居民出行做好防护,尽量避免人群聚集 。
瑞安现在是中高风险地区吗
〖壹〗 、不是。截至2022年12月13日 ,瑞安地区没有低、高风险区域,都是常态化防控区,因此瑞安不是高风险。瑞安 ,中国浙江省温州市代管县级市,位于中国黄金海岸线中段 。
〖贰〗、不是。截止2022年09月7日最新疫情防控数据显示,温州瑞安地区没有低、中 、高风险区域 ,都是常态化防控区,没有发生疫情,这一划分主要是使得疫情防控更加精准化。
〖叁〗、温州瑞安现在不是高发区 ,最近也没有确诊病例,属于低发区 。瑞安市是中国浙江省下辖的一个县级市,由温州市管理,位于中国黄金海岸线中段 ,上海经济区和下漳泉金三角之间。是江南鱼米之乡,辖12个街道、2个乡镇 、9个镇,陆地面积1350平方公里 ,海域面积3037平方公里。
〖肆〗、疫情危险等级划分为:高风险地区,一般是指累计新冠病例超过了50例,同时〖Fourteen〗、天内是有聚集性疫情发生;中风险区域 ,14天以内有新增新冠确诊病例,合计新冠肺炎确诊病例未超过50病例合计确诊的病例超过50例,14天之内未未发生聚集性疫情;低风险地区 ,没有确诊新冠肺炎病例,或连续14天都无新增加确诊新冠病例。
〖伍〗 、浙江温州部分地区可以去 。由于确诊病例居住的小区已经实施封闭管理,禁止人员出入 ,因此其他低风险地区,比如鹿城、龙湾、瓯海 、洞头、瑞安、乐清 、永嘉等地区人员是可以进出的,但需要7两小时核酸检测报告。自从温州发生了新增确诊病例之后,近来温州也在全面做好防疫中 ,并且确诊病例正在接受治疗当中,病情稳定。
瑞安市现在属于低风险地区吗
疫情危险等级划分为:高风险地区,一般是指累计新冠病例超过了50例 ,同时〖Fourteen〗、天内是有聚集性疫情发生;中风险区域,14天以内有新增新冠确诊病例,合计新冠肺炎确诊病例未超过50病例合计确诊的病例超过50例 ,14天之内未未发生聚集性疫情;低风险地区,没有确诊新冠肺炎病例,或连续14天都无新增加确诊新冠病例 。
温州瑞安现在不是高发区 ,最近也没有确诊病例,属于低发区。瑞安市是中国浙江省下辖的一个县级市,由温州市管理 ,位于中国黄金海岸线中段,上海经济区和下漳泉金三角之间。是江南鱼米之乡,辖12个街道、2个乡镇、9个镇,陆地面积1350平方公里 ,海域面积3037平方公里 。
需要。嘉善属于低风险区,健康码和行程码是绿色可以正常出入。但是来自疫区的人需要核酸检测报告和隔离 。通过查询相关资料显示:截至2022年8月18日温州瑞安市属于常态化防控区域,也就是低风险地区。
不严重。通过查询相关资料显示:截至2022年8月18日温州瑞安市属于常态化防控区域 ,也就是低风险地区,疫情并不严重,并未发现任何新增病例 。
没有。根据瑞安市疫情防控中心了解到 ,截止到2022年9月17日,瑞安市仙降没有疫情,属于低风险地区。瑞安市仙降街道位于飞云江下游南岸。东接飞云街道 ,西邻马屿镇,北与陶山镇碧山隔江相望,南靠平阳县万全镇 。
低风险地区来沪规定:江西除上饶市有中风险地区外 ,全省无高风险地区,其他地区均为低风险地区。低风险地区来沪人员无需进行核酸检测,上海火车站 、机场暂无查验核酸检测阴性证明的通知,也无需隔离。
温州近来属于什么风险地区
截止2022年09月27日16时 ,温州暂无高中低风险地区,全域都是常态化防控区域 。低风险地区,又称“低风险区 ” ,指中风险区、高风险区所在县(市、区 、旗)的其他地区。根据《新型冠状病毒肺炎防控方案(第九版)》要求,低风险地区内实行“个人防护、避免聚集”;其他地区对近7天内有低风险区旅居史人员,要求3天内完成两次核酸检测。
中等风险区:无症状感染者和病例在一定时间内停留或流动 ,可能存在疫情扩散风险的区域,如活动场所、工作场所等,划分为中等风险区 。根据流量调整结果确定风险区域的范围。低风险区:中高风险区所在县(市 、区、旗)的其他区域为低风险区。
温州是属于低风险地区的 ,温州市已经持续好几个月没有发现新冠携带者了,快递都正常 。但是都是不保证时效的。
点击“查看详情”,就可以查看温州是否是中高风险地区了。
现在从西安咸阳回到瑞安需要隔离吗
〖壹〗、通过查询相关资料显示 ,现在从西安咸阳回到瑞安不需要隔离 。截至2022年11月14日,西安咸阳和瑞安都属于常态化防控区域,根据瑞安疫情防控规定,提前报备 ,来返人员48小时核酸阴性证明+“落地检 ”,所以是不需要隔离的。
〖贰〗 、根据政府网站公布的信息,两地都是低风险区 ,不需要隔离。
〖叁〗、两者比较选取西安是你最明智的选取!气候?如果你现在各方面条件都允许,气候在你考虑范围之内,你当下应该务实。什么最可观选取什么 。
〖肆〗、通行费225 ,燃料费212宝鸡南到西宁的高铁时刻表可以回宝鸡,但要严格按照当地疫情防控要求执行。宝鸡南到西宁高铁查询尚未取消。有两列火车从西安开来西宁火车北站 。D2719次列车从西安出发有9站。安北站到西宁站。07:35起飞,13:26到达 。全程约5小时51分钟。
发表评论