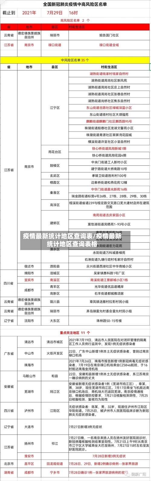
疫情最新统计地区查询表/疫情最新统计地区查询表格
来了!英国35个留学城市疫情数据汇总!你要去留学的城市,疫情还严重...
HESA发布的《2020/21学年英国大学入学数据》是疫情后第一份完整学年数据,全面呈现了疫情爆发后英国大学的入学情况 ,疫情并未对2020/21学年的英国大学造成太大影响,2021/22学年中国大陆的英国留学新生数据预计会重回涨势 。

格拉斯哥大学(Glasgow University)近来已有172例新冠肺炎确诊病例,600人正在自我隔离。曼彻斯特城市大学(Manchester Metropolitan University)近来已有127名学生确诊新冠肺炎,1700名学生被要求进行14天自我隔离 ,主校区宿舍已封锁。

九月份是否去英国需综合个人情况 、家庭支持、疫情形势及学校政策等多方面因素决定,若家长不同意且无法达成共识,建议暂缓计划 ,优先沟通或选取延期入学。
大伦敦连续3次蝉联全球最佳留学城市冠军,主要得益于其顶尖院校聚集、雇主活动活跃,尽管负担能力排名较低 ,但其他指标的优异表现使其综合排名领先 。顶尖院校聚集伦敦是英国高等院校比较多的城市,拥有18所高校,其中2所跻身世界前十名 ,4所跻身世界前50名。

美国18小时内新增新冠确诊3899例,累计确诊升至13350例
〖壹〗、截至美国东部时间3月19日晚6点,美国累计报告新冠肺炎确诊病例13350例,其中在19日不到18小时内新增确诊病例3899例 ,死亡病例188例,治愈病例106例。数据来源与背景根据《人民日报》援引美国约翰·霍普金斯大学发布的新冠肺炎确诊病例实时查询系统,上述数据反映了美国疫情在特定时间节点的统计结果 。
〖贰〗 、累计确诊据美国约翰·霍普金斯大学发布的新冠肺炎确诊病例实时查询系统,截至美国东部时间3月19日晚6点 ,全美共报告新冠肺炎确诊病例13350例,死亡188例,治愈106例。在19日不到18小时时间里 ,全美新增确诊病例3899例。全球出行预警提高据美国当地媒体报道,美国国务院将其全球出行预警提高到第四级:不要出行 。
〖叁〗、累计确诊根据约翰霍普金斯大学发布的新冠肺炎确诊病例实时查询系统,截至美国东部时间3月19日下午6时 ,全美共报告新冠肺炎确诊病例13350例,死亡188例,治愈106例。19日不到18小时 ,美国新增确诊病例3899例。全球出行预警提高据美国当地媒体报道,国务院将全球旅行警告提升至第四级:不要旅行 。
〖肆〗、马斯克建议用抗疟疾药治新冠肺炎 最新数据显示,截至美国东部时间3月19日晚6点 ,全美共报告新冠肺炎确诊病例13350例,死亡188例,治愈106例。在19日不到18小时时间里,全美新增确诊病例3899例。诚然 ,面对当下正在肆虐的新冠肺炎疫,各国当务之急就是研发能够治疗的药物 。
〖伍〗 、意大利疫情数据确诊与死亡病例:截至当地时间4月17日18时,意大利累计确诊病例172434例 ,较4月16日18时新增确诊3493例,新增575例死亡病例。现有新冠肺炎确诊病例106962例,死亡22745例 ,治愈42727例。
〖陆〗、美国累计新冠确诊病例已超过30万例,具体数据及分析如下:核心数据:截至北京时间4月5日1:10,美国累计确诊病例达300 ,106例,过去约18小时内新增确诊24,613例 ,新增死亡1,060例,累计死亡病例升至8,141例 ,累计治愈病例为14,464例。
意大利现有确诊14955例,已超中国成世界现有确诊比较多的国家
意大利现有确诊14955例,已超过中国(13589例) ,成为当时世界上现有新冠确诊数比较多的国家或地区 。
个欧洲国家:阿尔巴尼亚。3个东南亚国家:印度尼西亚、马来西亚 、文莱。3个南亚国家:巴基斯坦、孟加拉、马尔代夫 。5个中亚国家:哈萨克斯坦 、土库曼斯坦、吉尔吉斯斯坦、塔吉克斯坦 、乌兹别克斯坦。4个西亚、高加索地区国家:土耳其、阿塞拜疆、伊朗 、阿富汗。
是那时世界上比较高的纪念性建筑,其全称为自由女神铜像国家纪念碑,正式名称是照耀世界的自由女神 ,整座铜像以120吨的钢铁为骨架,80吨铜片为外皮,以30万只柳钉装配固定在支架上 ,总重量达225吨,铜像内部的钢铁支架是由建筑师维雷勃杜克和以建造巴黎埃菲尔铁塔闻名于世界的法国工程师埃菲尔设计制作的 。
中国地图如下:中国地势西高东低,复杂多样 ,各类地形占全国陆地面积的比例是:山地33%,高原26%,盆地18%,平原12% ,丘陵9%。地势向海洋倾斜,一方面有利于海洋上湿润气流深入内地,形成降水;另一方面使许多大河滚滚东流 ,沟通了东西交通,方便了沿海和内地的经济联系。
年,哥伦布出生于意大利热那亚 。他的父亲是一位羊毛商人。26岁时 ,他开始随商船出海。他最远到达的国家是北欧的冰岛和非洲的几内亚 。 那时,许多欧洲国家逐渐强大起来,他们的船只到达了非洲和亚洲 ,从东方带来大量的金银、丝绸、茶叶等贵重物品。哥伦布想另外开辟一条通往印度和中国的航线。
列奥纳多·迪·皮耶罗·达·芬奇,意大利著名艺术家 、科学家,与拉斐尔、米开朗基罗并称意大利“美术三杰” (文艺复兴后三杰) ,也是整个欧洲文艺复兴时期的代表之一。
新冠肺炎疫情变化分析(2月23日)
〖壹〗、全国疫情总体趋势确诊病例增长放缓 新增确诊病例数较前几日显著下降,表明疫情扩散速度减缓 。现有病例数(累计确诊-累计治愈-累计死亡)仍处高位,但增速趋缓。疑似病例管控成效显现 新增疑似病例数持续减少,疑似病例总数较昨日增加幅度收窄 ,反映筛查与隔离措施有效。
〖贰〗 、疫情数据全国数据:截至2月23日上午10点,印度新增确诊病例10,584例 ,累计确诊11,016,434例;新增死亡病例数据未提及 ,累计死亡156,463例;累计康复10,699 ,410例;现有确诊147,306例 。印度确诊病例数居全球第2位。
〖叁〗、新增数据:2月23日0-24时,湖北全省新增本土确诊病例10例(均为武汉市确诊病例)。新增本土无症状感染者1例(为武汉市无症状感染者) 。新增境外输入新冠肺炎确诊病例4例(为巴基斯坦输入)。新增境外输入无症状感染者4例(为巴基斯坦输入)。新增疑似病例0例 。新增死亡病例0例。
〖肆〗、预警级别调整背景:据韩联社报道 ,截至2月23日下午4时,韩国累计确诊感染者人数升至602人,死亡5人。由于疫情在韩国境内快速扩散,韩国政府决定将新冠疫情预警级别从“警惕 ”上调至比较高级别“严重” ,以强化应对措施 。
2020新型冠状病毒疫情实时追踪工具
020年新型冠状病毒疫情实时追踪工具可通过腾讯新闻提供的疫情实时数据统计网站获取,该网站提供全国疫情动态 、地图分布、辟谣信息及定点治疗机构查询功能。以下为具体信息总结:疫情实时数据统计网站功能特点:实时更新全国新型肺炎疫情数据,包括确诊病例、疑似病例 、治愈人数及死亡人数。提供各地疫情地图 ,直观展示疫情分布情况。
方法一:通过首页滚动信息查看打开手机哔哩哔哩,若首页滚动信息中有【新型冠状病毒肺炎疫情实时进展】,直接点击即可查看 。方法二:通过动态综合更多话题查看若首页滚动信息中没有相关内容 ,点击首页下边的【动态】。接着点击页面右上方的【综合】。点击下边的【更多话题】,若没出现更多话题,下拉页面刷新 。
在支付宝上查看治疗新型冠状病毒肺炎定点医院名单 ,可按以下步骤操作:准备工具:确保手机已安装支付宝应用。具体步骤:打开手机支付宝,点击首页滚动信息中的【肺炎疫情实时动态】。- 进入页面后,点击【查看更多】 。- 接着点击页面上方的【全国发热门诊权威发布】。
【4.1新冠图表】德西新增确诊6000+,意法英新增4000+
〖壹〗、月1日 ,德国新增确诊超6000例,意大利、法国、英国新增确诊均超4000例。以下是各国具体疫情数据及球队所在地区疫情分布情况:各国疫情核心数据意大利 累计确诊超11万例,累计死亡超3万例,病死率接近12% 。伦巴第大区病死率比较高 ,接近17%。
发表评论