深圳疫情分地区吗(深圳疫情分区分级防控)
深圳龙华疫情管控区在哪里
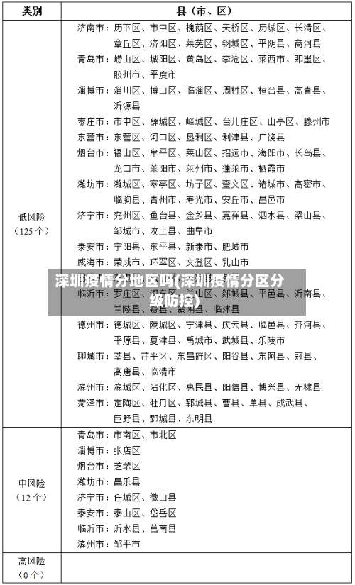
〖壹〗、深圳龙华疫情管控区具体如下:民强社区部分区域:塘水围一区、塘水围二区 、塘水围老村、水尾一区、水尾二区 、向南老村、东边老村,自2月25日18时起执行管控措施。民治街道樟坑社区部分区域:樟坑一区666779栋 ,自2月25日19时起执行管控措施。大浪街道部分区域:龙胜新村A区(一区)12号和14号,自2月27日17时起执行管控措施 。

〖贰〗、深圳市龙华区在民治 、大浪街道相关区域划定了封控区、管控区和防范区,具体划分及管理措施如下:封控区 民治街道新牛社区绿景香颂北区A栋大浪街道龙胜社区建大轮胎厂宿舍C栋管理措施:实行“区域封闭、足不出户 、核酸检测上门、服务上门”。

〖叁〗、管控区:龙华街道松和社区民清路44号 管理措施:前4天加强管理 ,实行“足不出户 、核酸检测上门、服务上门 ”。第5天至管控结束实行“定格管理、足不出楼、错峰取物”管理措施,如发现阳性后立即转为封控区 。
〖肆〗 、管控区:民治街道樟坑社区樟坑一区666779栋,实行“人不出区 ,严禁聚集”。参照防范区管理区域:平南铁路、民福南路、民康路 、龙华大道围合区域(封控区、管控区除外),实行“强化社会面管理,严格限制人员聚集 ”。具体措施如下:暂停举办大型聚集性活动 ,严控群体性活动,减少人员聚集 。
〖伍〗、足不出户 、核酸检测上门、服务上门”。管控区:民治街道上芬社区上芬西路9号、11号 、15号、17号,龙发路15号、17号 ,西头老村23号。前4天加强管理,实行“足不出户 、核酸检测上门、服务上门” 。第5天至管控结束实行“定格管理、足不出楼、错峰取物 ”管理措施,如发现阳性后立即转为封控区。
〖陆〗 、通过深圳本地宝公众号查看微信搜索公众号“深圳本地宝”,关注后在对话框回复【防控】 ,可获取疫情地图、龙华/南山/罗湖/福田/龙岗等区疫情封控区、管控区地址 、防疫措施及服务热线。深圳“三区”防控措施说明 封控区:实行“区域封闭,足不出户,上门服务 ” 。管控区:实行“人不出区 ,严禁聚集”。
昨天小年夜,我们在深圳一起摘星星!
〖壹〗、昨天深圳“摘星”指的是深圳市行程码上的星号标记被取消,意味着深圳全域变为低风险地区。“摘星 ”消息引发深圳人朋友圈热议:昨天一大早,深圳人的朋友圈喜气洋洋 ,大家喜上眉梢的原因是深圳“摘星”了,即行程码上的星号标记消失。行程码星号含义及对深圳人的影响:行程卡后带星号表示本人途经或到访的城市存在中高风险地区 。

深圳福田区金地名津广场划定疫情封控区和管控区
〖壹〗、自2022年2月22日起,深圳市福田区在福田街道划定了封控区 、管控区和防范区 ,其中涉及金地名津广场的具体划分如下:封控区:金地名津广场10座,实行“区域封闭,足不出户 ,上门服务”的管理措施。管控区:金地名津广场的8栋楼,具体包括1座、2座、3座 、5座、6座、7座 、8座、9座,实行“人不出区,严禁聚集”的管理措施。
〖贰〗、在深圳 ,开发了金地海景花园、金地翠园 、金海湾花园、金地海景·翠堤湾、金地香蜜山 、金地梅陇镇、金地名津 。金地明_府位于光明区马田街道,与薯田埔地铁口距离约150米,属于地铁物业。从项目出发 ,搭乘6号线可以就近在区域枢纽松岗站和公明广场站换乘11号线(已开通)、13号线(在建)。
〖叁〗 、福田区皇岗中学的学区范围主要包括以下区域:联检大楼、渔农村、海悦花城 、福景花园、天泽花园、金地名津 、港城华庭、港田花园 。福民新村、福民大厦、星河华居 、阳光城市、深荣大厦、富强花园 、爱地大厦。海滨广场、景源华庭、紫光名苑 、皇庭居。皇岗村、金怡华庭、皇达东方雅苑 。
〖肆〗 、您好,深圳金地名津小区均价72958元/平米,小区是06年批地 ,08年入伙,金地物业管理,管理费98元。
发表评论