【疫情中高级别地区,疫情中高风险地区评定】
风险等级怎么划分
〖壹〗、风险评估通常分为五个等级,以应对不同程度的安全威胁。以下是每个等级的详细说明: 低风险(Low Risk):这类风险的发生概率低 ,对个人 、财产或环境的影响较小 。可能仅造成微小的损失或影响。通常不需要特殊的风险管理措施,但应保持必要的警惕。

〖贰〗、法律分析:把各科室、各单位和各岗位的廉政风险划分为三级,一级表示廉政风险较大 ,二级次之,三级较小 。廉政风险级别,两年一评定 ,工作职能调整 、级别随时按一定程序重新评定。

〖叁〗、风险等级一二三四级的划分标准如下:一级风险:评估属不可容许的危险,为重大风险/红色风险。二级风险:评估属高度危险,为较大风险/橙色风险 。三级风险:评估属中度危险 ,为一般风险/黄色风险。四级风险:评估属轻度危险和可容许的危险,为低风险/蓝色风险。
〖肆〗、企业风险等级通常分为四个级别,从低到高依次为:低风险 、一般风险、较大风险和重大风险 ,对应的英文字母分别为A、B 、C、D 。此外,风险等级也可以用不同颜色表示,蓝色代表低风险,黄色代表一般风险 ,橙色代表较大风险,红色代表重大风险。在安全生产中,企业应对评估出的隐患项目下达治理通知 ,并限期治理。
〖伍〗、风险预警等级分为五个等级,分别是Ⅰ级(一级) 、Ⅱ级(二级)、Ⅲ级(三级)、Ⅳ级(四级)和Ⅴ级(五级) 。 Ⅰ级风险:极低风险,无风险。此类风险对人身安全、财产或环境造成的损害非常轻微 ,正常监测和控制措施足以管理和应对。

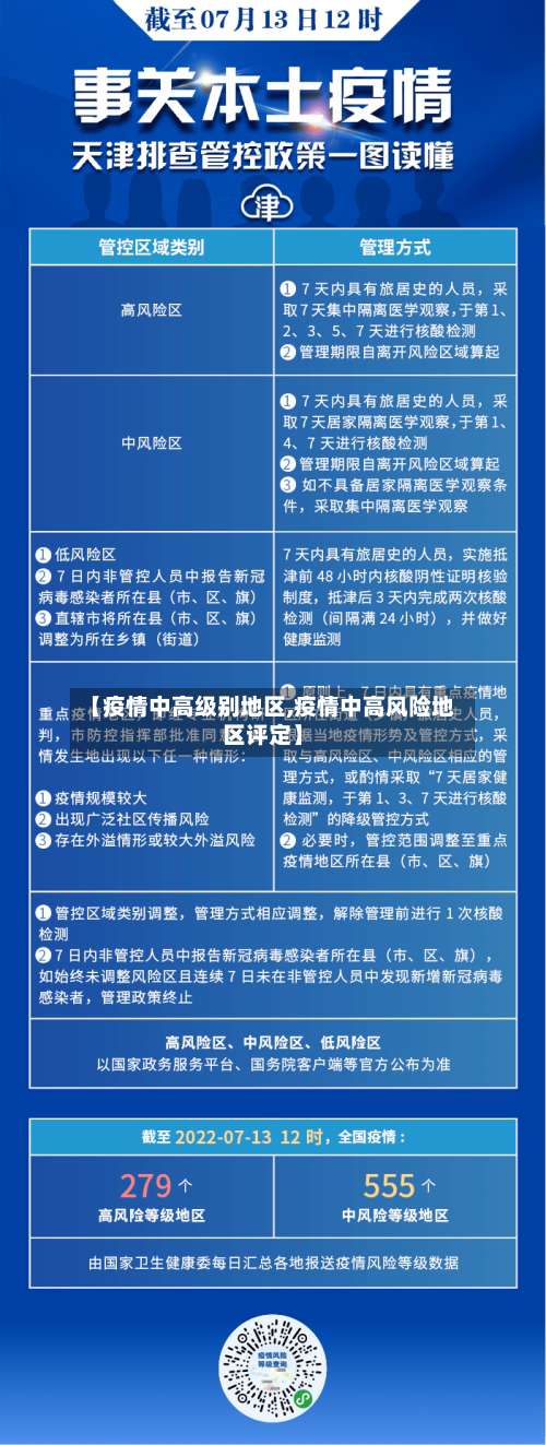
医疗资讯一览:全国中高风险地区总数超200个、上海发布《一次性非医用...
〖壹〗、全国中高风险地区总数超200个截至8月10日0时,全国共有15个高风险地区 、204个中风险地区,总数达219个。中高风险地区的动态调整反映了当前疫情防控的严峻形势 ,各地需持续加强防控措施,确保疫情不扩散 。
〖贰〗、本轮疫情核心特点传播范围广:截至7月19日,疫情已涉及全国超20个省市 ,高风险地区达92个,呈现多地散点爆发态势。毒株变异性强:奥密克戎BA.5变异株及分支在西安、上海 、北京、天津等地检出,该毒株传播力显著增强,且在全球数十个国家引发新一波疫情高峰。
〖叁〗、医疗机构加强风险排查全市医疗机构及发热门诊在接诊时 ,需主动询问患者是否有上述风险地区旅居史或人员接触史,确保早发现 、早报告、早隔离、早治疗 。
〖肆〗 、二期占地面积约58公顷,规划引入知名的国内外医疗机构 ,重点发展先进的专科医疗服务,打造医疗服务贸易平台,培育医疗服务产业链。 重点发展领域:先进专科医疗服务、医技服务、健康金融、健康管理 、旅游医疗等。
〖伍〗、我国医疗器械分类是按照风险程度由低到高划分为三个级别 ,其生产销售所需的行政许可权限不同:医疗器械是风险程度低、实行常规管理可以保证其安全有效的医疗器械,比如手术刀 、手术剪、手动病床、医用冰袋 、降温贴等 。
〖陆〗、但分布颇不均衡:东部沿海地区人口密集,每平方公里超过400人;中部地区每平方公里200多人;西部高原地区人口稀少 ,每平方公里不足10人。
疫情级别如何划分
疫情级别通常根据疫情的传播风险、严重程度及防控需求进行划分,主要分为低风险地区 、中风险地区和高风险地区三个级别,具体划分标准及依据如下:低风险地区:定义:无确诊病例 ,或连续14天无新增确诊病例。防控措施:实施“外防输入”策略,强调个人防护与社会面常态化防控,如公共场所佩戴口罩、保持社交距离等 。
在中国,突发公共卫生事件的疫情分级标准主要划分为四个等级:特别重大(Ⅰ级):当疫情在全国范围内扩散 ,对社会经济造成严重威胁,或与已知传染病差异显著且传播迅速时,会被列为Ⅰ级响应。这一级别的疫情需要国家层面的高度重视和全面防控。
一级(低风险):疫情零星散发 ,无显著传播 。防控措施以日常监测和预案准备为主,确保疫情在初期就能得到有效控制。二级(中风险):局部地区出现聚集性疫情,表明病毒已经开始在特定区域内传播。此时需要加强病例追踪、局部交通限流等措施 ,以防止疫情进一步扩散。
疫情一级 、二级、三级的区别主要体现在疫情的严重程度、防控措施和响应层级上:一级: 疫情严重程度:出现严重的社区爆发流行,疫情防控和医疗救治能力严重不足 。 防控措施:需要外部支援来加强疫情防控和医疗救治。 响应层级:对应“特别重大”或“重大疫情 ”,由比较高级别的决策机构进行统一领导和指挥。
突发公共事件分级体系说明突发公共事件按性质、严重程度 、可控性和影响范围分为四级:Ⅰ级(特别重大)、Ⅱ级(重大)、Ⅲ级(较大) 、Ⅳ级(一般) 。此次调整是从Ⅱ级(重大)降至Ⅲ级(较大) ,表明事件严重程度降低。
发表评论