广东广州疫情风险地区(广东广州疫情风险等级)
广东疫情重点地区名单
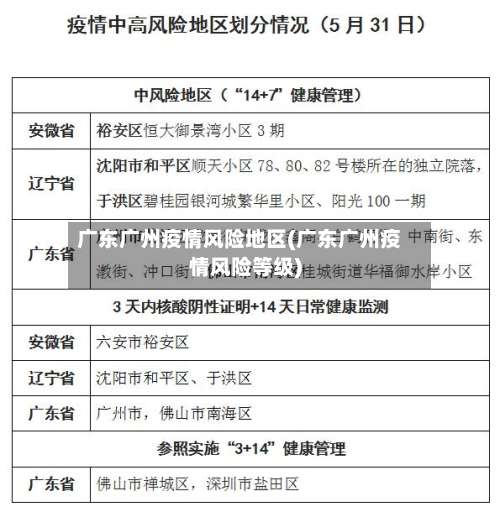
020年3月广东省新冠肺炎疫情风险等级重点地区名单如下:中风险地区:广州市越秀区;深圳市福田区;佛山市禅城区、南海区 、顺德区、三水区;惠州市惠城区、惠阳区、惠东县 、博罗县、大亚湾区;中山市主城区片区;肇庆市端州区;揭阳市普宁市。

国内重点地区(2025年7月最新数据)广东省以下13个地市报告本地病例:佛山、广州 、东莞、中山、深圳 、江门、肇庆、梅州 、珠海、惠州、潮州 、阳江、云浮 。全球分布特征主要流行区域集中在美洲、亚洲和非洲三大洲 ,但受传播范围广、变数多的影响,具体国家名单尚未公开。
新增本土确诊病例情况根据广东卫健委3月31日通报,3月30日0-24时,全省新增本土确诊病例11例 ,其中广州报告1例,深圳6例,珠海1例 ,东莞3例。该病例为广州在重点人群筛查中发现,具体活动轨迹及感染来源需等待官方进一步通报。
广东疫情最严重的地方
〖壹〗 、广东疫情最严重的地方是广州市 。具体而言:广州市整体情况:作为广东省的省会和经济中心,广州市人员流动频繁 ,与国内外交往密切,多次成为疫情的重灾区,感染人数和疫情传播速度在广东省内位居前列。广州市内部差异:在广州市内部 ,天河区、白云区和越秀区等人口密集区域曾一度是疫情最为严重的地区。
〖贰〗、广东最严重的疫情区域是广州市 。广州市作为广东省的省会和经济中心,人口密集且流动性大,这为疫情的传播提供了便利条件。在过去几年中 ,尤其是新冠病毒首次爆发时,广州市曾多次面临疫情的严峻挑战。
〖叁〗 、综上所述,广东最严重的疫情主要集中在广州市 。面对疫情挑战,广州市政府和市民齐心协力 ,采取了一系列有效措施,为疫情防控作出了积极贡献。
〖肆〗、近来无法明确2025年广东哪个具体地方甲流最严重。以下为详细分析:广东流感整体流行情况近来广东流感仍处于流行期,学校等集体单位发生聚集性疫情的风险升高 ,人员密集的集体单位存在发生暴发疫情风险 。
〖伍〗、通过查询相关资料显示,广东疫情最严重的城市是深圳市。因为截止到2022年9月27日,根据广东省疫情防控指挥部公布的广东疫情中高风险地区最新名单 ,高风险区为惠州市5个,深圳市14个。
〖陆〗 、广州市已经宣布疫情最严重的海珠度区 5 日起实施为期 3 天的全域严控人员流动措施 。无论如何,中国人对无差别的超长大规模封城已经不能接受了 ,那样做在经济上也无疑是不可持续的。超长封控违背动态清零的基本宗旨,如果今冬把大规模静态管理作为对付疫情的主要手段,一衟些地方的经济就会垮掉。
广州疫情有没有升风险?
近来广州市各地均为疫情低风险地区 ,暂时没有升风险,但存在一定潜在风险需关注。 具体分析如下:当前风险等级情况根据公开信息,自2022年4月22日起,广州市白云区此前划定的3个中风险地区(三元里大道鸿盈汇大厦、人和镇迪鹿酒吧、黄石街道江夏灯饰建材城)已全部调整为低风险地区 。
医疗救治:新增确诊病例和无症状感染者均已转至广州医科大学附属市八医院隔离治疗。出院情况:新增出院病例8例。在院治疗:截至4月20日24时 ,尚在院治疗233例 。
广州市荔湾区白鹤洞街 、中南街自2021年6月2日起由中风险地区调整为高风险地区,主要因当地疫情出现区域集中性和家庭聚集现象,且核酸筛查中发现较多阳性病例 ,为尽快控制疫情传播而升级防控措施。具体调整情况如下:高风险地区调整:荔湾区白鹤洞街、中南街由中风险地区调整为高风险地区。

广州又增一例阳性?!新增一处封控区!部分区域开展全员核酸!
〖壹〗、排查背景与数据自5月26日启动重点区域全员核酸排查以来,截至6月2日24时,广州市累计核酸采样7876万份 ,其中6892万份结果为阴性,已发现阳性29人 。这些阳性病例均通过主动排查发现,包括密接者排查 、核酸大排查和发热门诊排查等途径。例如 ,6月2日新增的16例境内感染者中,5例是通过核酸大排查发现的。
〖贰〗、广州新增两例确诊病例为轻型,官方初步研判封控区内可能已发生社区传播 ,并存在向其他地区扩散的风险,当前疫情形势较去年“21德尔塔疫情 ”更为严峻 。病例基本情况 病例1:7岁男童,家住白云区三元里大道,4月8日在学校例行核酸检测中结果异常 ,复核阳性,为棠景街某小学学生。
〖叁〗、自2022年4月29日起,广州白云区人和镇、龙归街新增部分区域为封控区 、管控区、防范区 ,具体如下:封控区 龙归街 北村西街南一巷18号、6号,北村西大街9号 、7号、5号。人和镇 东华村上华北八巷5号、7号 、9号,十巷5号、7号、9号 ,七巷2号,六巷1号 、3号 。
〖肆〗、022年2月22日,广州市番禺区发现1例境外输入关联新冠肺炎确诊病例 ,为闭环管理的密切接触者,未造成社区传播风险。 具体信息如下:病例基本情况 国籍与年龄:韩国籍男性,42岁。入境时间:2021年11月25日入境中国后未再出境。关联背景:2月17日入住隔离酒店 ,陪护其从韩国入境的年幼孩子接受集中隔离观察 。
〖伍〗、后续措施:继续开展重点人群和花都区全员核酸筛查。
〖陆〗 、月13日广州越秀发现1例核酸阳性入境人员后,地铁并未全面停运,仅部分出入口封闭。具体措施如下:地铁运营调整根据广州市交通运输局通知,自12月13日23:20起 ,广州地铁五号线淘金站B口封闭,但A口仍可正常进出站 。
发表评论