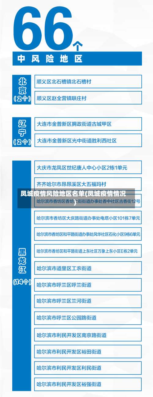
凤城疫情风险地区名单(凤城疫情情况)
辽宁凤城属于什么风险地区
〖壹〗、不用 。截止到2022年9月7日,通过查询相关资料显示 ,温州属于我国低风险地区,凤城属于我国低风险地区,温州回凤城,需要携带48小时阴性核酸证明和行程卡出示 ,不会隔离,但是进入凤城需要连续三天做核酸。

〖贰〗 、丹东凤城不可以去天津。通过查询相关公开资料显示截止2022年11月3日丹东凤城为中高风险地区,非必要不离丹东凤城 ,确需离丹的须经审批并持48小时核酸检测阴性证明。

〖叁〗、通过查询相关资料显示,丹东凤城现在场馆都没有开放,截止到2022年9月1日 ,丹东凤城当前风险等级为低风险地区,仍存在疫情风险,场馆都处于暂停对外开放 。
〖肆〗、今天(24日) ,辽宁丹东市政府新闻办举行新冠肺炎疫情防控工作第三十一场新闻发布会。发布会通报,11月23日0—24时,丹东市报告阳性感染者9例。其中 ,外省市输入2例,低风险区排查发现5例,隔离点发现2例 。丹东市累计报告的116例阳性感染者中,社会面筛查发现65例 ,隔离管控人员筛查发现51例。
〖伍〗、进入冬季以来,农村地区零星散发病例和局部聚集性疫情明显增加,严重影响当地正常生产生活秩序。核酸检测是近来尽早发现新冠病毒感染者的有效手段 。② 工作方案所指返乡人员包括哪些人群?工作方案所指返乡人员是指从外地返回农村地区的人员。
〖陆〗 、不需要。查询辽宁疫情指挥部显示 ,截止到2022年12月8日,丹东凤城和鞍山地区暂无低中高风险区域,也没有其确诊病例人员 ,都是常态化防控区,所以2022年11月30日辽宁丹东凤城去辽宁鞍山是不需要隔离的 。辽宁省,简称“辽 ” ,取辽河流域永远安宁之意而得其名,是中华人民共和国省级行政区,省会沈阳。

西安凤城八路是几类风险地区?
其他地区风险等级不变。调整后全市现有3个中风险地区 。
凤城八路位于西安市城北 ,是城北的一条东西向主干道。明光路则是城北的一条南北向道路。凤城八路与明光路大致呈十字交叉。凤城八路 它是西安城北较为重要的交通要道,道路较为宽阔,周边分布着众多政府机关单位,比如陕西省政府等 ,还有一些商业写字楼、住宅小区等 。
凤城八路位于西安未央区,属于张家堡街道办事处的管辖范围。这条道路不仅是未央区交通网络中的重要一环,也是居民日常出行的重要通道。张家堡街道办事处作为未央区的一部分 ,不仅负责凤城八路的日常管理,还承担着周边社区的综合治理工作,确保居民的生活质量和社区的和谐稳定 。
西安凤城八路属于未央区 ,未央区名源自境内大汉皇宫未央宫,意为“繁荣兴盛,不尽不衰”。中国历史上先后有秦、汉 、唐等11个王朝建都未央 ,区域古遗迹数量之多、面积之大、价值之高为全国区县之最。其中秦阿房宫 、汉长安城、唐大明宫等三大遗址区,1961年被国务院列为“第一批全国重点文物保护单位” 。
西安市人力资源和社会保障局的主办公地址在未央区凤城八路109号,西安市人民政府6号楼4层 ,此外在雁塔区建工路28号的人力资源大厦设有另一办公点。主办公点详细信息主办公点位于未央区凤城八路109号,具体在西安市人民政府6号楼的4层。
西安凤城八路有多个卖家具的地方,能满足不同消费者的需求 。红星美凯龙至尊MALL:这是一个规模较大且知名的家居卖场。它汇聚了众多国内外一线家具品牌,产品种类丰富多样 ,从现代简约风格到欧式古典风格,从客厅家具到卧室家具等应有尽有。
丹东去凤城需要什么手续
〖壹〗、不需要 。根据凤城疫情防控中心发布的信息,截止2022年8月3日 ,凤城属于低风险地区,出入凤城需要携带行程码即可。丹东到凤城都是低风险地区不用做核酸的,但是一定要有行程码。
〖贰〗 、关键的问题是需要看丹东地区是否低风险地区的。如果是低风险地区的人那么是不需要的 。如果是中高风险地区的人 ,是需要的。
〖叁〗、需要身份证、户口本 、结婚证或购房合同、个人申请书等材料,到辽宁丹东相关派出所办理迁移证,再到爱阳镇派出所办理迁入手续。 《户口登记条例》 第十三条 公民迁移 ,从到达迁入地的时候起,城市在三日以内,农村在十日以内 ,由本人或者户主持迁移证件向户口登记机关申报迁入登记,缴销迁移证件 。
西安恢复正常出行!青龙寺重新开园!
西安市自3月22日起恢复正常出行,青龙寺等部分景区重新开园,部分商场恢复营业。 具体信息如下:恢复正常出行政策低风险地区人员:西安市低风险地区所在区县人员离市凭西安“一码通”绿码正常出行 ,不需查验48小时核酸检测阴性证明。
总结:西安青龙寺遗址景区已恢复开放,需提前预约并遵守限流政策,开放时间因区域不同有所区分 ,建议通过官方渠道确认最新信息后规划行程 。
西安青龙寺不需要门票,但需要网络预约。以下是关于西安青龙寺门票及预约的详细说明:门票情况:免费开放:西安青龙寺是免费对外开放的,游客无需支付门票费用。预约要求:虽然不需要门票 ,但进入景区游览需要通过网络进行预约 。预约成功后,凭预约凭证方可进入景区。
青龙寺属于西安市雁塔区,具体地址为西安市雁塔区西影路与雁翔路十字向北355米。根据疫情防控工作安排 ,西安市青龙寺遗址景区将于2021年11月10日起恢复对外开放 。景区地址:西安市雁塔区西影路与雁翔路十字向北355米。
凤城市属于什么风险地区
〖壹〗、丹东市累计报告的116例阳性感染者中,社会面筛查发现65例,隔离管控人员筛查发现51例。其中 ,在外省市来(返)丹人员中先后发现9例,分布在振安区、东港市 、凤城市和宽甸县,均在抵丹后第一时间落实了健康管理措施,未造成社会面传播;本地107例 ,分布在振兴区、元宝区、振安区和东港市 、宽甸县。
〖贰〗、大连算低风险地区 。9月15日0时至24时,大连市无新增本地新冠肺炎确诊病例和无症状感染者。按照国务院联防联控机制《新型冠状病毒肺炎防控方案(第九版)》等规定,市疫情防控总指挥部决定 ,即日起将我市西岗区香炉礁街道金海社区香水湾5号解除中风险管控。至此,全市全域无风险区 。
〖叁〗、高风险地区:累计病例超过50例,14天内有聚集性疫情发生。中风险地:14天内有新增确诊病例 ,累计确诊病例不超过50例,或累计确诊病例超过50例,14天内未发生聚集性疫情。低风险地区:无确诊病例或连续14天无新增确诊病例 。根据三个维度来考虑。一是地域 ,以街道 、乡镇为基本单位。
〖肆〗、低风险地区(29个):包括富宁县、广南县 、丘北县、西畴县、马关县 、砚山县等 。防控策略:实施“外防输入 ”策略,重点做好排查和健康教育,防止疫情输入。动态调整机制:根据疫情发展 ,各县(市、区)风险等级将实时调整。
〖伍〗、无风险地区是没有疫区发生的,风险很小很小 。低风险地区不代表没有风险,有些地区刚刚从高危和中危疫情的减少(调整)中走出来。防护措施不同 无风险地区就是常态化防疫。高风险区所在县(市、区 、旗)的其他地区划定为低风险区。
丹东近来属于什么风险地区
〖壹〗、高风险地区 。7月17日,辽宁省丹东市振兴区新冠肺炎疫情防控指挥部发布消息:按照《新型冠状病毒肺炎防控方案(第九版)》规定 ,经丹东市新冠肺炎疫情防控指挥部同意,振兴区新冠肺炎疫情防控指挥部研究决定,划定高风险区1个、中风险区1个。
〖贰〗 、辽宁省疾控中心对丹东市的新冠肺炎流行毒株进行了二代全基因组测序 ,通过特征性突变位点分析,本地疫情毒株与当前国内各地的流行毒株均不相同,属于VOC/Omicron变异株(BA.3进化分支) ,可分为6条传播链。其中,“11·19”“11·20”发现的社会面阳性感染者分属2条传播链,正在流行 。
〖叁〗、辽宁丹东市多地调整为中风险地区 ,根据丹东市当前疫情防控和防控工作需要,经丹东市专家组研判,丹东市指挥部决定自2022年4月26日起对丹东市振兴区丹建锦园93 ,95号楼,福临花园小区文安新村地区调整为中风险地区。
发表评论