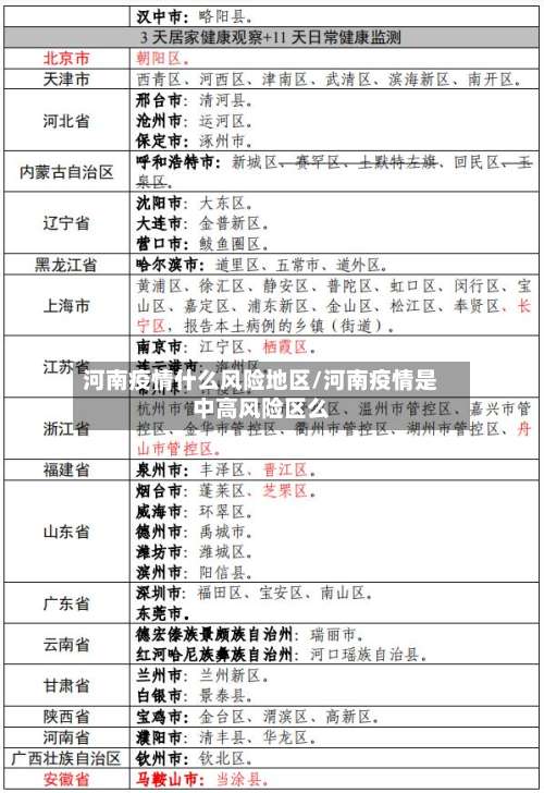
河南疫情什么风险地区/河南疫情是中高风险区么
疫情还没结束,中国另一场战役也已经打响了
中国在疫情期间打响的另一场战役是经济方面的复工、复产、复市,即中国经济保卫战。以下是对这场战役的详细阐述:战役背景与启动背景:新冠肺炎疫情的持续对全球经济造成了冲击,中国作为世界第二大经济体 ,也面临着巨大的经济压力。为了应对疫情带来的挑战,中国在做好疫情防控的同时,积极推动经济恢复 。

防疫工作到了紧要关头 ,他们是平凡岗位上平凡的人,正从事着不平凡的工作,正经受着一场不平凡的考验 ,他们是这场新型冠状病毒感染的肺炎疫情社区防控的“守门人”。

岁末年初,一场来势汹涌的新型冠状病毒肆虐武汉,席卷全国 ,一场关系人民群众生命健康的疫情防控战正在如火如荼进行。疫情防控形势日趋严峻,一场没有硝烟的疫情攻坚战正在全面打响 。盛世之下,总有人为万家灯火负重前行 ,他们不忘过去,更不惧未来。这个世界上,从来没什么岁月静好,只不过有人替我们负重前行。
一场全民性的抗击“非典 ”的战役在全国打响 。 邮资票品管理司和邮票印制局的相关人员对邮票印张进行分析 “非典”疫情是一场全人类的灾难 ,抗击“非典”是一场没有硝烟的战争。中国在与这种病毒的斗争中,医务工作者站在了最前列。白衣天使救死扶伤 、舍己救人的崇高精神,激励和感动着每一个人 。
河南是中高风险地区吗
随意将限制出行范围由中高风险地区扩大到其他地区:山西省运城市、河南省郑州市这类投诉较多。疫情防控应精准定位中高风险区域 ,对相关区域人员进行合理管控,然而这些城市却随意扩大限制出行范围,使得更多非中高风险地区的人员受到不必要的出行限制 ,影响了正常的社会流动和经济活动。
截至近来,河南济源全域为低风险区 。以下为详细说明:风险等级现状:根据公开信息,济源近来全域被划定为低风险区 ,表明当地疫情形势总体平稳,未出现中高风险区域。查询方式建议:全国风险等级专题:可通过提供的专题链接,实时查看全国中高风险地区名单 ,并切换至其他城市查询具体风险等级。
根据最新信息,河南近来因空气污染启动橙色预警的中高风险地区主要集中在以下城市:郑州、洛阳 、焦作、济源、濮阳 、周口。近期空气质量分阶段情况 11月4-5日:受东南风影响,污染逐渐积累,河南中北部及西部(如郑州、焦作、洛阳等)可能出现中度污染 。
截至近来 ,国内共有2个高风险地区,76个中风险地区,主要分布在陕西省 、河南省、浙江省等地 ,以下为详细信息(数据不包括港澳台地区):高风险地区:具体地区名单会随疫情形势动态调整,可通过权威渠道实时查询。
河南焦作近来大部分地区属于常态化防控区域,但存在部分中高风险地区。以下是具体分析:整体风险等级 河南省焦作市近来大部分地区被划定为常态化防控区域 ,这意味着这些区域在疫情控制方面相对稳定,但仍需保持警惕,严格遵守防控要求 。

河南省中高风险地区名单
〖壹〗、根据最新信息 ,河南近来因空气污染启动橙色预警的中高风险地区主要集中在以下城市:郑州 、洛阳、焦作、济源、濮阳 、周口。近期空气质量分阶段情况 11月4-5日:受东南风影响,污染逐渐积累,河南中北部及西部(如郑州、焦作、洛阳等)可能出现中度污染。
〖贰〗 、截至2021年11月3日 ,郑州市风险等级名单为0个高风险地区、1个中风险地区(荥阳市贾峪镇滨湖社区) 。具体调整情况如下:高风险地区:无。自2021年8月28日12时起,郑州市中高风险地区全部清零,此后未再划定高风险区域。
〖叁〗、河南近来没有高风险地区,但是有24个中风险地区 ,其余地区为低风险地区 。
〖肆〗 、河南省,简称“豫 ”,中华人民共和国省级行政区。省会郑州 ,位于中国中部,河南省界于北纬31°23-36°22,东经110°21-116°39之间 ,东接安徽、山东,北接河北、山西,西连陕西 ,南临湖北。
〖伍〗 、截至近来,国内共有2个高风险地区,76个中风险地区 ,主要分布在陕西省、河南省、浙江省等地,以下为详细信息(数据不包括港澳台地区):高风险地区:具体地区名单会随疫情形势动态调整,可通过权威渠道实时查询 。
〖陆〗 、郑州市整体风险等级情况 中高风险区域分布:除高新区上述中风险小区外,郑州市其他区县(如二七区、中原区等)可能存在独立的中高风险区域 ,需以官方最新名单为准。
发表评论