如何查询疫情中高危地区(怎么查疫情高危地区)
身份证可查传染病
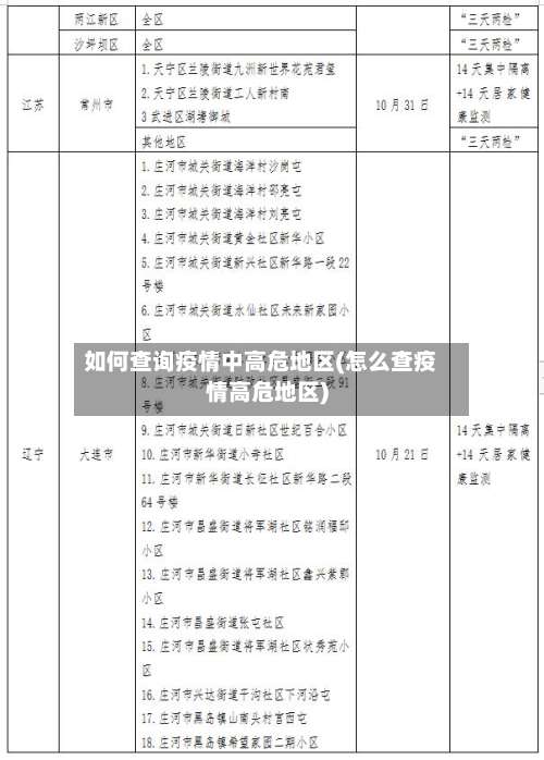
〖壹〗 、身份证可以查询传染病信息,但不能随便查。这个结论是基于中国疾控中心上线的“多病共检专病提报系统 ”而言的 。该系统将艾滋病、乙肝、丙肝 、梅毒四类重大传染病的确诊记录 ,与个人身份证进行关联,形成了一个全国范围内可实时调取的健康档案。

〖贰〗、可以。近来疾控系统通过应用多病共检专病提报系统,已实现艾滋、乙肝 、丙肝和梅毒四种传染病确诊信息与身份证关联 ,支持全国跨地区实时查询 。当感染者流动至异地时,输入身份证即可自动弹出病史提示。该系统的应用场景广泛,包括疫情监测、跨省就医、高危人群筛查(如孕检 、手术前检测)等。

〖叁〗、综上所述 ,凭身份证可以全国查询艾滋病、乙肝、丙肝 、梅毒这四种传染病的确诊信息,是我国在传染病信息管理方面的一项重要举措 。

〖肆〗、现在疾控中心可通过身份证直接查询特定传染病病例,但仅限艾滋病、乙肝 、丙肝、梅毒四类 ,且查询权限和数据使用受严格限制。具体说明如下:身份证关联传染病查询的技术实现中国疾控中心启用的“多病共检专病提报系统”已实现身份证信息与四类传染病确诊记录的关联。
发短信可以查30天出行轨迹,看看你是否高危?
发短信可以查询30天出行轨迹,通过查询结果能辅助判断是否到过高危地区,但无法直接判定是否为高危人员 。具体说明如下:查询方式:不同运营商查询方式不同,具体如下:电信手机用户:编辑短信CXMYD#身份证号码后四位到10001 ,授权回复Y后,可查询手机号近15日内的途径地信息。
第一,在家3天收到一条短信。收到另一个更正提示。治疗:关注自己的健康码状态 ,做好自己的健康监测 。短信类型4:四川省疾控中心温馨提示 如何应对:在健康四川关伟、四川省疾病预防控制 、四川日报等微信官方账号上,都贴在小区的门柱上,查自己的行动轨迹 ,有没有去过中高危地区。
信用轨迹:展示多平台申贷行为,分析高频申请、高风险标识等异常操作。适用人群:信用受损者(如网贷被拒)身份信息泄露高危群体(如身份证外借者)主动风险管理者(如需优化信用记录者)信用报告的必要性隐性财富保护:信用记录影响租房、贷款 、求职等生活场景,不良记录可能导致全面受限 。
不会。移动手机卡工作原理:由于每个基站都有其唯一的CID(基站编号) ,当移动定位卡插入到手机或者其他LBS产品主机时,每次开机入网同时,工程模式中的信息被储存在手机或者LBS产品的主机内存的特定区域。

行程码表示什么
行程码即通信大数据行程卡 ,是旅行轨迹的记录凭证,也是疫情防控的重要手段 。以下是关于行程码的详细解释:功能作用:记录旅行轨迹:行程码可显示用户在过去14天内到过的城市和在中国停留4小时以上的城市信息。疫情防控:用于证明该人在过去14天内是否去过重点疫区和国家,是疫情防控的重要借鉴依据。
行程码即通信大数据行程卡,作为旅行轨迹的记录凭证 ,是疫情防控的重要手段 。“行程单代码”可显示用户在过去14天内到过的城市和在中国停留4小时以上的城市信息,可用于证明该人在过去14天内是否去过重点疫区和国家。一般用在人多的场合,如火车站、商场等。2020年2月开始出现行程单代码 。
行程码地区带星号的原因是持有人在过去14天访问过的城市中存在中等或高等风险区域。具体说明如下:星号标记的判定依据行程码通过通信大数据分析 ,若用户在过去14天内到访过的城市中存在中高风险区域(以国家卫生健康委每天公布的名单为准),则该城市名称旁会标注星号(*)。
安亭是中高风险地区吗
不是,上海市嘉定区安亭镇(中高风险除外)近来为低风险区。风险区什么时候可以解封?一般14天就能解封 ,但要看封闭的小区有没有新病例 。
截至7月6日,全国现有高风险地区246个、中风险地区140个,涉及北京 、安徽、内蒙古、上海、福建 、江苏、山东、陕西 、辽宁9个省份 ,具体调整情况如下:辽宁高风险区:振兴区永昌街道振八街28-25号调整为高风险区,同时高风险区减少3个。
截止到2022年12月7日上海有26个高风险地区,8个低风险地区。
特殊情况限制要求 近来 ,对往来上海市中高风险地区所在乡镇(街道)的人员,或14日内有其他本土阳性感染者所在乡镇(街道)旅居史人员,昆山实行“7天集中隔离 + 7天居家健康监测 ”,暂不开放通勤 。对于上海的营运出租车 ,昆山方面不允许其过境,乘客必须提前下车,走人行通道进入昆山。
截至近来 ,上海共有4个高风险区和1个中风险区。
注意事项:新冠肺炎疫情防控工作再次传来佳音:全国高风险地区2021年2月18日全部清零 。根据国务院联防联控机制有关要求,从18日零时起:将黑龙江哈尔滨市利民开发区裕田街道、呼兰区建设路街道风险的等级调整为低风险。
发表评论