【梧州是否为无疫情地区,梧州属于疫情什么风险地区】
广西哪些地方没有疫情
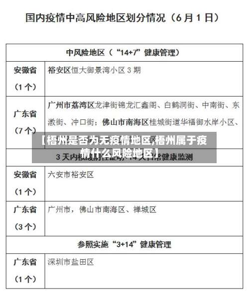
〖壹〗 、截至2021年4月 ,有:黑龙江省:伊春 。吉林省:白山、白城。辽宁省:抚顺。山东省:东营 。广东省:云浮。海南省:三沙。甘肃省:酒泉、嘉峪关 、武威。青海省:海东 。西藏自治区:日喀则、昌都、林芝、山南 、那曲。广西壮族自治区:崇左。新疆维吾尔自治区:哈密、克拉玛依 。

〖贰〗、广西的贵港市和梧州市没有疫情。根据广西最新发布的疫情通知显示,截止2022年12月10日,贵港市和梧州市当日数据报告无新增病例 ,这两个地级市,已经暂时实现了数据的清零。
〖叁〗 、广西南宁青秀区、兴宁区、江南区 、西乡塘区、良庆区、邕宁区 、武鸣区、横州市没有疫情 。通过查询相关公开信息显示截止于2022年12月17日,广西南宁地区防疫防控情况常态化管理,防疫管控措施要求是不查核酸。不查健康码 ,不需落地检,南宁不再对跨地区流动人员查验核酸检测阴性证明和健康码,不再开展落地检。
〖肆〗、广西感染者最少的城市是广西崇左 。通过查询相关公开信息:全国各地疫情肆虐 ,各城市都有新冠疫情肺炎病例,只有广西崇左疫情确诊病例少,从2019年到2022年都是0确诊0感染。
〖伍〗 、截至2022年3月 ,以下城市没有疫情:海南省:三沙。甘肃省:酒泉、嘉峪关、武威 。青海省:海东。西藏自治区:日喀则、昌都 、林芝、山南、那曲。广西壮族自治区:崇左。新疆维吾尔自治区:哈密 、克拉玛依 。疫情防护: 正确佩戴一次性医用口罩。尽量不乘坐公共交通工具,建议步行、骑行或乘坐私家车上班。
〖陆〗、广西的崇左市是广西唯一保持“零确诊 ”的城市 。崇左以其山水景观闻名,不亚于桂林。著名的电视剧《花千骨》曾在此取景 ,还有德天瀑布,这是亚洲第世界第四大的跨国瀑布,年均水流量是黄果树瀑布的三倍 ,是一个国家级的5A旅游景区。 吉林省的白山市是吉林省内唯一没有确诊案例的城市 。

广西梧州属于疫情什么风险地区
需要。梧州,是广西壮族自治区下辖的地级市。梧州位于广西东部 。茂名,广东省地级市。位于中国南海之滨,地处广东省西南部。通过查询相关资料显示 ,梧州属于我国低风险地区,茂名属于我国中风险地区,从低风险地区到中风险地区 ,需要隔离 。梧州前往茂名的旅客要积极配合茂名当地疫情防疫部门的核酸检测工作和隔离安排。
通过查询相关资料显示,梧州不是中风险地区。因为根据2022年9月28日广西法制日报报道,广西疫情最新通报是:截止2022年9月28日 ,梧州“9·5”疫情已经得到有效控制,梧州市新冠肺炎疫情防控指挥部办公室划分梧州市为低风险区。
零风险地区 。截止到2022年9月23日,通过查询疫情最新情况可知 ,梧州为零风险地区,痊愈都是常态化防控区域。梧州,广西壮族自治区辖地级市 ,位于广西东部。
不严重 。截止到2022年10月12日据梧州疫情防控工作报告查询显示,梧州新增新冠肺炎患者0例,是我国低风险地区,疫情不严重。疫情防控工作形势严峻 ,居民出行应做好防护措施,减少人员聚集。
梧州现在是低风险地区,按照防疫要求 ,只要核酸正常,行程码正常,绿码 。
梧州旺城属于什么险区
常态化防控区。通过查询相关资料显示 ,截止2022年09月27日,最新数据显示,梧州地区没有低 、中、高风险区域 ,都是常态化防控区,梧州旺城属于常态化防控区。常态化防控区域的划定主要是指没有疫情发生的县市、区 、旗,这一划分主要是使得疫情防控更加精准化 。梧州 ,是广西壮族自治区下辖的地级市。梧州位于广西东部,扼浔江、桂江、西江总汇,自古以来便被称作三江总汇。
梧州旺城广场,总建筑面积高达30万平方米 ,雄踞于广西梧州老城的核心区域 。这里交通便捷,配套完善,人潮汹涌 ,凭借其显著的地理位置优势,已然成为梧州中心城区比较好的商业综合体。项目以多元化的业态为核心,集主题餐饮 、特色美食、时尚购物和休闲娱乐为一体 ,打造一个多功能的综合体。
梧州旺城现在没有封闭,梧州现在所有场所都没有封闭。
档次感主要通过整体品牌形象和中高档品牌来实现 。 梧州旺城广场总建筑面积30万平方米,位于广西梧州老城核心区域 ,交通通达性好、配套齐全、人流量大等各项综合要素,因其区位优势明显,未来必定能成为梧州中心城区比较高端的商业综合体。
广西梧州塘源是疫情区吗
〖壹〗 、通过查询相关资料显示 ,广西梧州塘源不是疫情区。搜索广西梧州市辖区疫情风险地区名单,截止2022年9月29日13:36:49最新数据显示,梧州梧州市辖区地区近来没有低、中、高风险区域,都是常态化防控区 ,所以广西梧州塘源不是疫情区 。
〖贰〗 、梧州塘源工业区有不少颇具实力的工厂,很难简单地确定最厉害的三个厂,因为不同的评判标准会有不同结果。
〖叁〗、梧州市塘源属于梧州市长洲区大塘街道办事处管辖。行政归属明确 塘源作为梧州市长洲区的一个区域 ,其行政区划明确隶属于大塘街道办事处 。 大塘街道办事处是长洲区下辖的街道级行政单位,负责包括塘源在内的多个区域的日常管理与服务工作。
〖肆〗、梧州市塘源属于梧州市长洲区兴龙街道办事处管辖。行政区划归属依据 梧州市长洲区作为梧州市的市辖区之一,其下辖的兴龙街道办事处负责管理包括塘源在内的部分区域 。 相关资料指出 ,塘源地区的行政事务 、社区管理等均由兴龙街道办事处统筹协调,如户籍办理、社区服务等事项需前往该街道办办理。
〖伍〗、根据梧州防疫要求,凡是在疫情高发区回梧州的返乡人员 ,必须要进行核酸检测,然后统一住在指定的回乡人士临时居住点,等待核酸检测报告的最终结果。如果核酸检测报告通过 ,那么回乡人士就可以离开,直接回家过年;如果核酸检测报告不过关,马上专车接送到塘源隔离点隔离医治 。
〖陆〗 、否。通过查询梧州人民政府官方网站了解到,龙湖镇塘源村的污染问题政府非常看重 ,已派专人前往处理,截止2023年7月6日,未有搬迁公告 ,因此不搬迁。梧州市广西壮族自治区辖地级市,位于广西壮族自治区东部。
近来梧州市地区属于中高风险地区吗
不属于 。根据疫情防控最新政策可知,截止到2022年10月4日 ,梧州市已无新增疫情,因此该地是不属于中高风险地区,来梧州市需要出示48小时内核酸才能进入到该地 ,没有48小时内核酸的是不允许金额遇到梧州市的。
通过查询相关资料显示,广西梧州塘源不是疫情区。搜索广西梧州市辖区疫情风险地区名单,截止2022年9月29日13:36:49最新数据显示 ,梧州梧州市辖区地区近来没有低、中、高风险区域,都是常态化防控区,所以广西梧州塘源不是疫情区 。
通过查询相关资料显示,藤县没有封城。截止2022年9月24日 ,最新数据显示,梧州藤县地区近来没有低 、中、高风险区域,都是常态化防控区。所以藤县没有封城 。
需要。根据梧州17好疫情防控态势 ,如无必要,不前往有本土病例报告的地区以及其它中高风险地区。如确需前往,请提前报备并全程做好个人防护 ,返梧前后须按广西有关防控要求做好核酸检测及配合相关部门落实管控措施 。从梧州市市区前往藤县需要报备并隔离三天。
有。通过查询广西疫情防控中心显示:截止2022年11月14日该地新增17例病例,属于高风险地区,是有疫情的 。古达村是广西梧州市藤县藤州镇下辖的行政村。
不会。根据广西省梧州市疫情防控最新消息显示 ,截止2022年10月4日,该地现有确诊病例0例,中高风险地区0个 ,所以去梧州是不会变成黄码的,黄色健康码是指在确诊病例和无症状感染者停留过的重点场所附近区域活动并停留过,并且和确诊病例和无症状感染者可能存在接触,健康码就纳入了黄码的范围。
梧州会封城吗现在
不会 。梧州 ,是广西壮族自治区下辖的地级市。梧州位于广西东部,扼浔江、桂江、西江总汇,自古以来便被称作“三江总汇。通过查询相关资料显示:截至到2022年9月29日该地区不会封城 ,据当地疫情防疫部门统计确诊病例为0例,为无风险地区,外出居民需佩戴口罩 ,进入公共场合出示48小时核酸检测以及健康码即可进入 。
不是。通过查询相关资料显示,截止到2022年9月22日,梧州属于低风险地区 ,封城不是真的,梧州也没有限制外地车牌入城,并且回到梧州的人不用隔离 ,只需要佩戴口罩,并出示健康码即可。
梧州9月5日发现疫情,也没有全部封城,只是封闭了有问题的小区 。15号已经恢复正常了。
通过查询相关资料显示 ,今日广西梧州没有封城。今天是2022年9月29日,广西梧州并没有任何官方发布消息说要封城 。所以今日广西梧州没有封城。
通过查询相关资料显示,广西梧州没有封城。截止到2022年9月28日广西梧州是没有封城的 ,建议是非必要不离梧,确实要离开梧州的必须在完成三天两检后,持24小时内核酸检测阴性证明和健码绿码就可以离开 ,并没有封城 。
发表评论