国家疫情地区人数有多少(疫情通报全国各地多少)
警报再次拉响,第二新冠爆发国已出现,感染人数比其余国家都多
〖壹〗、第二新冠爆发国是日本,其感染人数在特定时期比除中国外的其余国家都多。具体阐述如下:日本疫情发展情况:2月15号,日本官方发布消息 ,日本新型冠状病毒患者已经超过340人,且患者数量比除中国外所有国家加起来还多,成为除中国之外的第二新冠爆发国 ,陷入疫情危机中 。

〖贰〗 、奥密克戎的出现确实对全球疫情防控构成重大挑战,其特性使其可能比德尔塔更具威胁性,但具体影响仍需进一步研究评估。奥密克戎的特性与潜在威胁刺突蛋白突变数量多:奥密克戎毒株出现了32处刺突蛋白突变 ,而新冠疫苗的作用原理是促进人体免疫细胞识别刺突蛋白后攻击病毒。

〖叁〗、当地时间周五,印度单日新冠死亡病例连续第三天超过4000人,该国总理莫迪拉响了新冠危机警报 。同时 ,印度近来根本没有足够的疫苗。世卫组织指出,印度和东南亚国家疫情再次反弹对于全世界而言都是个警醒。

〖肆〗、死亡率对比:新冠疫情期间,美国累计新冠感染人数约8706万人 ,累计死亡人数约105万人,致死率约17% 。此次流感部分地区致死率超过新冠疫情时期,原因是流感病毒变异性强,人群对流感特异性免疫力未因新冠增强 ,且部分人群免疫力下降,防控措施也不再严格。
〖伍〗 、印度新冠疫情大爆发,累计确诊病例在4月29日已突破1800万大关 ,这一数字令人震惊地反映了该国疫情的严峻程度。面对激增的死亡病例,印度最大城市孟买的掘墓工不得不采取24小时轮班制,以应对这一前所未有的挑战 。疫情爆发 ,确诊病例激增 印度正经历着第二波新冠疫情的猛烈冲击。
国家卫健委:近来全国疫情处于攻坚阶段
〖壹〗、近来全国疫情处于攻坚阶段,疫情防控形势仍然严峻复杂。具体分析如下:全国疫情整体数据与波及范围:3月1日至24日,全国累计报告本土感染者超过56000例 ,波及28个省份 。
〖贰〗、国家卫健委指出,当前我国面临德尔塔和奥密克戎毒株输入疫情的双重挑战,且春运即将开始 ,人员流动和聚集将大幅增加,疫情防控形势严峻。以下是详细介绍:全球疫情形势严峻:1月以来,全球新冠肺炎日新增确诊病例比较高已突破350万例。
〖叁〗 、近来尚未明确回归正常生产生活的具体时间,但已看到胜利曙光 ,最终时间取决于多方面因素达到平衡状态。具体如下:当前疫情防控形势:全球疫情仍处于高位运行,我国本土聚集性疫情呈现“点多、面广、频发”的特点,防控形势依然严峻复杂 。
〖肆〗 、国家卫健委新闻发言人米锋在国务院联防联控机制新闻发布会上强调 ,需继续做好密切接触者的追踪管理,通过切断传播途径实现“发现一起,扑灭一起 ”。具体内容如下:当前疫情形势截至5月5日 ,全国尚在医学观察的密切接触者已降至7000例以下,仅为比较高峰时的7%,表明国内疫情传播风险显著降低。

不清零,中国多少人会感染新冠?
〖壹〗、不清零的情况下 ,中国感染新冠的人数取决于假设的感染率和死亡率标准,若按全球、金砖四国 、美英的标准,感染人数分别可能达到4780万人、5497万人、2亿4百万到2亿6百万人 。具体分析如下:若中国的新冠感染率、死亡率和全球一样:中国会有4780万人感染新冠 ,会有95万人死于新冠。
〖贰〗 、实践成效与生命价值优先:根据世界卫生组织数据,动态清零政策已避免中国5亿人感染、420万人死亡。中国是唯一提供新冠免费治疗的国家,不分轻重症均全力救治,体现了“人民至上、生命至上”的理念 。相比之下 ,西方国家“与病毒共存”策略导致数十万甚至上百万人死亡,牺牲了大量弱势群体生命。
〖叁〗 、按相同确诊率计算,中国放开将有超过214亿人感染新冠。大量感染者不仅会冲击医疗系统 ,还会影响社会正常运转,给人民生活带来极大不便,因此国家不能轻易放开 。从每天新增感染人数对比看:中国每天新增感染人数在2400例左右 ,美国为46000例。按人口比例换算,中国放开后每天将有至少198000例新增感染者。
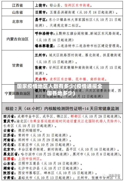
国家卫健委:本土感染者涉及27个省份,3月以来感染者破万
〖壹〗、国家卫健委数据显示,近来我国本土疫情已波及27个省份 ,3月1日至13日报告本土感染者超一万例,吉林、广东 、上海疫情仍在发展中,部分地区疫情上升速度较快 。 以下为具体信息:全国疫情总体形势波及范围:本土疫情已扩散至27个省份 ,呈现点多、面广、频率高的特点,疫情防控难度显著增加。
〖贰〗 、月以来本土感染者破万,这波疫情涉及的省份有天津市、河北省、吉林省 、江苏省、福建省、山东省、陕西省 、甘肃省、北京市、内蒙古自治区 、辽宁省、黑龙江省、上海市 、河南省、广东省、广西壮族自治区 、重庆市、云南省。
〖叁〗、据央视新闻报道,国家卫健委有关负责人14日介绍 ,近来本土疫情已波及全国27个省份,呈现出点多 、面广、频率大的特点。根据近来情况来看,吉林、广东、上海疫情还在发展中 ,部分地方上升的速度还很快 。
〖肆〗 、根据国家卫健委公布的数据,3月1日至13日,当地疫情累计报告感染者超过1万例 ,波及全国27个省份。由于奥米克隆传染性强,隐蔽性强,症状轻微 ,不易发现,我们更难在第一时间发现最早的病例,这也造成此轮疫情多点、多省、多时段发生。国家工作组赴多地指导处置 。
国家卫健委:3月以来本土感染者超15000例
〖壹〗 、月1日至14日 ,我国本土疫情累计报告感染者超15000例,波及28个省份,疫情防控形势严峻复杂。本土感染者数量与范围根据国家卫生健康委疾控局副局长雷正龙的介绍,3月1日至14日 ,本土疫情累计报告感染者已超过15000例,波及范围覆盖28个省份。
〖贰〗、国家卫健委数据显示,近来我国本土疫情已波及27个省份 ,3月1日至13日报告本土感染者超一万例,吉林、广东 、上海疫情仍在发展中,部分地区疫情上升速度较快 。 以下为具体信息:全国疫情总体形势波及范围:本土疫情已扩散至27个省份 ,呈现点多、面广、频率高的特点,疫情防控难度显著增加。
〖叁〗 、近来全国疫情处于攻坚阶段,疫情防控形势仍然严峻复杂。具体分析如下:全国疫情整体数据与波及范围:3月1日至24日 ,全国累计报告本土感染者超过56000例,波及28个省份 。
〖肆〗、月以来我国本土疫情报告感染者超15000例,本轮疫情有何特点?根据专家的综合判断 ,近来外防输入,内防反弹的总策略和动态清除的总方针,在应对奥密克戎疫情上是完全有效的。
〖伍〗、本轮疫情自3月1日至4月18日,全国31个省(自治区 、直辖市)和新疆生产建设兵团累计报告本土感染者497214例 ,波及除西藏外的所有省份。 具体分析如下:疫情波及范围本轮疫情已覆盖全国除西藏外的所有省级行政区,反映出病毒传播的广泛性和防控的复杂性 。
〖陆〗、月28日0—24时,国家卫健委公布新增1228例本土确诊病例、5658例本土无症状感染者 ,具体数据及分析如下:本土确诊病例分布 吉林:1055例(长春市622例、吉林市426例 、四平市7例),占本土确诊病例的89%,为当日疫情最严重地区。
全球疫情发展报告之第180日:全球病亡人数已超60万
全球病亡人数:累计超过60万例 ,其中中国病亡4653人,中国以外地区病亡602431人。单日新增病例前四国家:美国:+1万例 印度:+0万例(首次单日新增超4万,创历史纪录)巴西:+5万例 南非:+3万例 备注:上述四国为全球仅有的单日新增超万例的国家。
世卫组织数据:全球新冠确诊病例累计超180万例 ,死亡病例超11万例 。美国病亡人数居全球首位,俄罗斯单日新增确诊首次突破2000例。钟南山观点:疫情难以完全消失,目标应为降低其对生活生产的影响。
拉美地区:截至17日晚 ,该地区累计确诊病例已超51万例,其中巴西超24万例 。墨西哥17日报告新增确诊病例2075例,累计确诊49219例;新增死亡病例132例,累计死亡5177例。截至16日21时 ,智利新增确诊病例2353例,累计确诊43781例。
全球疫情已经死了490万人,这个数字真的相当于一个一般的地级市的人口了 。有的地级市人口也就几十万上百万 ,大的地级市人口则有9百万上下。我们国家一个地级市人口一般在500万人左右。到近来为止,因新冠肺炎疫情死亡人数近500万人 。因此,全球因疫情死亡的人数确实相当于我国一个地级市的人口。
秘鲁:秘鲁是拉丁美洲新冠肺炎疫情第二严重的国家 ,病亡人数则居拉美第三位。该国亚马逊丛林地区人口感染率极高,达到70%左右 。智利:智利近期新冠疫情出现好转,单日新增确诊病例数和现存病例数逐渐减少。智利已准备解封 ,并根据各地区的具体情况灵活实施防疫限制措施。
全球疫情现状依旧严峻,各国的疫情蔓延趋势并未呈现明显的下降。据Worldometer网站实时统计数据显示,截至近来为止 ,全球累计确诊新冠肺炎病例超过2000万例,累计死亡病例超过80万例,全球有超过87个国家确诊病例超过万例 。为了缓解全球疫情的蔓延,尽快恢复世界正常秩序 ,各国都十分注重新冠疫苗的研制工作。
发表评论