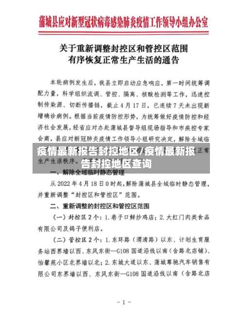
疫情最新报告封控地区/疫情最新报告封控地区查询
广州本次疫情累计报告新冠病毒感染者224例(4.18消息)
截至2022年4月18日 ,广州本次疫情累计报告新冠病毒感染者224例,均收治在广州医科大学附属市八医院,病情稳定且无重症 、危重症患者。具体信息说明数据来源与时间:信息来源于广州市人民政府新闻办公室于2022年4月18日17:00召开的疫情防控新闻发布会(总第45场),由广州市卫生健康委副主任通报 ,数据具有权威性 。

近两天新增感染者详情:近两天新增的15例感染者中,确诊病例11例,无症状感染者4例;从发现途径来看 ,集中隔离点发现13例,封控区内发现2例,无社会面新增感染者。本次疫情累计情况:累计报告感染者数量:自4月8日至今 ,本次疫情累计报告新冠病毒感染者266例。

病毒毒力减弱广州本轮疫情以无症状感染者为主:根据广州市卫健委数据,广州本轮疫情中90%以上是无症状感染者,截至2022年12月3日 ,全市累计报告新冠肺炎阳性感染者180889例,其中确诊病例30021例,尚在院治疗15427例(轻型14990例、普通型429例、重型8例) ,无症状感染者150868例。
茂名市关于调整新冠肺炎中风险地区的通告(4月18日消息)
〖壹〗、022年4月18日12时起,茂名市将3个中风险地区调整为低风险地区,调整后全域均为低风险地区 。
〖贰〗 、022年4月5日9时许,电白区在对4月4日确诊病例的密接、次密接排查和核酸筛查中发现1例疑似阳性个案 ,4月5日17时30分复核阳性,诊断为新冠肺炎确诊病例(轻型)。该个案3月31日以来主要活动轨迹如下:3月31日00:00 - 00:22:在水东街道西湖湖景湾便利店无外出。
〖叁〗、自2月19日起,深圳市龙岗区以下两地调整为中风险地区:坂田街道马安堂社区侨联东10巷1号顺兴楼坂田街道中兴路高时石材B区A钢构厂房此次调整依据国家和广东省关于新冠肺炎疫情分区分级防控的工作要求 ,经深圳市疫情防控指挥部同意后实施 。
〖肆〗 、月12日:下午前往经开区蛟桥镇新宇720社区。3月15日:下午前往新时代购物广场。3月16日:下午接受核酸检测 。

广东0新增,疫情重点国家及地区入粤旅客将分四类处理
〖壹〗、月13日广东无新增新冠肺炎确诊病例,疫情重点国家及地区入粤旅客将分四类处理。以下是详细信息:广东疫情最新情况全省情况:截至3月13日24时,全省累计报告新冠肺炎确诊病例1356例 ,累计出院1299例,累计死亡8例。13日当天全省无新增确诊病例,新增出院3例 。有483名密切接触者正在接受医学观察。
〖贰〗、从3月13日零时起 ,所有中外人员,凡是在进入上海之日前14天内,有过韩国 、意大利、伊朗、日本 、法国、西班牙、德国 、美国等国家旅行或居住史的 ,一律实施居家或集中隔离健康观察,也就是一律隔离14天。
〖叁〗、天内有疫情严重国家地区旅居史人员,如在陕西停留的,由目的地有关单位统一接回 ,集中隔离医学观察14天;经陕西中转乘其他交通工具人员,由西安咸阳机场帮助转乘离省 。14天内无疫情严重国家地区旅居史人员,如在陕西停留 ,由所在社区、入住酒店或者接待单位,督促其居家医学观察14天。
〖肆〗、中国将积极审批5类紧急必要出入境需求,增设世界航班 ,海南航空恢复深圳-温哥华直飞航线,海外华人可过境香港返回内地。中国国家移民管理局为5类紧急必要出境事由开绿灯 不鼓励个人出国旅游:当前疫情仍处于全球大流行阶段,病毒不断变异 ,输入病例较多,世界旅行风险依然较高,外防输入的形势依然严峻。
国内疫情风险地区/国内疫情风险等级划
国内疫情风险地区主要分为高 、中、低风险区 ,划分依据包括病例数量、聚集性疫情发生情况等,具体标准如下:高风险地区:定义:累计新冠病例超过50例,且14天内有聚集性疫情发生 。
疫情等级划分的4个等级判定主要依据病例数 、传播风险及区域防控需求,通常分为低风险、中风险、高风险和重点管控区域(部分地区可能将“重点管控”单独列为一级或纳入高风险范畴)。以下是具体判定标准及说明:低风险地区判定标准:无新增本土病例:连续14天内无新增本地确诊病例或无症状感染者。
疫情级别通常根据疫情的传播风险 、严重程度及防控需求进行划分 ,主要分为低风险地区、中风险地区和高风险地区三个级别,具体划分标准及依据如下:低风险地区:定义:无确诊病例,或连续14天无新增确诊病例 。
高风险地区的定义:这类地区通常是指在一定时间内(通常是14天)累积新冠病例数超过50例 ,并且这段时间内发生过聚集性疫情。 中风险区域的特征:14天内出现过新增新冠确诊病例,但累计确诊病例数未超过50例;或者累计确诊病例超过50例,但在14天内没有发生聚集性疫情。
5月16日深圳疫情最新情况:无本土新增病例
月16日0 - 24时 ,深圳无本土新增病例 。当前疫情防控形势依然严峻复杂,以下是一些相关防控信息:个人防控责任:市民仍不能有丝毫松懈,要继续履行个人防控责任 ,做好戴口罩、勤洗手 、多通风、勤消毒、保持社交距离等防护措施,主动配合落实各项疫情防控要求。
原定婚宴若在措施生效后(5月16日)举行,需一律停止;但后天(5月18日)的婚宴可获通融 ,但所有来宾必须进行活动前检测。此安排平衡了防疫需求与新人需求,同时通过检测降低风险 。疫情背景与风险 新加坡过去一周新增71例本土病例,其中15例无关联病例,感染源头不明 ,暗示社区存在未发现的传播链。
北京5月16日疫情观察显示,本轮疫情防控呈现积极态势,但仍存在局部挑战 ,预计周末前可基本避免新聚集性传染,下周有望扑灭本轮疫情。
2022年5月4日广东新增本土确诊13例
〖壹〗 、022年5月4日广东新增本土确诊病例13例,其中广州报告11例 ,江门报告2例,含2例无症状感染者转确诊病例 。 以下是详细信息及大规模核酸检测中的个人防护建议:疫情数据详情新增本土确诊:13例来源分类:2例为无症状感染者转确诊,11例为新发现病例。地区分布:广州11例 ,江门2例。
〖贰〗、022年5月6日0时至24时,广州新增本土确诊病例6例(含1例无症状感染者转确诊)和本土无症状感染者1例,具体信息如下:本土确诊病例(6例)病例1(无症状感染者转确诊):性别:男 年龄:53岁 国籍:中国 居住地:白云区人和镇高增村 备注:为5月4日已公布的本土无症状感染者转确诊。
〖叁〗、022年4月6日0-24时 ,广东新增本土无症状感染者4例,均为佛山报告,具体详情如下:感染者发现背景:佛山市在货车司机(外省来佛)及其关联重点场所人员排查中发现无症状感染者 。感染者具体情况:货车司机:男性,24岁。
〖肆〗、新增本土无症状感染者概况2022年4月6日0-24时 ,广东省新增本土无症状感染者4例,全部来自佛山市,未涉及其他地市。境外输入病例情况 新增境外输入确诊病例1例(中山报告 ,由无症状感染者转确诊),来自中国台湾 。
发表评论